新闻资讯/ News
- ET7428 1Ω Dual SPDT Negative Signal Handing Analog Switch
- ET7222 High-Speed USB 2.0(480Mbps) Switch
- ET5228H 0.6Ω Dual SPDT Negative Signal Handing Analog Switch
- ET5223 0.5Ω Dual SPDT Analog Switch
- HTR6916 共阴极16x9阵列LED 驱动器
- HTR7198(S), HTR7144(S) 带自动呼吸功能的18x
- PL62010 集成升降压控制器及双向PD3.0等多种快
- RY6050-ADJ Series 500mA Adjustable High-Speed Low Power LDO
- RY6050 Series 500mA High PSRR, Low Noise, Low Power LDO
- RY6313 40V 150mA Low Power LDO
- RY6031 300mA High PSRR, Low Noise, Low Power LDO
- RY8337C 36V 3A 500KHz Synchronous Step-Down Regulator
- RY8337B 30V 3A 500KHz Synchronous Step-Down Regulator
- RY8337 38V 3.3A 500KHz Synchronous Step-Down Regulator
公司新闻
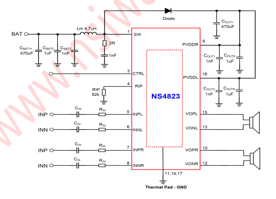
NS4823 2X6W 内置电感式升压双声道 AB/D 类音频功率放大器
来 源: 时 间:2025-02-21
1 说明
NS4823 是一款内置 BOOST 升压模块的 AB/D 类工作模式可切换的双声道音频功放。NS4823 可以通过电平设置切换 AB/D 类工作模式,以匹配不同的应用环境。PVDD 采用自适应升压工作方式,在空闲模式和极轻负载下 BAT 直供 PVDD;在重载情况下采用PVDD 升压至固定 7.5V。另外在 Class AB 工作模式下 PVDD 不升压,采用 BAT 直供。NS4823 内置过热/过流/欠压保护等功能,有效地保护芯片在异常工作状况下不被损坏。
NS4823 提供标准的 ESOP16 封装。
2 特性
推荐工作电压:3V-5.5V
内置 BOOST 升压,PVDD 自适应升压
CTRL 电平设置 AB/D 类模式选择
输出功率:
Class AB:1.6Wx2(VBAT=4.2V, 4Ω Load, THD+N=10%)
Class D:6.0Wx2(VBAT=4.2V, 4Ω Load, THD+N=10%)
超低功耗关断功能
无需输出 LC 滤波器
内置过流/过热/欠压保护功能
标准 ESOP16 封装
3 应用范围
蓝牙音响
扩音器
其他便携音响
4 应用电路

上一篇:HTC6232 支持QC快充的高效同步升压型2A双节/3节锂电池充电芯片
下一篇:2.1音响2×10W + 20W DSP解决方案:AU6815P+HT7179C+NS2585