产品分类/ Products
- ET7428 1Ω Dual SPDT Negative Signal Handing Analog Switch
- ET7222 High-Speed USB 2.0(480Mbps) Switch
- ET5228H 0.6Ω Dual SPDT Negative Signal Handing Analog Switch
- ET5223 0.5Ω Dual SPDT Analog Switch
- HTR6916 共阴极16x9阵列LED 驱动器
- HTR7198(S), HTR7144(S) 带自动呼吸功能的18x
- PL62010 集成升降压控制器及双向PD3.0等多种快
- RY6050-ADJ Series 500mA Adjustable High-Speed Low Power LDO
- RY6050 Series 500mA High PSRR, Low Noise, Low Power LDO
- RY6313 40V 150mA Low Power LDO
- RY6031 300mA High PSRR, Low Noise, Low Power LDO
- RY8337C 36V 3A 500KHz Synchronous Step-Down Regulator
- RY8337B 30V 3A 500KHz Synchronous Step-Down Regulator
- RY8337 38V 3.3A 500KHz Synchronous Step-Down Regulator
模拟开关芯片
产品名称:ET5223 0.5Ω Dual SPDT Analog Switch
型号: ET5223
产片介绍:General Description The ET5223 is an advanced CMOS analog switch fabricated in Sub-micron silicon gate CMOS technology The part also features guaranteed Bre
产片介绍:General Description The ET5223 is an advanced CMOS analog switch fabricated in Sub-micron silicon gate CMOS technology The part also features guaranteed Bre
┄┄┄详细介绍┄┄┄
General Description
The ET5223 is an advanced CMOS analog switch fabricated in Sub-micron silicon gate CMOS technology. The part also features guaranteed Break Before Make (BBM) switching, assuring the switches never short the driver.
ET5223 is offered QFN10L and MSOP10 package, which is ideal for small form factor portable equipment.
Features
● Ultra-low RON≤0.5Ω @ VCC =4.3V
● Single supply operation from 1.65V to 5.5V
● Full 0V to VCC signal handling capability
● High off-channel isolation
● RON Flatness of 0.15Ω typical
● Very low standby current
● Very low distortion
● Break-Before-Make(BBM) switching
● High continuous current capability is ±300mA through each switch
● Package information:

Application
● Smart Phones and Cellular Phones
● Cell Phone Audio Block/ Speaker
● Earphone Switching Ring-Tone Chip
● Amplifier Switching/Modems
Analog Symbol

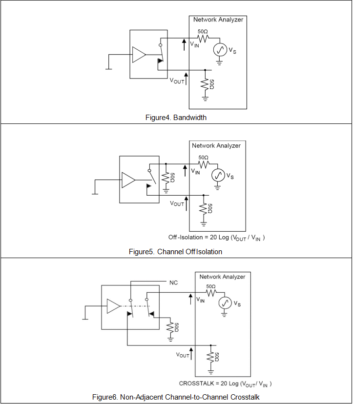
Test Circuit

Test Circuit (Continued)

上一篇:LN3657 300MHz 低电压单刀双掷模拟开关
下一篇:ET5228H 0.6Ω Dual SPDT Negative Signal Handing Analog Switch