新闻资讯/ News
- ET7428 1Ω Dual SPDT Negative Signal Handing Analog Switch
- ET7222 High-Speed USB 2.0(480Mbps) Switch
- ET5228H 0.6Ω Dual SPDT Negative Signal Handing Analog Switch
- ET5223 0.5Ω Dual SPDT Analog Switch
- HTR6916 共阴极16x9阵列LED 驱动器
- HTR7198(S), HTR7144(S) 带自动呼吸功能的18x
- PL62010 集成升降压控制器及双向PD3.0等多种快
- RY6050-ADJ Series 500mA Adjustable High-Speed Low Power LDO
- RY6050 Series 500mA High PSRR, Low Noise, Low Power LDO
- RY6313 40V 150mA Low Power LDO
- RY6031 300mA High PSRR, Low Noise, Low Power LDO
- RY8337C 36V 3A 500KHz Synchronous Step-Down Regulator
- RY8337B 30V 3A 500KHz Synchronous Step-Down Regulator
- RY8337 38V 3.3A 500KHz Synchronous Step-Down Regulator
公司新闻
佰泰盛世HT7180升压芯片,为便携产品注入稳定强动力
来 源: 时 间:2025-12-27
深圳市佰泰盛世科技有限公司深耕音频领域多年,始终聚焦便携音频产品的性能升级与体验革新,深知优质供电是极致音效的核心基石。推广HT7180高效升压转换器,专为便携设备量身打造——可将单节/两节锂电池的低电压(2.7V-12V)精准升压至功放芯片所需的适配电压(最高12.8V),凭借“高音质、低成本、易集成、强可靠”的核心优势,为尺寸受限且追求纯净音效的便携音频产品,提供一站式音频解决方案,助力客户快速实现产品迭代升级。
一、核心优势:适配音频场景,筑牢音质根基
- 高音质保障:集成22mΩ低阻抗功率开关管,转换效率最高达94%,低纹波输出(优化的PCB布局+滤波配置)避免电源噪声干扰功放信号,还原纯净立体声;500kHz固定开关频率搭配PWM/PFM双模切换,轻载重载均稳定。
- 低成本适配:外围仅需少量无源元件即可稳定工作,无需复杂电路设计,大幅降低硬件物料成本;兼容单节/两节锂电池,提升产品性价比。
- 易集成设计:提供ESOP8与DFN3×3-10L小尺寸无铅封装,适配便携音频设备的紧凑布局;无需复杂调试,缩短研发周期。
- 强可靠防护:集成13V输出过压保护、150℃热关断保护、欠压锁定(UVLO)及逐周期电流限制,全方位防护功放芯片与电源系统,避免电压波动、过载等问题导致的音效失真或设备损坏;关断电流仅1μA,待机功耗极低,延长便携设备续航。
- EMI优化适配:支持两种tr/tf模式切换,通过简单外接电阻即可选择“高效模式”或“EMI优化模式”,有效降低电磁干扰,避免影响音频信号传输,满足便携音频设备的电磁兼容要求。
二、应用场景:聚焦便携音频,精准适配功放供电
HT7180作为便携音频设备的“电源核心”,完美适配各类依赖功放驱动的音频产品,尤其适合尺寸受限、对供电稳定性和音质要求严苛的场景:
- 无线音箱、便携式蓝牙音箱
- 拉杆音箱、户外便携音响
- 迷你桌面音响、移动音频终端
- 其他需低电压升压给功放供电的便携音频设备
- 如:3.7V升压到9V给功放芯片AU3108供电,配置为2*5W的输出功率。
7.4V升压到12V给功放芯片HT316C供电,配置为2*13W的输出功率。
三、应用使用:快速适配功放,极简配置上手
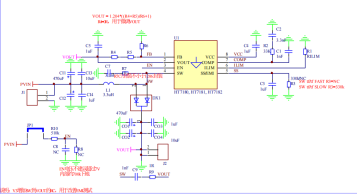
- 精准电压匹配:通过FB脚外接电阻分压),典型配置(5V、9.4V、12.2V)可精准适配芯片的供电需求。
- 便捷启停控制:EN脚高电平(>1.5V)启动升压,低电平(<0.4V)关断,可直接与音频设备主控联动,实现功放电源的同步启停。
- 软启动防冲击:SS/EMI脚外接1μF电容即可实现软启动,避免开机浪涌电流冲击功放芯片,延长器件寿命,同时保障开机瞬间音效稳定无爆音。
- 电流按需调节:ILIM脚外接电阻可设置峰值电流(≤10A),根据功放功率需求精准匹配供电能力,既保证动力充足,又避免冗余功耗。
四、设计要点:贴合音频需求,优化供电性能
- 纹波控制(保障音质):输出电容推荐低ESR组合(1uF//10uF//10uF//470uF),紧靠功放电源输入端摆放,降低电压纹波,避免电源噪声影响音频信号;输入电容靠近电感与GND脚,减少输入波动。
- EMI防护(避免干扰):电感应紧靠SW脚,SW端串联1Ω电阻+3.3nF电容(≥1206封装)抑制辐射干扰;对EMI要求严苛的场景,可选择“平缓tr/tf模式”(SS/EMI脚电容并联330k电阻),避免电磁干扰影响音频接收与播放。
- 环路稳定(持续纯净供电):COMP脚外接RC补偿网络(典型值:RC=33kΩ、CC=3.3nF、CP=47pF),确保重载(如功放满功率输出)时电压稳定,无音效失真。
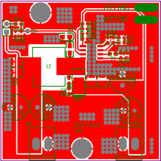
- 散热与布局(适配便携):芯片背部散热焊盘(EP)需连接至大面积地平面,通过过孔增强散热,避免长时间高功率供电导致温升影响性能;电源走线(GND、VIN、VOUT)短直粗,减少阻抗损耗。
五、合作支持:佰泰盛世全程赋能音频创新
深圳市佰泰盛世科技有限公司凭借多年音频领域深耕经验,为客户提供全方位合作支持:
- 定制化方案:结合客户功放型号与产品特性,提供针对性的电压配置、EMI优化建议,确保电源与音频系统完美适配。
- 技术保障:专业工程师团队提供电路设计指导、调试协助,快速解决研发过程中的电源与音质关联问题。
- 稳定供应:完善的供应链体系,支持小批量试产与大规模量产,满足产品迭代与市场投放需求。
深圳市佰泰盛世科技有限公司期待与广大音频设备厂商携手,以专业的芯片产品与贴心的技术服务,共同打造更具市场竞争力的便携音频产品,共赢行业新机遇!
如需样品申请、技术资料获取或方案对接,欢迎联系深圳市佰泰盛世科技有限公司,我们将为您提供高效响应与全方位支持!


