- ET7428 1Ω Dual SPDT Negative Signal Handing Analog Switch
- ET7222 High-Speed USB 2.0(480Mbps) Switch
- ET5228H 0.6Ω Dual SPDT Negative Signal Handing Analog Switch
- ET5223 0.5Ω Dual SPDT Analog Switch
- HTR6916 共阴极16x9阵列LED 驱动器
- HTR7198(S), HTR7144(S) 带自动呼吸功能的18x
- PL62010 集成升降压控制器及双向PD3.0等多种快
- RY6050-ADJ Series 500mA Adjustable High-Speed Low Power LDO
- RY6050 Series 500mA High PSRR, Low Noise, Low Power LDO
- RY6313 40V 150mA Low Power LDO
- RY6031 300mA High PSRR, Low Noise, Low Power LDO
- RY8337C 36V 3A 500KHz Synchronous Step-Down Regulator
- RY8337B 30V 3A 500KHz Synchronous Step-Down Regulator
- RY8337 38V 3.3A 500KHz Synchronous Step-Down Regulator
老头乐(二轮车\三轮车四轮车)介绍
早期的 “老头乐” 电动车主要以简单的三轮电动车为主,技术含量较低,功能也较为单一,主要满足老年人基本的出行需求。随着市场需求的增加和技术的不断进步,“老头乐” 电动车的外观和配置逐渐升级,出现了四轮车型,并且在舒适性、安全性等方面有了一定的提升,一些车型还配备了诸如倒车影像、空调、音响等配置,市场规模也迅速扩大。由于 “老头乐” 电动车在生产、使用过程中存在诸多问题,如安全性能低、无牌无证驾驶等,对交通秩序和安全造成了一定影响,近年来相关部门加强了对其的监管和规范,市场进入调整期,一些不符合标准的企业和产品逐渐被淘汰,速度一般低于 70km/h ,因其价格相对较低、操作简单,适合老年人等特定人群作为短途代步工具,目前市场上都是使用铅酸电池电压一般在 24V、48V、60V、72V。主要常规的 48V 的电压和72V电压,不同的电压选择主要取决于车辆的设计需求和性能要求。72V较高的电压,能够提供更大的动力输出,适合需要更高速度和爬坡能力的用户,而 48V 的电压则相对较低,一般适用于对速度和动力要求不那么高的情况。
72V或者60V降压12V推功放2X10W(HT7886+AU3138)

72V或者60V降压5V推功放单3W/2X3W(HT7886+NS4165B)

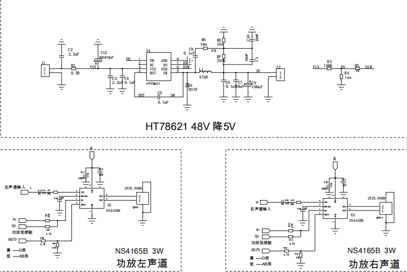
48V降压12V推功放2X15W(HTN78621+AU3138)

48V降压5V推功放单3W/2X3W(HTN78621+NS4165B)

24V降压12V推功放单2X10W(HT7743+AU3138)

24V降压5V推功放单3W/2X3W(RY9420+NS4165B)

以上是老头乐车载喇叭的应用方案,如果有带收音机可选用AB类功放,如HT3163或者NS4110等AB/D类功放。
特点:价格便宜:“老头乐” 电动车的价格通常在几千元到一万多元不等,相比传统汽车和一些新能源汽车,价格较为亲民,对于预算有限的消费者具有很大的吸引力。
操作简单:这类车辆的设计较为简单,操作方便,不需要复杂的驾驶技能和驾照,容易上手,适合老年人等人群使用。
小巧灵活:车身尺寸较小,能够在狭窄的街道和小巷中穿梭自如,停车也更加方便,适合在城市的小区、街道等环境中使用,尤其是在一些老旧小区或道路狭窄的地方,其优势更加明显。
舒适性较好:部分 “老头乐” 电动车配备了一些基本的舒适性配置,如座椅舒适、有遮阳棚或封闭车厢等,可以为驾驶者提供较为舒适的驾乘体验,能够满足老年人日常短途出行和休闲的需求。
据相关数据,2021 年中国 “老头乐” 市场规模达到 168.85 亿元,2021-2022 年期间,中国电动三轮车产量分别达 1305 万辆和 1404 万辆,而电动三轮车是 “老头乐” 的主要类型之一, 但随着监管政策的收紧,“老头乐” 市场规模预计会有所变化 。
国内市场规模缩减:由于 “老头乐” 存在安全隐患等问题,近年来各地纷纷出台相关政策对其进行监管和限制,如 2024 年 1 月 1 日起,北京禁止违规电动三轮、四轮车上路,湖南、安徽、江苏、上海等省份也已出台类似政策,这导致国内 “老头乐” 市场规模逐渐缩减。
国际市场需求增长:与国内遇冷的情况相反,“老头乐” 在国外一些地区逐渐受到欢迎,如在欧美市场,因其价格相对亲民,且当地对于低速电动车有着明确的标准和规范,使其有了合法销售和上路的条件,市场需求有所增长.
- 市场规模扩大:据 Allied Market Research 的报告,2022 年全球低速电动车市场规模为 68 亿美元,预计到 2032 年将达到 276 亿美元,2023-2032 年期间的年复合增长率为 15.1%.
政策环境;国内政策:2018 年 11 月,交通运输部等六部委联合印发《关于加强低速电动车管理的通知》,要求各地政府按照 “升级一批、规范一批、淘汰一批” 的总体思路,加强对低速电动车的管理。2024 年 1 月 1 日起,北京禁止违规电动三轮、四轮车上路,不得在公共场所停放,违者将被依法查处。除北京外,湖南、安徽、江苏、上海等省份也已出台相关政策对 “老头乐” 上路进行监管和限制。
国外政策:欧美等地区对低速电动车有着明确的标准和规范,其中欧洲把时速 25km/h 以内的四轮电动车纳入非机动车管理,同时在欧洲满足 eec 的标准的电动三轮、四轮车均可以合法销售和上路。
老头乐的主要生产区域位于山东(潍坊、青岛、聊城、济宁、临沂)河南(商丘、新乡)河北(沧州、邢台)江苏(丰县、无锡)等。
总结;随着国内(电动车)标准化管理政策的出台和国外需求的利好,老头乐市场将会有较高的增幅,伴随着增量电池、马达、音响、灯效均有大幅度上涨,佰泰盛世针对于这个市场从电池端到音响和灯效端均有不同的适配芯片方案,欢迎大家有意向垂询。
上一篇:HT97220 HT97180 HT97226 SGM4917 PAM8908 TPA6132 HT4832 HT4822 MAX97220 LPA4722耳放参数对比测试
下一篇:TDA7492PE 2X45W BTL D类音频放大器