- ET7428 1Ω Dual SPDT Negative Signal Handing Analog Switch
- ET7222 High-Speed USB 2.0(480Mbps) Switch
- ET5228H 0.6Ω Dual SPDT Negative Signal Handing Analog Switch
- ET5223 0.5Ω Dual SPDT Analog Switch
- HTR6916 共阴极16x9阵列LED 驱动器
- HTR7198(S), HTR7144(S) 带自动呼吸功能的18x
- PL62010 集成升降压控制器及双向PD3.0等多种快
- RY6050-ADJ Series 500mA Adjustable High-Speed Low Power LDO
- RY6050 Series 500mA High PSRR, Low Noise, Low Power LDO
- RY6313 40V 150mA Low Power LDO
- RY6031 300mA High PSRR, Low Noise, Low Power LDO
- RY8337C 36V 3A 500KHz Synchronous Step-Down Regulator
- RY8337B 30V 3A 500KHz Synchronous Step-Down Regulator
- RY8337 38V 3.3A 500KHz Synchronous Step-Down Regulator
越南产业链升级 从组装厂到芯片厂!
越南作为东南亚新兴电子市场的典型代表,在“中国+N”供应链转移中扮演核心角色。自2018年全球电子产业链第四次迁移启动以来,越南凭借贴近中国的地缘优势与成本红利,迅速成为国际大厂分散产能的重要目的地。
如今,苹果供应商在越南已布局35家工厂,它们为iPad、MacBook、Apple Watch提供整机组装与结构件,越南由此跃升为苹果全球第四大生产基地。值得注意的是,越南电子产业正从“代工组装”迈向“高阶制造”,以消费电子行业的成功经验为跳板,向半导体价值链上游发起冲刺。
去年9月,越南发布了针对半导体的发展战略,以2030、2040、2050年为节点,分三个阶段实现“设计-制造-封测-装备材料”全要素半导体生态。本文从苹果将输美产能分散到越南和印度来切入,重点分析了越南电子产业的发展现状,最后简单介绍了越南的半导体转型目标。
苹果将输美产能转移至越南和印度
在特朗普关税政策的冲击下,苹果公司未来的增长前景充满不确定性。为了尽量规避高额关税,并应对潜在的关税压力,该公司宣布了一系列重大举措。
苹果CEO Tim Cook在今年5月的苹果第二财季电话会议上表示,从本财年第三财季(对应2025年4至6月)开始,“大多数”销往美国的iPhone将来自印度,而“几乎所有”其他设备(包括iPad、Mac、Apple Watch和AirPods)将来自越南。他还表示,预计最快到2026财年,面向美国市场销售的iPhone生产线全部转移至印度。
苹果公司的供应链可以延伸到全球,其元器件采购自美、中、日、韩、新加坡等地,整机在亚洲国家(印度、越南、中国等)组装,成品售往全球。对于苹果公司这类企业而言,在地缘政治风险少、人力成本低、产业链成熟的国家/地区生产设备,是维持自身竞争优势的重要手段。

表1:苹果公司有14个供应商在印度开设了工厂
由于近些年全球电子产业链的迁移潮,东南亚和印度已成为新兴电子产业重镇。由于近些年全球电子产业链的迁移潮,东南亚和印度已成为新兴电子产业重镇。苹果在印度的生产可以追溯到2017年,当时由纬创代工2016年发布的iPhone SE,这是苹果在印度首批生产iPhone的厂商。
此后,富士康、伟创力、和硕在印度的工厂正式运营,苹果陆续在印度生产了更多的iPhone系列——包括2018年在印度生产的iPhone 6s,此后又陆续生产iPhone 13、iPhone 14系列、iPhone 16 Pro系列。现如今,苹果在印度已有14个供应商工厂,主要支持iPhone产品的生产。

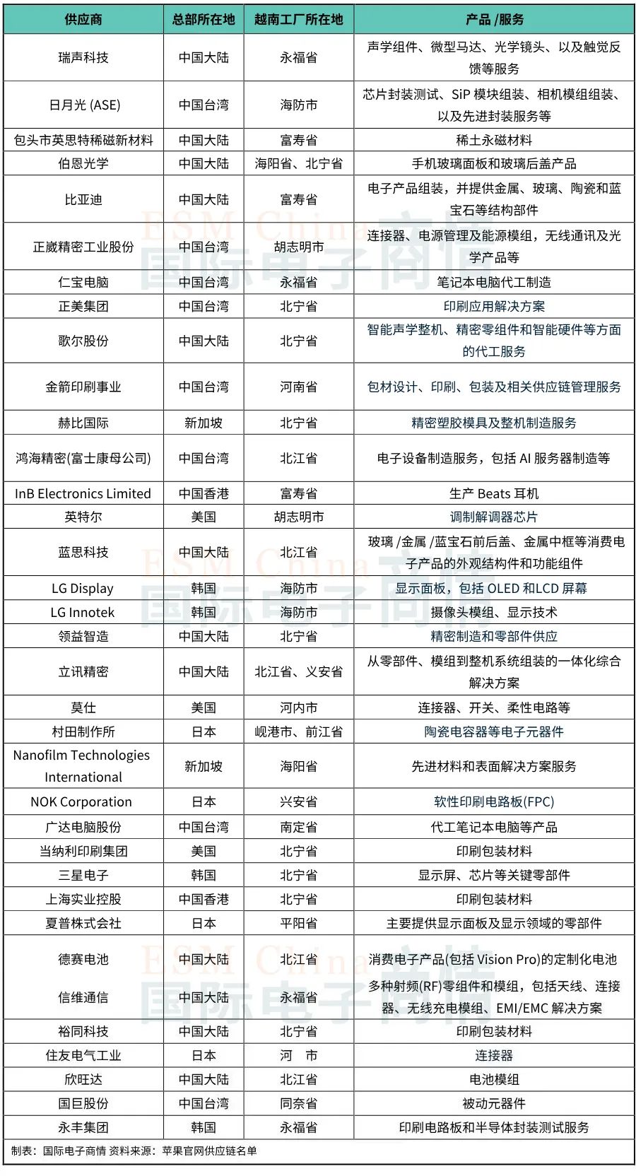
表2:苹果公司有35个供应商在越南开设了工厂
苹果在越南的生产始于2018年,当年Donald Trump首次对中国加征关税,苹果开始将一些iPad和AirPods生产转移至越南生产,并将更多的iPhone转移至印度生产。到目前,苹果供应商在越南已布局35家工厂,它们为iPad、MacBook、Apple Watch提供整机组装与结构件,越南由此跃升为苹果全球第四大生产基地。【由于苹果公司暂未公布其2024财年供应商名单,表1、2信息基于其2023财年供应商名单统计。】
现在,印度和越南的电子产业集群已经初步形成。除了苹果公司之外,其他消费电子品牌也纷纷入驻这两个国家,在一众品牌厂商的积极带动下,印度逐渐出现了智能手机产业集群,越南也聚集了笔记本电脑、平板电脑产业集群。
这些供应商给当地电子产业的发展带来积极引导作用。不仅直接给当地创造了就业岗位,也带动了其零组件、物流、检测等配套环节的快速补位。随着工艺良率逐步提升,越南和印度已先后被苹果纳入“首批同步首发”地区,意味着这两国的工厂可与中国的郑州、成都等传统基地同节奏出货。
今年9月,苹果公司即将迎来iPhone 17系列手机,而印度也将开始生产该系列新机。随着iPhone 17同步在中、印量产,两国产线将逐步形成“互补-竞争”双轨格局。与此同时,越南的Mac、iPad产能也在同步扩张,苹果“中-印-越”三角供应体系正式成型。
这不仅进一步分散了地缘政治风险,也为苹果公司新功能的全球同步落地奠定了弹性基础;对于印度和越南而言,则意味着从“代工驿站”升级为“战略枢纽”,本土零组件、物流与检测生态将在下一轮旗舰周期中迎来更大红利。
美国关税对越南电子产业影响有限
今年4月,中美两国关税争端升级,后来双方均取消了91%的反制关税,两者的核心关税结构调整为“10%基础关税(截至2025年7月8日)+24%附加关税(2025年8月11日之后实施)”。另外,针对半导体、电子产品,部分品类因技术禁令可能叠加额外税率,该品类在中国生产的综合税负可能超过30%。
而苹果公司在2025年5月宣布,将大多数产能挪至印度和越南。那时,特朗普政府宣布,美国对印度的关税为26%,对越南的关税为46%。2025年7月,美国针对越南的关税下调至20%。
今年4月中旬,美国白宫网站曾公布一份长达22页的产品豁免清单,该清单提出了“美国元件20%豁免”的原则(针对进口的电脑、手机、半导体、显示器等20项电子产品在内)——如果进口产品中有20%以上的美国原材料、零部件或技术,则美国只对产品“非美国”的部分征税。这份文件意味着,苹果的这种“在海外生产组装产品,再售往美国本土”的方式,在关税方面可能还需刨除“美国成分”的因素。
此前,日本经济新闻与Fomalhaut Techno Solutions合作拆解了数款iPhone。其中,售价999美元的iPhone 16 Pro硬件成本大约是568美元,其中以A18 Pro芯片(台积电代工,成本135美元)和OLED屏幕(三星电子提供,成本110美元)的成本最高。不过,此次拆机并未针对iPhone 16 Pro给出具体的美国成分比例。但在iPhone 15 Pro Max(售价1,199美元)的拆机调查中,该媒体透露该机型的元器件有33%来自美国、29%来自韩国、10%来自日本、9%来自中国台湾、2%来自中国大陆。
据此推算,若“美国成分20%豁免”最终落地,iPhone 15 Pro Max的33%美国零部件即可抵扣相应关税基数。按整机售价1,199美元计算,仅约800美元需缴税,实际税负下降约三成。即使iPhone 16 Pro、iPhone 17系列的美国比例略低,只要达到20%门槛,也能享受类似优惠。
2025年7月初,越南与美国达成了协议,其对美出口商品至少面临20%的关税,经越南转运的第三国货物将面临40%的关税,而美对越出口商品免征关税,该协议于美东时间8月1日起生效。
当地时间7月末,美国总统特朗普签署行政命令,8月7日起,对来自印度的产品实施25%的关税。紧接着,特朗普8月6日再签署行政令,以印度“以直接或间接方式进口俄罗斯石油”为由,对印度输美产品征收额外的25%关税。在极短时间内,美国针对印度前后两次加征关税,导致目前印度输美产品关税累计加征50%。
而此前在中美会谈中,双方尚未针对关税达成最终协议,两方讨论的“休战”协议预计在2025年8月12日到期。随后,在7月底,中美两国的贸易谈判代表确认,中美关税“休战期”,再次展期90天。不过,虽然中美两国关税休战期已经数次延期,但是大家仍担忧,这种悬而未决的状态可能无法长期维持。
综合以上信息可以判断,大家可能顾虑的是,在中国大陆组装电子产品再销往美国,可能会受中美双边关税的影响。再加上,如今中国的劳动力成本越来越高,相比之下,越南和印度劳动力成本较低,在关税方面可能也比中国有优势。目前,这两国已经形成电子产业集群,无论是在印度还是在越南生产,其综合成本都比在中国大陆生产要低。相信这也是苹果公司将输美产能转移到这些国家的重要原因。
目前,美国对欧盟关税已经确定为15%,对越南关税确定为20%,对日本关税确定为15%,对菲律宾关税确认为19%……在各国均被美国加征关税的背景下,企业正加速将订单与产能向已达成协议或税率较低的国家转移。高关税地区的供应链可能会考虑向“友岸”布局,把部分环节迁往关税更低的国家。整体来看,关税差异正成为企业选址和全球产能再平衡的考虑因素之一。
过去七年来,越南以消费电子制造为切入点,大量承接自中国大陆转移的订单,该国电子产业规模迅速扩张,已跃居全球新兴市场前列。这也带动越南本土科技产业的持续发展。
截至2024年底,越南已经拥有73,788家科技企业,信息和通信技术(ICT)领域从业人员近126万。2024年,越南科技企业总收入近1,580亿美元,同比增长10.2%;硬件和电子产品出口额1,332亿美元,同比增长10.4%。越南国内产值占ICT产业总收入的比例达31.8%,同比增长3.1%。
越南通讯与传媒部发布的《2024年全球竞争力报告》显示:越南在智能手机出口方面排名第二,在计算机零部件出口方面排名第五,在计算机设备方面排名第六,在电子设备和零部件方面排名第八,在软件外包服务方面排名第七。以上几组数据均表明:越南本土科技企业能力正在提高。
·国内生产总值、工业生产指数表现突出
近年来,越南的国内生产总值(GDP)和工业生产指数(IIP)、进出口、FDI等数据均“全面开花”。同时,该国的计算机、电子产品及零部件成最大的出口商品。这些数据综合反应出越南经济正走向由外循环为主向内外循环协同转变的关键阶段。
在这个阶段,越南以出口订单和外资产能为“第一引擎”迅速做大工业底盘,随后依托逐渐壮大的本地消费、基建升级和产业链延伸,把原来“为别人造”的产能逐步转化为“为自己造、再出口”的可持续增长。

图1:2018-2024年越南GDP趋势 数据来源:越南国家统计局
越南国家统计局数据显示,过去7年间,除了2020、2021两年受新冠疫情影响致使GDP数值低于3%之外,其他年份的GDP均高于5%。尤其是,2022年的GDP高达8.5%,2018、2019、2024年的GDP也都超过了7%。最新数据显示,2025年上半年,越南GDP增速高达7.52%,创下了过去15年来的新高。
工业生产指数,是衡量一个国家或地区的工业部门实物产出随时间变化的统计指标,其数值高低直接映射工业部门的扩张或收缩。通常来说,该指数包括包含制造业、采矿业、电力燃气及水的生产与供应等门类,但部分国家还进一步细分为汽车、电子、化工、钢铁等子行业。
2024年,越南工业生产指数同比增长8.4%,其中加工制造业增长9.76%,成为经济增长的核心引擎;2025年上半年,越南的IIP同比增长9.2%,其中加工制造业增长11.1%,为整体增长贡献9.1个百分点;同期,与电子零部件行业相关的主要工业产品也显著增长,比如,汽车YoY%增长了70.2%、电视机YoY%增长了21.9%。
越南国家统计局最新数据显示,在2024年6月至2025年6月期间,该国工业生产指数的整体表现突出,除了2025年1月的IIP同比增速为-0.9%之外,其余11个月均超过7%,尤其是2025年2月更达到了17.6%。
·进出口数据和外商直接投资创新高
近年来,越南在进出口、外商直接投资(FDI)方面也维持着高增长。
越南统计总局数据显示,2024年越南货物进出口金额达7,862.9亿美元,同比增长15.4%,创历史新高。其中,越南出口货物4,055.3亿美元,同比增长14.3%,国内企业出口同比增长19.8%(占出口总额的28.3%),外资企业(含原油)出口增长12.3%(占71.7%);全年进口货物3,807.6亿美元,同比增长16.7%,国内企业进口同比增长19.5%,外资企业进口同比增长15.1%。
2025年上半年,越南货物进出口总额4,320.3亿美元,较去年同期增长16.1%,贸易顺差76.3亿美元(图4)。具体来看,上半年越南货物出口2,198.3亿美元,同比增长14.4%,进口额为2,122亿美元,同比增长17.9%。其中,美国依旧是越南最大的商品进口来源国,进口总额高达709.1亿美元,贸易顺差高达620亿美元(较去年同期增长29.1%)。
在外商直接投资方面,2024年越南新批、增资和股权并购外国直接投资382.3亿美元,同比下降3.0%。实际到位资金253.5亿美元,同比增长9.4%。2024年越南新批外资项目3,375个,协议投资额197.3亿美元,项目数同比增长1.8%,协议金额同比下降7.6%;1,539个项目增资139.6亿美元,同比增长50.4%;外资股权并购项目3,502个,金额45.4亿美元,同比下降48.1%。其中,外资项目主要集中于加工制造业,约255.8亿美元,占协议总额的66.9%。
2025年上半年,FDI注册资本达215亿美元(同比增长32.6%),创15年新高。这笔资金包括:新增注册资本93亿美元(同比下降9.6%)、追加注册资本89.5亿美元(同比增长1.2倍),以及外国投资者通过出资或股份收购方式形成的资本32.8亿美元(同比增长73.6%)。
·计算机、电子产品及零部件成最大出口商品
随着全球多家大型电子公司在越南投资建工厂,越南生产的计算机产品和电子元器件产品日益多样化。其成品和半成品的比重上升,让电子产品出口结构发生积极变化。越南海关总局数据显示,目前越南电子工业占整个工业行业的17.8%,主要生产电子产品、计算机和光学产品。

图3:越南计算机、电子产品及零部件出口额 数据来源:越南海关总局
据越南海关总局统计,在2018至2024年期间,该国的计算机、电子产品及零部件产品的出口额从295.6亿美元增加至725.8亿美元,该类产品从2023年开始一直是越南最大的出口产品。而最新数据显示,2025年前5个月,越南计算机、电子产品及零部件出口额达384.2亿美元,占全国出口总额的21%,比去年同期增长39.7%(增加109.2亿美元)。
以上几组数据综合反映了越南电子产业的发展现状。随着外商直接投资的持续流入,带动该国的精密机械、半导体封测、光学元件等上游环节加速本地化。笔者还注意到,随着越南本土电子产业链日臻完善,该国已将半导体确立为下阶段战略突破口:2025年电子硬件出口目标为1,600亿美元,较2024年的1,323亿美元增长21%,重点发力半导体封装与智能终端制造等高附加值环节。
越南战略目标转向半导体领域
2024年9月21日,越南发布了“越南半导体产业至2030年发展策略和2050年愿景”,目标是到2050年越南半导体产业年营收规模达1,000亿美元以上。该战略以“C=SET+1”公式为核心。其中,“C”代表芯片(Chip),“S”代表专业化(Specialization),“E”代表电子(Electronics),“T”代表人才(Talent),“+1”强调越南作为半导体投资的安全目的地。
这一目标拆分为三个阶段来实现:
-
第一阶段是2024至2030年,通过吸引外商直接投资和利用地缘政治及劳动力优势逐步建立半导体产业的基础,成立至少100家芯片设计公司、1家小型半导体制造厂、10家封测厂。到2030年,越南芯片产业的年收入将达约250亿美元。
-
第二阶段是2030至2040年,至少有200家半导体设计企业,2家半导体芯片制造工厂,15家半导体产品封装测试工厂。到2040年,越南半导体产业将达到约500亿美元。
-
第三阶段是2040至2050年,到2050年拥有至少300家芯片设计公司和完整的自主半导体生态系统,半导体产业年收入超过1,000亿美元。
为了顺利实现目标,越南政府还批准了“至2030年半导体行业人力资源开发和2050年展望”计划,力争2030年培养至少5万名大学以上学历的半导体人才,到2050年,力争满足越南对半导体产业价值链所有工序人力资源数量和质量的需求。
现如今,英伟达、高通、英特尔、安靠、三星等半导体产业链企业已进军越南,在当地或是建厂或是设立研发中心。比如,英伟达2025年6月宣布,未来4年内投资40-45亿美元,在越南建成AI研发中心和AI数据中心;高通也已经在越南成立了一个AI研发中心,研究人员将专注于推动生成式和代理式人工智能解决方案在智能手机、个人电脑、扩展现实、汽车和物联网应用领域的进步;英特尔、安靠等半导体企业已在越南建设了半导体封测厂。
此外,越南的本土半导体企业也取得一些进展,如FPT Semiconductor在2022年正式推出该国首条用于医疗用IoT产品的IC芯片;越南军事工业和电信集团(Viettel)在2023年推出了5G DFE芯片,2025年6月该公司宣布,已完全掌握5G基站从4T4R到8T8R的产品,目前正向32T32R和64T64R迈进,逐步接近全球发射能力方面的最高标准;
越南的首座采用自主技术的半导体后端工厂CT Semiconductor也在今年4月正式动工,该项目计划于2025年第四季度投入运营,并预计到2027年实现每年一亿件产品的生产能力。2025年7月,CT集团发布首款自主设计的物联网芯片原型“CTDA200M”。
这些本土半导体企业的技术突破,不仅填补了越南半导体产业链的空白,更标志着越南从“代工组装”向“芯片设计+封测”的更高价值链环节迈进,为东南亚半导体产业格局注入新的活力。