- ET7428 1Ω Dual SPDT Negative Signal Handing Analog Switch
- ET7222 High-Speed USB 2.0(480Mbps) Switch
- ET5228H 0.6Ω Dual SPDT Negative Signal Handing Analog Switch
- ET5223 0.5Ω Dual SPDT Analog Switch
- HTR6916 共阴极16x9阵列LED 驱动器
- HTR7198(S), HTR7144(S) 带自动呼吸功能的18x
- PL62010 集成升降压控制器及双向PD3.0等多种快
- RY6050-ADJ Series 500mA Adjustable High-Speed Low Power LDO
- RY6050 Series 500mA High PSRR, Low Noise, Low Power LDO
- RY6313 40V 150mA Low Power LDO
- RY6031 300mA High PSRR, Low Noise, Low Power LDO
- RY8337C 36V 3A 500KHz Synchronous Step-Down Regulator
- RY8337B 30V 3A 500KHz Synchronous Step-Down Regulator
- RY8337 38V 3.3A 500KHz Synchronous Step-Down Regulator
基于类比高性能16bit ADC ADX112的热电偶检测方案 —— 高性价比测温方案
尽管热电偶具备上述优点,但其输出的热电势信号相对较弱,通常最大不超过50mV,这为信号采集环节带来了一定的挑战。此外,为了确保测量的准确性,冷端补偿是不可或缺的环节。针对这些挑战,上海类比半导体技术有限公司(以下简称“类比半导体”或“类比”)推出的ADX112提供了一个高效且成本效益高的解决方案。ADX112具备卓越的噪声性能,在数据率低于32sps时,能够实现16位的NNOB,确保了测量结果的精确度。其内置的高性能PGA和电压基准,为系统提供了高度的稳定性,PGA和内置电压基准的温漂仅为8ppm/°C。ADX112还集成了一个高精度的温度传感器,其在0°C至70°C的工作温度范围内,误差控制在最大0.5°C以内,这一特性使得该传感器非常适合用于热电偶的冷端补偿。
一、热电偶检测原理
1.1 热电效应的科学基础
热电偶是一种精密的传感器,它通过连接两种不同金属材料的一端来利用热电效应测量温度。热电效应,主要包括塞贝克(Seebeck)效应、帕尔帖(Peltire)效应和汤姆逊(Thomson)效应等,是由温差引起的电效应或由电流引起的可逆热效应,也称为温差电效应。
从电子论角度分析,金属和半导体中的电流和热流均与电子紧密相关。温度差异引起的电子能级跃迁和热量转移构成了热电效应的基础。塞贝克效应,作为与热电偶相关的效应,由德国科学家赛贝克在1821年发现:当两种不同的导体相连接时,如两个连接点保持不同的温度,会在导体中产生一个与温差成正比的电动势,公式表示为:
V=a△T
其中,V为温差电动势,a为温差电动势率,△T 为两接触点间的温差。
例如,铁与铜的冷接头为1℃,热接头处为100℃,则有5.2毫伏的温差电动势产生。
塞贝克效应的发现为温差电偶的制造提供了理论依据,使得利用适当的金属组合,可以测量从-180℃到+2000℃,甚至更高温度范围的温度。

在提供的示意图中,A和B代表两种不同的导体或半导体,定义为热电极。接点1作为工作端或热端,其温度标记为t;接点2作为自由端或冷端,其温度标记为t0。这两点的温差驱动了热电偶产生的热电势。
热电偶产生的热电势由两种材料的接触电势和单一材料的温差电势两部分组成:
● 接触电势:不同材料的导体在接触点因电子密度差异产生电子扩散,形成电位差。这个电位差与接触点的材料属性和温度直接相关。
● 温差电势:同一导体两端因温度差异产生电动势,这一现象与导体的物理性质和两端的温度有关,而与导体的尺寸、截面积或温度分布无关。
热电偶回路电动势的计算公式为:

当热电偶的电极材料确定后,热电动势成为热端和冷端温度差的函数。工程技术中通常假定热电势主要由接触电势决定,并借助热电偶分度表来确定被测介质的温度。这种应用方法简化了温度测量过程,提高了测量的准确性和可靠性。
1.2 热电偶基本定律的精准阐释
1.2.1 均质导体定律
均质导体定律指出:当由相同均质材料构成的两端焊接形成闭合回路时,不论导体的截面如何变化或温度如何分布,接触电势均不会生成,温差电势相互抵消,使得回路中的总电势恒为零。这一定律明确了热电偶必须由两种不同均质导体或半导体构成,确保了热电偶的准确性。若材料不均匀,温度梯度将导致额外的热电势产生。
证明过程:热电偶的总电势由接触电势和温差电势共同决定。在材料相同的情况下,接触电势为零;温差电势由于大小相等、方向相反,相互抵消。
实际应用:利用均质导体定律,我们可以验证热电极材料的一致性,即通过同名极检验法,同时检查材料的均匀性,确保热电偶的性能。
1.2.2 中间导体定律
中间导体定律阐明:在热电偶回路中加入第三种导体,只要该导体的接触点温度一致,总热电动势将保持不变。
证明过程:
EABC(t,t0) = eAB(t) + eBC(t0) + eCA(t0)
在t=t0的条件下,中间导体定律保证了eAB(t0) + eBC(t0) + eCA(t0) = 0,从而简化为:
EABC(t,t0) = eAB (t) - eAB (t0) = EAB (t,t0)
实际应用:在热电偶的实际应用中,通常采用热端焊接、冷端开路的方式,并通过连接导线与显示仪表构成测温系统。例如,使用铜导线连接热电偶冷端至仪表,即使在连接处产生接触电势,也不会对测量结果造成附加误差。
1.2.3 中间温度定律
热电偶回路两接点(温度为t,t0)间的热电势,等于热电偶在温度为t、tn时的热电势与在温度为tn、t0时的热电势的代数和。tn即中间温度。
证明过程:
EAB (t,tn) + EAB (tn, t0) = eAB (t) - eAB (tn) + eAB (tn) - eBC (t0) = eAB (t) - eAB (t0) = EAB (t, t0)
即,EAB (t, t0) = EAB (t, tn) + EAB (tn, t0)
实际应用:鉴于热电偶的E-T关系通常呈现非线性,当中性温度不为0℃时,不能直接利用实际热电势查表求取热端温度。中间温度定律为在非标准条件下修正温度测量提供了理论支持,并为补偿导线的使用奠定了基础。
1.2.4 标准电极定律(参考电极定律)
标准电极定律提供了一个简化热电偶热电动势测定的实用方法:已知两种导体与第三种导体组成的热电偶热电动势后,这两种导体间组成的热电偶的热电动势也得以确定。
实际应用:标准电极定律是一个极为实用的定律。面对众多的纯金属和合金类型,直接测量每种组合的热电动势是一项庞大的工作。铂因其物理化学性质稳定、高熔点、易提纯等特性,常被选作标准电极。通过测定各种金属与纯铂组成的热电偶的热电动势,可以间接获得其他金属组合的热电动势值,极大简化了热电偶的标定过程。
二、基于ADX112的热电偶检测方案
2.1 ADX112Q简介
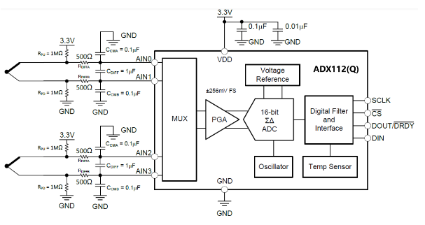
类比半导体推出的ADX112Q是一款精密、低功耗、16 位模数转换器 (ADC),提供MSOP-10封装和QFN-10封装。 ADX112Q集成了可编程增益放大器(PGA)、电压基准、 振荡器和高精度温度传感器。这些特性以及2V至5.5V 的宽电源范围使 ADX112Q非常适合功率受限和空间受限的传感器测量应用。ADX112Q能以高达每秒860个样本(SPS)的数据速率执行转换。PGA提供从±256mV到±6.144V的输入范围,允许以高分辨率测量大信号和小信号。输入多路复用器(MUX)允许测量两个差分或四个单端输入。高精度温度传感器可用于系统级温度监测或热电偶冷端补偿。ADX112Q可以在连续转换模式下工作,也可以在转换后自动关断的单次模式下工作。单次模式能显著降低空闲期间的电流消耗。数据通过串行外设接口(SPI™)传输。ADX112Q的额定温度范围为–40°C 至 125°C。
特性
● AEC-Q100 (仅限 ADX112Q)
● 超小型 QFN 封装:2mm × 1.5mm × 0.4mm
● 小型 3mm × 3mm MSOP 封装
● 宽电源范围:2V 至 5.5V
● 低电流消耗: 连续模式:仅 145µA 单次模式:自动关机
● 可编程数据速率:8SPS 至 860SPS
● 单周期稳定
● 内部低漂移参考电压
● 内部振荡器
● SPI 兼容接口
● 内部 PGA
● 四个单端或两个差分输入
● 工作温度范围:–40°C 至 125°C
2.2 电路设计
下图是基于ADX112Q的双通道K型热电偶检测电路,该方案用内部高精度温度传感器进行冷端补偿。

与热电偶检测相关的外电路非常简洁,只需要偏置电阻和抗混叠滤波电路。
偏置电阻(RPU和RPD)有两个用途:
■ 将输入信号的直流偏置设置在VDD/2左右,提供稳定的共模输入
■ 检测热电偶导线是否开路
该电路中,热电偶的两端分别通过RPU和RPD连接至VDD和GND。偏置电阻取值范围通常为500kΩ 至 10MΩ,取较大的阻值旨在减少流经热电偶的偏置电流,避免因自加热效应产生额外的电压降,从而引入测量误差。同时,电阻值也不宜过大,确保提供充足的偏置电流。本设计中,偏置电阻选用1MΩ,产生1.65uA的偏置电流。在正常运行时,这两个电阻将热电偶的直流偏置点设置为VDD/2左右,而热电偶电压的范围为 -6.5mV至55mV;一旦热电偶断开,1MΩ的RPU和RPD和ADC输入内阻形成分压(FSR = ±0.256V时,ADX112的差分输入阻抗为0.9MΩ),ADC的差分输入信号将达到约1.024V,远超正常电压范围,导致ADC的读数达到7FFFh,从而轻易识别出开路故障状态。
差模电容Cdiff需要至少为共模电容Ccm的10倍,这样的设计使得共模滤波器的截止频率大约是差分滤波器截止频率的20倍。这一设计的原因在于,共模电容的不匹配(即容值有差异)可能导致2个通道的共模滤波截止频率出现差异,从而使共模噪声转变为差模噪声进入信号输入端;上文提到,共模滤波器的截止频率比差模滤波器的高20倍左右,那么因为共模电容不配置引起差模干扰的频率也会远高于差模滤波器截止频率,可以有效滤除因共模电容不匹配引入的高频差模干扰。
RC滤波器中的电阻选用了500欧姆,这一取值避免了与ADX112的输入阻抗形成不利的分压效应,防止对增益误差造成过大影响。若系统设计中已考虑对增益误差进行校准,则电阻的取值可以适当放宽。
在电路布局时,应将ADX112与热电偶的接线端子尽可能靠近,以减少ADX112内部温度与热电偶实际参考端(冷端)之间的温差,从而降低对最终温度测量误差的影响。
SPI接口的设计同样经过周密考虑,以确保良好的抗扰性。在MCU与SPI口的各引脚之间串接了一个小电阻(约50Ω),并预留了上拉电阻,以便在EMC测试中遇到问题时进行必要的调整。这种设计不仅增强了系统的稳定性,也为应对电磁兼容性测试提供了灵活性。
三、基于ADX112的软件设计
3.1 精准的冷端补偿策略
在软件设计中,将检测到的热电偶电压转换为实际温度值是一项至关重要的任务。这一过程需要依赖热电偶分度表,该表通常是在参考端(冷端)温度为0℃时记录的工作端(热端)温度数据。
正确的冷端补偿流程如下:
1.参考端温度的准确获取:首先,从热电偶分度表中查询得到参考端(冷端)温度Tcj所对应的电压Vcj。对于ADX112Q,可以通过读取内部温度传感器的寄存器转换结果来获得冷端温度Tcj。
2.电压转换与补偿:将热电偶测量得到的电压Vtc(相当于EAB(Ttc,Tcj)与查表得到的Vcj(相当于EAB(Tcj,0)相加,得到总电压Vtct。然后在分度表中查找与Vtct(相当于EAB(Ttc,0)对应的温度Ttc。
示例分析:
假设ADX112测量得到的K型热电偶热电势为40mV,同时内部温度传感器测得的冷端温度为20℃,我们如何确定被测温度?
1.根据K型热电偶分度表,查得20℃时对应的热电势为0.798mV
2.将此值与测量得到的40mV相加,得到40.798mV
3.最后,根据分度表查找此总电压对应的温度,得到被测温度为980.823℃
警示与纠正:
一些工程师可能会直接将测量得到的热电偶电压转换为温度值并与冷端温度相加,这种方法忽略了热电偶中间温度定律,因而是错误的。正确的做法是按照上述步骤进行冷端补偿,以确保温度测量的准确性。
通过上述精确的软件设计方法,可以充分利用ADX112Q的高性能特性,实现热电偶检测中的高精度温度测量。
3.2 编程精要:ADX112接口与寄存器配置
本小节将阐述ADX112的编程精要,对于详细的配置步骤和未尽事宜,强烈建议详细阅读ADX112Q的数据手册,以确保编程的准确性和系统性能的最优化。通过精确的配置,可以充分发挥ADX112Q在热电偶检测及其他传感器测量应用中的性能潜力。
3.2.1 SPI通讯协议
在SPI通信中,ADX112的SCLK引脚在空闲状态时保持低电平,并在SCLK的下降沿锁存DIN线上的数据。因此,微控制器(MCU)的SPI接口应配置为MODE 1模式(CPOL = 0, CPHA = 1),以确保数据的正确同步和传输。
3.2.2 寄存器架构
ADX112的寄存器架构简洁高效,包含两个16位寄存器:AD转换结果寄存器(CONVERSION REGISTER)和配置寄存器(CONFIG REGISTER)。特别需要注意的是,转换结果以二进制补码形式存储。若需显示负数的绝对值,必须先进行相应的补码转换。
3.2.3 数据传输周期
ADX112Q支持在单一数据传输周期内直接回读配置寄存器的设置。一个完整的数据传输周期由32位组成,当启用配置寄存器数据回读功能时;若CS线可控,且未设置为永久低电平,则周期为16位。在实际应用中,32位的数据传输周期更为常见。
在32位的数据传输周期中,数据由四字节组成:前两个字节包含转换结果,后两个字节为配置寄存器的回读数据。系统始终优先读取最高有效字节(MSB)。

3.2.4 设置配置寄存器
在本方案中,配置寄存器的设置是确保ADX112Q正确操作的关键步骤。以下是针对本方案的配置要点:

1) 模式选择(MODE)
考虑到本方案涉及两路K型热电偶输入及内部温度测量的需求,配置寄存器的MODE位(bit8)应设置为“Power-down and single-shot mode”。此模式在单次转换后自动进入低功耗状态,适合对功耗有严格要求的应用场景。
2) 可编程增益放大器(PGA[2:0])
K型热电偶的测温范围广泛,从-270℃至1370℃,对应的热电势为-6.5mV至54.8mV。为了适应这一输入范围,并且与ADX112的全量程±0.256V相匹配,PGA的增益应设置为0b111,确保信号在ADC的整个量化范围内得到准确转换。
3) 输入多路复用器(MUX[2:0])
由于需要处理两路差分输入的K型热电偶信号,MUX寄存器应根据输入通道在0b000和0b011之间进行切换,以选择正确的输入通道。
4) 数据速率(DR[2:0])
数据速率的设置决定了ADC的采样速度。在此方案中,DR位应设置为0b000,对应于8sps的数据速率,平衡了转换精度和系统功耗。
5) 温度传感器模式(TS_MODE)
TS_MODE位通常设置为0,以选择ADC模式。当需要进行温度测量时,应将此位设置为1,以切换至温度传感器模式(Temperature sensor mode)。
6) 无操作位(NOP[1:0])
在进行寄存器写入操作时,NOP位必须设置为0b01,以确保写入操作被执行。若设置为其他值,写入操作将被忽略。
7) 单次启动位(SS)
在Power-down and single-shot mode(单次模式)下,SS设置为1启动转换。在读取SS位时,0表示转换正在进行中,而1表示转换已完成,此时可以读取转换结果。值得注意的是,当SS位为1时,应再次读取转换结果寄存器,而不是直接采用本次读上来的数据。数据转换完成后,DOUT/DRDY引脚将输出低电平,为系统提供了另一种判断数据转换完成的方式。
3.2.5 读取转换结果
在配置寄存器正确设置之后,接下来的任务是按照既定流程切换通道并读取转换结果。以下是详细的步骤:
1) 启动通道1单次转换:首先,向ADX112Q发送0x8F0B指令,此操作将完成配置并触发单次转换的开始。
2) 查询转换状态:随后,发送0x0F0B指令以查询转换状态位SS。若SS位为0,表明转换正在进行中,此时需继续监控。
3) 保存通道1转换结果并切换通道:一旦SS位变为1,表示转换已完成。此时,发送0xBF0B指令,将读取的转换结果保存,该结果将作为通道1(连接至AIN0和AIN1)的有效数据。
4) 重复查询流程:再次发送0x030B指令,重新查询SS状态。若SS位为0,继续监控;若为1,则表明通道2的转换已完成。
5) 保存通道2转换结果并切换通道:对于通道2(连接至AIN2和AIN3),发送0x8F0B指令,将读取的转换结果保存,作为该通道的有效数据。
6) 循环操作:返回至第2步,继续执行循环操作,以持续监测和记录各通道的转换结果。
3.2.6 内置温度传感器数据的读取方法
启用内置温度传感器模式,需将配置寄存器CONFIG REGISTER中的TS_MODE位设置为1。此时,温度数据将以16位转换结果中的14位左对齐格式表示,且从最高有效字节(MSB)开始输出。读取这两个数据字节时, 前14位用于表示温度测量结果。一个LSB 等于 0.03125°C。负数以二进制补码格式表示,如下表所示。

四、总结
本文详细介绍了基于类比半导体高性能16位模数转换器ADX112的热电偶检测方案。通过深入分析热电偶的工作原理、基本定律以及在信号采集环节中的挑战,我们展示了ADX112在解决这些挑战中的独特优势。ADX112的卓越噪声性能、宽输入范围、高精度温度传感器以及低功耗特性,使其成为热电偶检测应用的理想选择。
在电路设计方面,我们提供了简洁而高效的设计方案,包括偏置电阻和抗混叠滤波电路的合理配置,确保了信号的稳定性和准确性。软件设计部分,我们详细阐述了冷端补偿的重要性和实施方法,以及与ADX112通信和数据处理相关的编程要点,确保了用户能够准确读取和转换热电偶信号为温度值。
通过实际应用案例的分析,我们证明了ADX112在热电偶检测中的高性能表现,不仅满足了工业应用中的严苛要求,还通过其内置的高精度温度传感器,简化了冷端补偿的复杂性,提高了整体测量的精度和可靠性。
ADX112的推出,不仅丰富了类比半导体在模拟和数模混合芯片领域的产品线,也为热电偶检测技术的发展树立了新的标杆。我们相信,凭借其高性能、灵活性和成本效益,ADX112将为工业测量领域带来更多创新的可能,助力客户实现更高效、更智能的自动化控制系统。
随着技术的不断进步和市场需求的日益增长,类比半导体将继续致力于技术创新,推动高精度、高稳定性能的芯片研发,满足工业和汽车等市场的多样化需求。我们期待与广大客户和合作伙伴携手前进,共创更加智能化和科技化的未来。
上一篇:智能戒指 开穿戴装置新战场
下一篇:FIND MY 功能的原理和应用如下: