- ET7428 1Ω Dual SPDT Negative Signal Handing Analog Switch
- ET7222 High-Speed USB 2.0(480Mbps) Switch
- ET5228H 0.6Ω Dual SPDT Negative Signal Handing Analog Switch
- ET5223 0.5Ω Dual SPDT Analog Switch
- HTR6916 共阴极16x9阵列LED 驱动器
- HTR7198(S), HTR7144(S) 带自动呼吸功能的18x
- PL62010 集成升降压控制器及双向PD3.0等多种快
- RY6050-ADJ Series 500mA Adjustable High-Speed Low Power LDO
- RY6050 Series 500mA High PSRR, Low Noise, Low Power LDO
- RY6313 40V 150mA Low Power LDO
- RY6031 300mA High PSRR, Low Noise, Low Power LDO
- RY8337C 36V 3A 500KHz Synchronous Step-Down Regulator
- RY8337B 30V 3A 500KHz Synchronous Step-Down Regulator
- RY8337 38V 3.3A 500KHz Synchronous Step-Down Regulator
音箱硬件设计指南:功放与 AEC 回采的 6 大关键要点

在音箱的使用过程中,你是否遇到过这些问题:音箱音质差,听起来干涩刺耳?通话时总有讨厌的回声,影响沟通体验?其实,这很可能是在硬件设计时,功放选型不当或者 AEC 回采电路优化不到位造成的。
功放设计和 AEC 电路回采是智能音箱设计中极为关键的环节,它们直接影响着音箱的音质、稳定性以及整体性能。今天,我们就结合嘉兴禾润和上海类比的功放产品,来和大家分享在这两方面的 6 点设计经验心得,让你一文搞定智能音箱硬件设计中的功放与 AEC 回采设计要点。
一、功放类型大 PK:效率是关键!
面对多种功放类型,该如何选择呢?
- A 类(纯甲类):线性度最好,音色纯净自然,具有高保真的特点。但效率极低,仅为 20%-30%,而且发热巨大,不太适合对功耗和散热有要求的智能音箱。
- B 类(乙类):效率较高,约为 70%。但存在 “交越失真”,会使音质有一定妥协。
- AB 类(甲乙类):是 A 类和 B 类的折中方案。效率虽有提升,但仍待进一步提高,不过显著改善了交越失真,是多年前汽车用音响等领域的常用方案。
- D 类(模拟输入和数字信号 2 种通信):基于高速开关工作原理。优点十分显著:效率超高,能达到 90% 以上;发热极小,体积还可以做得很紧凑。
结论:为实现≥85% 的高效率目标,同时考虑成本限制,高效 D 类功放是不二之选。嘉兴禾润和上海类比的 D 类功放产品,在效率和性能上表现出色,能很好地满足智能音箱的设计需求。追求更多的音效算法和效率,数字功放是最优选,让小体积设备也能拥有澎湃音质!
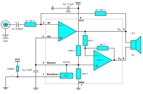
二、电路关键点:功放输出滤波
输出滤波是核心环节。因为 D 类功放输出的是高频 PWM 方波,需要通过 LC 低通滤波器将其还原成平滑的音频信号。
根据奈奎斯特定理,滤波器的截止频率必须远高于音频最高频率(通常 > 30kHz),这样才能有效滤除 PWM 载波(通常在几百 kHz)而不影响音频本身。原因是人的耳朵可听音频上限为 20kHz。
LC 元件选择的参数如何确定呢?截止频率 (fc) 需 > 30kHz,计算公式为 fc=1/(2πLC)(例图中计算约为 27kHz)。
三、电路关键点:喇叭信号回采 AEC 电路作用!
AEC 的全称是 Acoustic Echo Cancellation(声学回声消除),其核心功能是从喇叭(扬声器)输出端提取音频信号,用于后续的信号处理,具体作用如下:
- 回声消除:在智能音箱中,麦克风会同时拾取环境音和喇叭播放的声音,回采喇叭信号后,可通过算法抵消这部分 “回声”,让语音识别更准确。
- 音质监测:实时采集喇叭信号,分析失真、噪声等参数,反馈给功放调整输出。
- 反馈控制:在功放电路中,回采信号用于闭环控制,稳定输出功率或降低失真。
四、关键设计需求 -- 回采电路需解决 3 个核心问题
- 信号电平适配:喇叭两端电压通常较高(功放输出可能达 ±10V 及更高),而后续处理的芯片(如 ADC、DSP)音频输入范围有限(通常 0~3.3V),所以需要将高电压衰减到安全范围。
- 无干扰原电路:回采电路不能影响喇叭正常工作(如分流导致音量变小),因此输入阻抗需足够高,避免 “加载” 到喇叭回路。
- 信号保真与降噪:保留音频信号(20Hz~20kHz),滤除高频噪声、电源干扰等。
典型电路结构通常由衰减网络、滤波电路、耦合组成,具体原理如下:
- 衰减网络:降低信号电压。喇叭两端的音频信号是交流电压,用电阻串联,可将比如 ±10V 信号衰减至 ±0.9V(符合 ADC 输入范围)。分压电阻需选用高精度 1% 误差、低温漂电阻,避免信号失真;总阻抗需足够高,确保对喇叭回路的分流可忽略(不影响喇叭电流)。
- RC 低通滤波电路:保留有效信号,滤除噪声。喇叭是感性负载(音圈有电感),且功放输出可能混入高频噪声(如开关电源干扰、射频干扰),需通过滤波电路提取纯净的音频信号(20Hz~20kHz)。计算公式:fc=1/(2πrc)。截止频率可滤除 20kHz 以上的高频噪声,保留音频信号。
- 耦合:适配后续电路的信号极性。喇叭信号是交流信号,还有别的干扰信号,需通过电容耦合到 ADC 芯片。
五、完整喇叭信号回采的工作流程为:
喇叭输出端(高电压交流信号)→衰减网络:电阻分压,降低电压至安全范围→滤波电路:RC 低通 / 高通,滤除噪声,保留 20Hz~20kHz 音频→送入 ADC/DSP(将模拟信号转为数字信号)→算法处理(如回声消除、失真分析等)
六、关键参数与设计注意事项
- 衰减比计算:根据喇叭最大电压和 ADC 输入上限计算,例如喇叭最大 ±30V,ADC 上限 3.3V,需衰减比≥30:3.3≈9:1(实际取 10:1 留冗余)。
- 阻抗匹配:回采电路输入阻抗需≥喇叭阻抗的 10 倍(如 4Ω 喇叭,回采输入阻≥40Ω,实际通常用 10kΩ 以上),避免分流影响喇叭音量。
- 接地处理:回采电路需单点接地,避免与功放、麦克风电路共地引入噪声。
- 动态范围:衰减后的信号峰峰值需小于 ADC 满量程(如 3.3V ADC,信号峰峰值≤3V),避免削波失真。通常音频信号小于 1V。
通过以上设计,喇叭信号回采电路可在不干扰喇叭工作的前提下,准确提取音频信号,为后续的回声消除、音质优化等功能提供原始数据支撑。
重点总结:
对于不同 DSP 芯片,AEC 电路不同!
- 对于有 ADC 输入的芯片,喇叭直接用衰减电路,后接入芯片的模拟音频输入口。(PS:有些芯片内部支持 ADC 输出检测,软件自带 AEC 功能,更省事)
- 对于没有 ADC 输入的芯片,如 I2S 通信,需增加 ADC 转换芯片。AEC 回采信号通过差分走线输入到 ADC 芯片,MIC 信号通常在 mV 级别,注意输入信号不要超过芯片输入的最大范围内,避免信号削波失真!
结合嘉兴禾润和上海类比的优质功放产品,遵循以上设计要点,相信你能设计出性能出色的智能音箱,为用户带来更好的音质和使用体验。