新闻资讯/ News
- ET7428 1Ω Dual SPDT Negative Signal Handing Analog Switch
- ET7222 High-Speed USB 2.0(480Mbps) Switch
- ET5228H 0.6Ω Dual SPDT Negative Signal Handing Analog Switch
- ET5223 0.5Ω Dual SPDT Analog Switch
- HTR6916 共阴极16x9阵列LED 驱动器
- HTR7198(S), HTR7144(S) 带自动呼吸功能的18x
- PL62010 集成升降压控制器及双向PD3.0等多种快
- RY6050-ADJ Series 500mA Adjustable High-Speed Low Power LDO
- RY6050 Series 500mA High PSRR, Low Noise, Low Power LDO
- RY6313 40V 150mA Low Power LDO
- RY6031 300mA High PSRR, Low Noise, Low Power LDO
- RY8337C 36V 3A 500KHz Synchronous Step-Down Regulator
- RY8337B 30V 3A 500KHz Synchronous Step-Down Regulator
- RY8337 38V 3.3A 500KHz Synchronous Step-Down Regulator
技术资讯
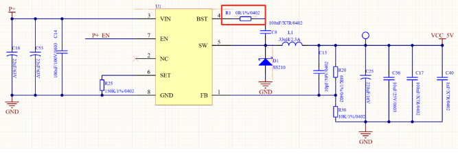
buck电路中自举电容串联电阻的作用?
来 源: 时 间:2025-09-02

自举电容Cboot、PCB走线和MOSFET的栅极存在寄生电感(Lpar)。它们与自举电容Cboot和MOSFET的栅极电容Cgd形成LC谐振电路。在SW电压剧烈跳变时,会引起高频振铃,如下图2所示为没有加入Rboot的SW引脚波形。高频振铃是EMI的主要来源之一,它会像天线一样辐射噪声,影响其他电路。

串联电阻Rboot可以增加该谐振回路的阻尼,有效地抑制振铃,平滑开关波形。这就像给一个摇摆的门加上了阻尼器,如下图3是加上Rboot的SW波形。
