- ET7428 1Ω Dual SPDT Negative Signal Handing Analog Switch
- ET7222 High-Speed USB 2.0(480Mbps) Switch
- ET5228H 0.6Ω Dual SPDT Negative Signal Handing Analog Switch
- ET5223 0.5Ω Dual SPDT Analog Switch
- HTR6916 共阴极16x9阵列LED 驱动器
- HTR7198(S), HTR7144(S) 带自动呼吸功能的18x
- PL62010 集成升降压控制器及双向PD3.0等多种快
- RY6050-ADJ Series 500mA Adjustable High-Speed Low Power LDO
- RY6050 Series 500mA High PSRR, Low Noise, Low Power LDO
- RY6313 40V 150mA Low Power LDO
- RY6031 300mA High PSRR, Low Noise, Low Power LDO
- RY8337C 36V 3A 500KHz Synchronous Step-Down Regulator
- RY8337B 30V 3A 500KHz Synchronous Step-Down Regulator
- RY8337 38V 3.3A 500KHz Synchronous Step-Down Regulator
开关电源PCB设计要点
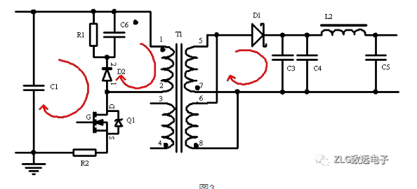
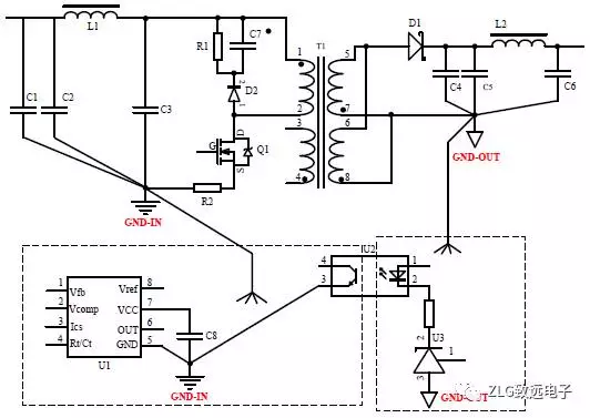
PCB设计是开关电源设计非常重要的一步,对电源的电性能、EMC、可靠性、可生产性都有关联。当前开关电源的功率密度越来越高,对PCB布局、布线的要求也越发严格,合理科学的PCB设计让电源开发事半功倍,以下细节供您参考。 一、布局要求 PCB布局是比较讲究的,不是说随便放上去,挤得下就完事的。一般PCB布局要遵循几点: 1、布局的首要原则是保证布线的布通率,移动器件时注意飞线的连接,把有连线关系的器件放在一起。 2、以每个功能电路的核心元件为中心,围绕它来进行布局。元器件应均匀、 整齐、紧凑地排列在PCB电路板上,这样,不但美观,而且装焊容易,易于批量生产。尽量减少和缩短各元器件之间的引线和连接;振荡电路,滤波去耦电容要紧靠近IC,地线要短,如图1所示。 ![]() 3、放置器件时要考虑以后的焊接和维修,两个高度高的元件之间尽量避免放置矮小的元件,如图2所示,这样不利于生产和维护,元件之间最好也不要太密集,但是随着电子技术的发展,现在的开关电源越来越趋于小型化和紧凑化,所以就需要平衡好两者之间的度了,既要方便焊装与维护又要兼顾紧凑。还有就是要考虑实际的贴片加工能力,按照IPC-A-610E的标准,考虑元件侧面偏移的精度,不然容易造成元件之间连锡,甚至由于元件偏移造成元件距离不够。 ![]() 4、光电耦合器件和电流采样电路,容易被干扰,应远离强电场、强磁场器件,如大电流走线、变压器、高电位脉动器件等。 5、元件布局的时候,要优先考虑高频脉冲电流和大电流的环路面积,尽可能地减小,以抑制开关电源的辐射干扰。如图3所示的几个电流环路是需要特别注意的。 ![]() 6、高频脉冲电流流过的区域要远离输入、输出端子,使噪声源远离输入、输出口,有利于提高EMC性能。 ![]() 如图4所示,左图变压器离入口太近,电磁的辐射能量直接作用于输入输出端,因此,EMI测试不通过。改为右边的方式后,变压器远离入口,电磁的辐射能量距输入输出端距离加大,效果改善明显,EMI测试通过。 7、发热元件(如变压器,开关管,整流二极管等)的布局要考虑散热的效果,使得整个电源的散热均匀,对温度敏感的关键元器件(如IC)应远离发热元件,发热较大的器件应与电解电容等影响整机寿命的器件有一定的距离。 8、布板时要注意底面元件的高度。例如对于灌封的DC-DC电源模块来说,因为DC-DC模块本身体积就比较小,如果底面元件的高度四边不平衡,灌封的时候会出现两边引脚高度一边高一边低的现象。 ![]() 9、布局的时候要注意控制引脚的抗静电能力,相应的电路元件之间的距离要足够,例如Ctrl引脚(低电平关断),其电路不像输入、输出端那样具有电容滤波,所以抗静电能力是整个模块最弱的,一定要确保有足够的安全间距。 二、走线原则 1、小信号走线要尽量远离大电流走线,两者不要靠近平行走线,如果无法避免平行的话,也要拉开足够的距离,避免小信号走线受到干扰。 ![]() 2、关键的小信号走线,如电流取样信号线和光耦反馈的信号线等,尽量减小回路包围的面积。 ![]() 3、相邻之间不应有过长的平行线(当然同一电流回路平行走线是可以的),上下层走线尽量采用交叉用垂直方式,走线不要突然拐角(即:≤90°),直角、锐角在高频电路中会影响电气性能。 ![]() 4、功率回路和控制回路要注意分开,采用单点接地方式,如图9和图10所示。 初级PWM控制IC周围的元件接地接至IC的地脚,再从地脚引出至大电容地线,然后与功率地连接。次级TL431周围的元件接地至TL431的3脚,再与输出电容的地连接。多个IC的情况,采用并联单点接地的方式。 ![]() ![]() 5、高频元件(如变压器、电感)底下第一层不要走线,高频元件正对着的底面也最好不要放置元件,如果无法避免,可以采用屏蔽的方式,例如高频元件在Top层,控制电路正对着在Bottom层,注意要在高频元件所在的第一层敷铜进行屏蔽,如图11所示,这样可以避免高频噪声辐射干扰到底面的控制电路。 ![]() 6、滤波电容的走线要特别注意,如图12,左图有一部分纹波&噪声会经过走线出去,右图滤波效果会好很多,纹波&噪声经过滤波电容被完全滤掉。 ![]() 7、电源线、地线尽量靠近,以减小所包围的面积,从而减小外界磁场环路切割产生的电磁干扰,同时减少环路对外的电磁辐射。电源线、地线的布线尽量加粗缩短,以减小环路电阻,转角要圆滑,线宽不要突变,如图13所示。 ![]() 8、发热大的元件(如TO-252封装的MOS管)下可以大面积裸铜,用于散热,这样可以提高元件的可靠性。功率走线铜箔较窄处可以裸铜用于加锡以保证大电流的流通。 三、安规距离与工艺要求 1、电气间隙:两相邻导体或一个导体与相邻导电机壳表面的沿空气测量的最短距离。爬电距离:两相邻导体或一个导体与相邻导电机壳表面的沿着绝缘表面测量的最短距离。如果碰到模块PCB空间有限,爬电距离不够,可以采用开槽的方式,如图14所示,在光耦处开隔离槽以满足初次级良好隔离。一般最小开槽宽度为1mm,如果要开更小的槽(如0.6mm,0.8mm),一般需要特殊说明,找加工精度高的PCB厂家才行,当然费用也会增加。 ![]() 一般电源模块电压与最小爬电距离的关系可参照下表: ![]() 2、元件到板边的距离要求。位于电路板边缘的元器件,离电路板边缘一般不少于2mm,对于像10W以下的小型化DC-DC模块,由于元件体积和高度比较小,而且输入输出电压不高,为了满足小型化的要求,也要至少留有0.5mm以上的距离。大面积铜箔到外框的距离应至少保证0.20mm以上的间距,因在铣外形时容易铣到铜箔上造成铜箔翘起及由其引起焊剂脱落问题。 3、若走线入圆焊盘或过孔的宽度较圆焊盘的直径小时,则需加泪滴,加强吸附力,避免焊盘或过孔脱落。 ![]() 4、SMD器件的引脚与大面积铜箔连接时,要进行热隔离处理,不然过回流焊的时候由于散热快,容易造成虚焊或脱焊。 ![]() 5、PCB拼板的时候,要考虑分板可行性,确保元件离板边的距离要足够,同时还要考虑分板的应力会不会造成元件的脱翘。如图17所示,可以适当的开槽,减小分断PCB时的应力,元件A摆放的位置与V-CUT槽方向平行,分断时应力比元件B小;元件C比元件A远离V-CUT槽,分断时应力也比元件A的小。 ![]() 当然,以上只是个人总结的一些开关电源PCB设计的经验,还有很多细节上的或其他方面的知识需要注意的,最后我想说的是PCB设计,除了原则要求和经验知识之外,最重要的一点是细心再细心,检查再检查。 |
上一篇:针对USB Type-C数字耳机的全新USB音频分类
下一篇:放大电路频率特性总结

















