- ET7428 1Ω Dual SPDT Negative Signal Handing Analog Switch
- ET7222 High-Speed USB 2.0(480Mbps) Switch
- ET5228H 0.6Ω Dual SPDT Negative Signal Handing Analog Switch
- ET5223 0.5Ω Dual SPDT Analog Switch
- HTR6916 共阴极16x9阵列LED 驱动器
- HTR7198(S), HTR7144(S) 带自动呼吸功能的18x
- PL62010 集成升降压控制器及双向PD3.0等多种快
- RY6050-ADJ Series 500mA Adjustable High-Speed Low Power LDO
- RY6050 Series 500mA High PSRR, Low Noise, Low Power LDO
- RY6313 40V 150mA Low Power LDO
- RY6031 300mA High PSRR, Low Noise, Low Power LDO
- RY8337C 36V 3A 500KHz Synchronous Step-Down Regulator
- RY8337B 30V 3A 500KHz Synchronous Step-Down Regulator
- RY8337 38V 3.3A 500KHz Synchronous Step-Down Regulator
HT7178 带输出关断的20V、12A全集成同步升压转换器
一. 无需外置 MOSFET,无需外置二极管,电源设计更省事!
HT7178是一款非常优秀的 DC-DC 同步升压转换器。无需外置 MOSFET,无需外置二极管。相较市面上的同步升压芯片,他内置了栅极驱动器(以实现负载断开功能)的 20V 同步升压转换器,峰值电流可达 12A , 效率最高可达96%,所以HT7178 非常适合应用在蓝牙音箱,电池检测,电子烟,高亮手电筒,USB Type-C PD, 大尺寸面板门级驱动等场合。
深圳市永阜康科技有限公司结合客户实际方案,成功应用到3.7V升压到9V(8W×2输出), 3.7V升压到12V(20W输出)高端蓝牙音响;7.4V升压到15V(40W输出), 12V升压到20V(60W输出)广场舞音响;电子烟等案例。
二.产品介绍
1. 产品特色
①.HT7178的输入电压范围是2.7V到15V, 输出电压范围是4.5V到20V。该芯片集成了两个低导通电阻的功率MOSFET:一个11mΩ开关FET和一个13mΩ整流器FET,使用具有集成斜坡补偿功能的固定频率峰值电流模式控制。HT7178 PFM,PWM两种模式可选,匹配不同的应用场合,提高效率。
②.HT7178集成欠压保护,过压保护,过温保护功能。欠压锁定电路可防止低电压下电路的故障,以及输入端电阻的过放电。电压低于相应阈值,芯片关闭。电压高于相应阈值,芯片开启;如果输出电压高于22V(典型值),过压保护电路开始动作,芯片停止工作,直至输出电压降低至低于阈值;芯片内部结温高于150℃时,过温关断保护启动,芯片停止工作,直至芯片内部结温降低至130℃,该功能可有效防止芯片损坏。HT7178采用4.5mm x3.5mm DFN20封装,具有极优秀的热耗散性能。管脚功能兼容TPS61088。
2. 应用特性
①.HT7178脚位图

②.HT7178典型应用图

从上图我们可以看到,所需要的外部器件很少。该芯片还提供一个单独的 pin 脚 DIS来驱动负载输出端的外部 FET(P-FET),在设备关断或者输出短路时它能完全断开输入与输出的连接。启动时,通过内部电流源来控制外部 P-FET 开关。在关断或者输出短路时,将输出与输入侧隔离,如下图:

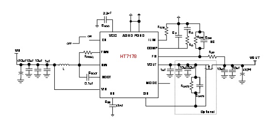
③.HT7178 DEMO板电路图

④.HT7178 DEMO板主要性能指标

⑤.HT7178 DEMO板物料清单

⑥.图HT7178 DEMO板PCB顶层设计图

⑦.HT7178 DEMO板PCB底层设计图

上一篇:怎样设置步进电机三种不同的速度呢
下一篇:DSP声场处理技术的N种模拟声场