新闻资讯/ News
- ET7428 1Ω Dual SPDT Negative Signal Handing Analog Switch
- ET7222 High-Speed USB 2.0(480Mbps) Switch
- ET5228H 0.6Ω Dual SPDT Negative Signal Handing Analog Switch
- ET5223 0.5Ω Dual SPDT Analog Switch
- HTR6916 共阴极16x9阵列LED 驱动器
- HTR7198(S), HTR7144(S) 带自动呼吸功能的18x
- PL62010 集成升降压控制器及双向PD3.0等多种快
- RY6050-ADJ Series 500mA Adjustable High-Speed Low Power LDO
- RY6050 Series 500mA High PSRR, Low Noise, Low Power LDO
- RY6313 40V 150mA Low Power LDO
- RY6031 300mA High PSRR, Low Noise, Low Power LDO
- RY8337C 36V 3A 500KHz Synchronous Step-Down Regulator
- RY8337B 30V 3A 500KHz Synchronous Step-Down Regulator
- RY8337 38V 3.3A 500KHz Synchronous Step-Down Regulator
技术资讯
TP4100 TP4102 TP4100 集成充电+锂电保护三合一芯片 超小封装
来 源: 时 间:2018-08-24
TP4100 4101 充电+锂电保护二合一芯片
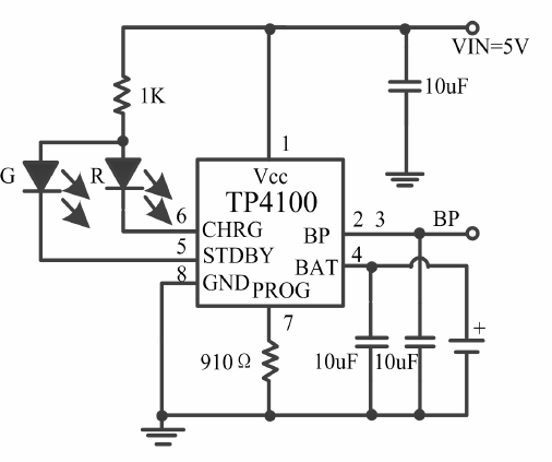
一、TP4100 电路:
二 TP4101 电路:
优点:
TP4100和 TP4101都具备锂电充电+锂电保护功能,可完全实现传统单独锂电充电+锂电保护(DW01+8205A 方案)电路。
电路外围器件少,可降低采购,生产,设计成本;小尺寸产品应用可节省宝贵的有效空间;
电源自适应功能,电源Vcc 供电不足电压下降,当低至4.4V 时,自适应电路启动,自动降低充电电流直到Vcc 不再降低,该功能可以将大电流充电用于USB 或小功率电源适配器、太阳能电池来做电源,而避免电源复位或重启。
一、TP4100 电路:
| 电路图 | 特点 | 备注 | |
![]() |
1.可编程充电电流 3-1000mA; | 具备锂电充电+ 锂电保护功能共计 8 个器件 | |
| 2.可 5V 电源反接保护; | |||
| 3.可电池反接保护; | |||
| 4.具有电池过放(2.6V )、过充(最高 | |||
| TP4100 电路 |
4.3V)、过流保护(最大 1.7A); 5.BAT 引脚漏电流小于 4uA ; | ||
| 6.薄封装 DFN3*3-8(最高厚度 | |||
| 0.8mm); | |||
| 7.20%恒流预充电,C/10 充电终止, | |||
| 充电电压精度高达 4.2±1%; | |||
| 8.宽输入电压 4-8VDC,双灯指示; |
二 TP4101 电路:
| 电路图 | 特点 | 备注 | |
![]() |
1.可编程充电电流 3-600mA; | 具备锂电充电+ 锂电保护功能共计 7 个器件 | |
| 2.可 5V 电源反接保护; | |||
| 3.可电池反接保护; | |||
| 4.具有电池过放(2.6V )、过充(最高 | |||
| TP4101 电路 |
4.3V)、过流保护(最大 1.7A); 5.BAT 引脚漏电流小于 4uA ; | ||
| 6.薄封装 TSOT23-5(最高厚度 | |||
| 0.9mm); | |||
| 7.20%恒流预充电,C/10 充电终止, | |||
| 充电电压精度高达 4.2±1%; | |||
| 8.宽输入电压 4-8VDC,单灯指示; |
TP4100和 TP4101都具备锂电充电+锂电保护功能,可完全实现传统单独锂电充电+锂电保护(DW01+8205A 方案)电路。
电路外围器件少,可降低采购,生产,设计成本;小尺寸产品应用可节省宝贵的有效空间;
电源自适应功能,电源Vcc 供电不足电压下降,当低至4.4V 时,自适应电路启动,自动降低充电电流直到Vcc 不再降低,该功能可以将大电流充电用于USB 或小功率电源适配器、太阳能电池来做电源,而避免电源复位或重启。
三、传统充电+锂电保护电路:
| TP4057 充电电路 |
电路图 | 主要功能 | 备注 |
![]() |
可实现电池充电功能+双灯指示. |
不具备锂电保护功能共计 7 个器件 | |
| DW01 锂 电保护电路 |
![]() |
可实现锂电保护功能(过充, 过放,过流)。 |
不具备锂电充 电功能, 还需外加 2 个 NMOS,共计 6 个器件 |
缺点:
传统充电+锂电保护电路与 TP4100/TP4101相比:电路外围器件更多,成本会更高,会占用多1-2倍的有效空间才能放的下,两电路加在一起需要至少7+6=13个器件;
不具备输入反接保护,电池反接保护,生产过程操作失误就会烧电路;
注:如需要TP4100/TP4101相关设计资料(产品规格书,PCB 板文件, 原理图等)可加QQ2881664818



