- ET7428 1Ω Dual SPDT Negative Signal Handing Analog Switch
- ET7222 High-Speed USB 2.0(480Mbps) Switch
- ET5228H 0.6Ω Dual SPDT Negative Signal Handing Analog Switch
- ET5223 0.5Ω Dual SPDT Analog Switch
- HTR6916 共阴极16x9阵列LED 驱动器
- HTR7198(S), HTR7144(S) 带自动呼吸功能的18x
- PL62010 集成升降压控制器及双向PD3.0等多种快
- RY6050-ADJ Series 500mA Adjustable High-Speed Low Power LDO
- RY6050 Series 500mA High PSRR, Low Noise, Low Power LDO
- RY6313 40V 150mA Low Power LDO
- RY6031 300mA High PSRR, Low Noise, Low Power LDO
- RY8337C 36V 3A 500KHz Synchronous Step-Down Regulator
- RY8337B 30V 3A 500KHz Synchronous Step-Down Regulator
- RY8337 38V 3.3A 500KHz Synchronous Step-Down Regulator
LED驱动电路详解
LED驱动电路的主要功能是将交流电压转换为恒流电源,同时按照LED器件的要求完成与LED的电压和电流的匹配。和常用LED驱动电路的不同,LED驱动电源通常可以分为三种,一、开关恒流驱动,二、线性驱动,三、阻容降压驱动。
1、开关恒流电路
采用变压器将高压变为低压,并进行整流滤波,以便输出稳定的低压直流电。开关恒流源又分隔离式电源和非隔离式电源,隔离是指输出高低电压隔离,安全性非常高,所以对外壳绝缘性要求不高。非隔离安全性稍差,但成本也相对低,传统节能灯就是采用非隔离电源,采用绝缘塑料外壳防护。开关电源的安全性相对较高(一般是输出低压),性能稳定,缺点是电路复杂、价格较高。开关电源技术成熟,性能稳定,是目前LED照明的主流电源,

2、线性驱动
采用一个IC或多个IC来分配电压,电子元器件种类少,功率因数、电源效率非常高,不需要电解电容,寿命长,成本低。缺点是输出高压非隔离,有频闪,要求外壳做好防触电隔离保护。市面上宣称无电解电容,超长寿命的,均是采用线性驱动电源。线性驱动电源具有高可靠性,GX率低成本优势,是未来理想的LED驱动电源。

3、阻容降压驱动电路
采用一个电容通过其充放电来提供驱动电流,电路简单,成本低,但性能差,稳定性差,在电网电压波动时及容易烧坏LED,同时输出高压非隔离,要求绝缘防护外壳。功率因数低,寿命短,一般只适于经济型小功率产品(5W以内)。功率高的产品,输出电流大,电容不能提供大电流,否则容易烧坏,另外国家对高功率灯具的功率因数有要求,即7W以上的功率因数要求大于0.7,但是阻容降压驱动电源远远达不到(一般在0.2-0.3之间),所以高功率产品不宜采用阻容降压电源。市场上,要求不高的低端型的产品,几乎全部是采用阻容降压电源,另外,一些高功率的便宜的低端产品,也是采用阻容降压电源。

4、LED驱动原理
正向压降(VF)和正向电流的(IF)关系曲线,由曲线可知,当正向电压超过某个阈值(约2V),即通常所说的导通电压之后,可近似认为,IF与VF成正比。见表是当前主要超高亮LED的电气特性。由表可知,当前超高亮LED的Z高IF可达1A,而VF通常为2~4V。
由于LED的光特性通常都描述为电流的函数,而不是电压的函数,光通量(V)与IF的关系曲线,因此,采用恒流源LED驱动电路可以更好地控制亮度。此外,LED的正向压降变化范围比较大(Z大可达1V以上),而由上图中的VF-IF曲线可知,VF的微小变化会引起较大的,I变化,从而引起亮度的较大变化。
LED的温度与光通量(4V)关系曲线,由下图可知光通量与温度成反比,85℃时的光通量是25℃时的一半,而一40℃C时,光输出是25℃时的1.8倍。温度的变化对LED的波长也有一定的影响,因此,良好的散热是LED保持恒定亮度的保证,
所以,采用恒压源驱动不能保证LED亮度的一致性,并且影响LED的可靠性、寿命和光衰。因此,超高亮LED通常采用恒流源驱动。
5、电源成本性能比较
以3W小球泡和16W日光灯管为例,各种电源成本比较:

可见,不同类别的电源,其成本差异是非常大的,其中过认证的开关隔离源Z贵,阻容降压电源最便宜
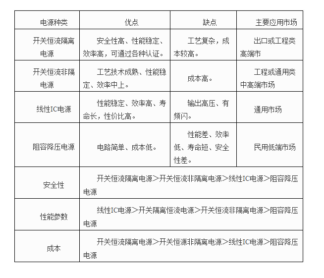
6、各类电源性能之比较;

在中高端市场,开关恒流非隔离电源仍是市场的主流电源,厂家一般会在结构设计上进行防高压隔离。而在低端市场,大部份厂家是采用阻容降压电源,也有部分厂家采用线性IC电源(要求厂家有一定的设计能力)。采用不同的电源,产品的性能及价格是不一样的,我们应该根据不同的市场选用不同的产品。
7、LED驱动设计初衷;
LED的发光原理是在它两端加上正向电压,使半导体中少数和多数载流子发生复合,放出过剩能量,从而引起光子的发射。
LED在可携式产品中背光源的地位已经不可动摇,即便是在大尺寸LCD的背光源当中,LED也开始挑战CCFL(冷阴极萤光灯)的主流地位;
而在照明领域,LED作为半导体照明最关键的部件,更是因为顶着节能、环保、长寿命、免维护等诸多光环而受到市场的追捧。驱动电路是LED(发光二极管)产品的重要组成部分,无论在照明、背光源还是显示板领域,驱动电路技术架构的选择都应与具体的应用相匹配。
上一篇:电容式触摸芯片的工作原理
下一篇:NANDFlash、DDR、LPDDR的作用