- ET7428 1Ω Dual SPDT Negative Signal Handing Analog Switch
- ET7222 High-Speed USB 2.0(480Mbps) Switch
- ET5228H 0.6Ω Dual SPDT Negative Signal Handing Analog Switch
- ET5223 0.5Ω Dual SPDT Analog Switch
- HTR6916 共阴极16x9阵列LED 驱动器
- HTR7198(S), HTR7144(S) 带自动呼吸功能的18x
- PL62010 集成升降压控制器及双向PD3.0等多种快
- RY6050-ADJ Series 500mA Adjustable High-Speed Low Power LDO
- RY6050 Series 500mA High PSRR, Low Noise, Low Power LDO
- RY6313 40V 150mA Low Power LDO
- RY6031 300mA High PSRR, Low Noise, Low Power LDO
- RY8337C 36V 3A 500KHz Synchronous Step-Down Regulator
- RY8337B 30V 3A 500KHz Synchronous Step-Down Regulator
- RY8337 38V 3.3A 500KHz Synchronous Step-Down Regulator
音响系统的音质评价

音质的评价是对声音本质的评价,但对声音本质的评价是通过人对声音的主观评价而得出的。主观评价难免牵涉到诸多因素,如个人爱好、传统习惯、文化层次、音乐修养、专业特长、素质高低等。因此,音质评价是较为复杂的。
从描述声音主观属性出发,专家们经过研究、实践,确定了一些音质评价的常用术语作为主观参量和音质评价用语来对音质进行评价。表1是常用的主观参量及音质评价用语。
表1 常用的主观参量及音质评价用语

《厅堂音质主观评价方法的建议》是我国音质主观评价专家经多年研究和实践提出来它选取了六个主要的评价参量,并将它们分为五个级别,如表2所示。
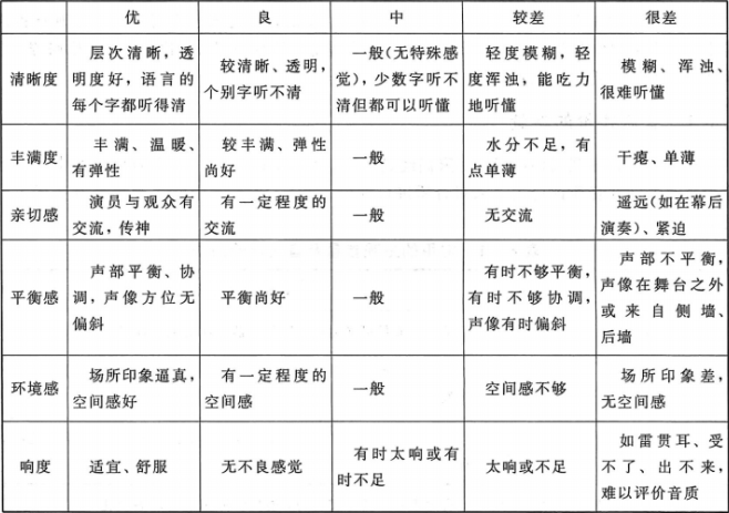
表2 听音评价术语Ⅰ

表3 听音评价术语Ⅱ

通过上述主观参量及音质评价用语和听音评价术语表可以看出,音响系统的客观技术指标与音质有着直接的关系,也直接影响着主观评价的各种参量。下面我们通过六个评价用语来分析主观评价与客观技术指标的关系,混响时间和传输频率特性是两个主要技术指标。
(1)清晰度。观众厅和舞厅的混响时间要合适,混响时间过长就会出现浴室效应,一片嗡嗡声,使声音变得浑浊、模糊,听不清任何细节,严重影响清晰度。当然,明显的回声、颤动回声和其他谐振现象也会严重破坏声音的清晰度; 传输频率特性的好坏直接影响声音的清晰度,缺乏中、高音会使声音的明亮度、清晰度下降,低频过多就会使声音变得浑浊不清。同时,还应减小音响系统的失真, 失真过大就会产生大量谐波,使声音发糙、不清晰。
(2)丰满度。如果观众厅或舞厅的混响时间偏短,尤其是低频段的混响时间比中频段还要短,则在这样的房间里听音,其丰满度不会太好。当然,如果音响系统的传输频率特性差,缺乏中低音,声音就会变得干瘪、很飘,更谈不上音质的丰满了。如果低频段的声压级不足,或低频延伸不够,声音也会发硬、发紧,也实现不了音质的丰满。
(3)亲切感。传输频率特性差,中频不足,就会使声音像蒙上了一层雾,声音发灰、发闷,就好像在隔壁的房间里发出的声音,是不会有亲切感的。如果传输频率特性差,其中高音不足,使声音缺乏正常人声发出的高频部分,也会使人感到缺乏在身边发声的感觉。没有交流感。另外,观众厅和舞厅的混响时间太长会使声音太干。低频的混响时间相对于中频段要长一些,这样厅内会有一定的回荡感,语言清晰、亲切。
(4)平衡感。左、右扬声器,主扬声器和辅助扬声器之间的输出功率关系要合适,相位要正确,否则就会破坏平衡感。如果采用高、中、低音箱,就要注意各种音箱的安装、布置,不要使声音的各频段在不同的位置发声,否则就会破坏点和线声源,从而破坏了声像的平衡。另外,房间声学结构的对称性也会影响声音的平衡感。
(5)环境感。声场结构、混响时间和早期反射声都会影响声音的环境感。混响时间太短,声音太干,没有空间感; 混响时间太长,声音混成一团,也没有良好的空间感。同时,扬声器的布置及声功率的均匀分配对声音的环境感都有影响。
(6)响度。音响系统重放应有合适的声压级,交际舞厅一般在80~85dB左右为好,人少时还可低一些。声压级太大、声音太响会使人感到烦躁,缺乏美的感受; 太小会使人听得吃力,也缺乏美感。但迪斯科舞厅内要有足够的声压级,低频要有足够的能量,有震撼感,不过中高频要控制,不能使人耳感到受不了。同时, 声场均匀度应当良好, 否则有的地方太响,有的地方声音太轻。失真度也应当比较小,因为在合适的声压级下才有良好的效果。
听音评价音质时,应选择优秀的声源作为听评的节目源。对业余者来说,特别应选择自己熟悉的节目,这样,在不同的组合里就比较能听出音质的差别; 还必须要注意区分艺术质量与技术质量。
上一篇:主动降噪技术让你真的静静
下一篇:如何平衡多个串联电池的充电