- ET7428 1Ω Dual SPDT Negative Signal Handing Analog Switch
- ET7222 High-Speed USB 2.0(480Mbps) Switch
- ET5228H 0.6Ω Dual SPDT Negative Signal Handing Analog Switch
- ET5223 0.5Ω Dual SPDT Analog Switch
- HTR6916 共阴极16x9阵列LED 驱动器
- HTR7198(S), HTR7144(S) 带自动呼吸功能的18x
- PL62010 集成升降压控制器及双向PD3.0等多种快
- RY6050-ADJ Series 500mA Adjustable High-Speed Low Power LDO
- RY6050 Series 500mA High PSRR, Low Noise, Low Power LDO
- RY6313 40V 150mA Low Power LDO
- RY6031 300mA High PSRR, Low Noise, Low Power LDO
- RY8337C 36V 3A 500KHz Synchronous Step-Down Regulator
- RY8337B 30V 3A 500KHz Synchronous Step-Down Regulator
- RY8337 38V 3.3A 500KHz Synchronous Step-Down Regulator
输入防反接电路该怎么做?
1、二极管串联防反接

将二极管串联接入电路,利用二极管的单向导通性起到防反接保护作用。
优点:这种方法简单可靠,成本低。
缺点:
2、二极管并联型防反接保护电路。

通过在电路中串入一个自恢复保险丝和并入二极管来实现电路防反接保护功能。
如果电源正负极接反,那么二极管导通,与自恢复保险形成回路,由于二极管导通,使得Vin被钳位在0.7V,Vout因为0.7V电压太小,无法实现给负载供电,而另一方面因为形成了回路没有限流,因此回路上的电流会很大,从而使得保险丝自动断开电路。如果长时间反接可能会导致二极管和自恢复保险丝损坏。

电路中接入整流桥,当正接时,电流通路流经D2、负载、输出GND、D4、输入GND形成回路。如果反接,电流流经D3、负载、输出GND、D1、输入GND形成回路。因此正反插都能正常使用。
优点:可以正反插
缺点:二极管上的压降会消耗能量,因为有两个二极管,所以损耗是第一种反接的两倍,此保护电路也不适用于给大负载供电。
4、NMOS管防反接

当电源正常接入时,LED亮,表示输入正常。由于MOS管中的体二极管的存在,从而使得电流经过负载、MOS管的寄生二极管到GND,形成回路,而MOS管的Vgs>Vgs(th),从而使MOS管导通,导通后体二极管被MOS管导通短路,从而可以通过更大的电流。
当电源电压接反时,LED灭,表示输入正常反接了。NMOS不导通,MOS管截止。从而保护后级电路的安全,R2和D2是为了确保电源接入正确时,更好的保证MOS管导通,稳压二极管D2作用是为了保护由于输入电压过高导致超过MOS管的Vgs最大值避免MOS管损坏。
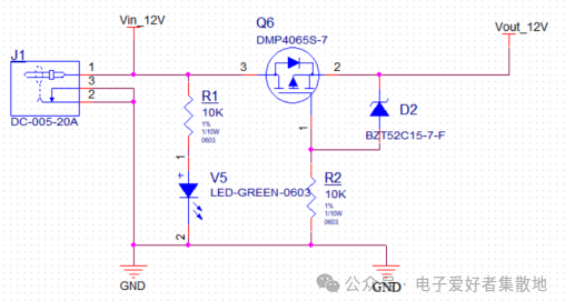
5、PMOS管防反接

PMOS管防反接原理同NMOS管,当电源正接时,体二极管导通,|Vgs|>Vgs(th),MOS管导通,将体二极管短路,可以通更大电流。此时LED灯亮。
如果反接,LED灭,体二极管截止,MOS管关闭。D2也可以换成电阻,不过D2能承受更大的电压。
6、负电压防反接

当负电压输入时,如果正接,LED灯亮,那么则会从GND,负载,MOS体二极管,再到输入端这个回路。此时体二极管导通,导通后,Vgs>Vgs(th),MOS管导通,将体二极管短路。如果反接,体二极管截止,MOS管不满足导通条件,MOS管关闭。
7、继电器防反接

电源正接时,继电器线圈通电,继电器吸合,电源导通。电源反接时,二极管截止,继电器线圈不通电,继电器不吸合,电源断开。
上一篇:如何检测锂电池电量?
下一篇:电池包核心电池管理系统(BMS)