新闻资讯/ News
- ET7428 1Ω Dual SPDT Negative Signal Handing Analog Switch
- ET7222 High-Speed USB 2.0(480Mbps) Switch
- ET5228H 0.6Ω Dual SPDT Negative Signal Handing Analog Switch
- ET5223 0.5Ω Dual SPDT Analog Switch
- HTR6916 共阴极16x9阵列LED 驱动器
- HTR7198(S), HTR7144(S) 带自动呼吸功能的18x
- PL62010 集成升降压控制器及双向PD3.0等多种快
- RY6050-ADJ Series 500mA Adjustable High-Speed Low Power LDO
- RY6050 Series 500mA High PSRR, Low Noise, Low Power LDO
- RY6313 40V 150mA Low Power LDO
- RY6031 300mA High PSRR, Low Noise, Low Power LDO
- RY8337C 36V 3A 500KHz Synchronous Step-Down Regulator
- RY8337B 30V 3A 500KHz Synchronous Step-Down Regulator
- RY8337 38V 3.3A 500KHz Synchronous Step-Down Regulator
宠物类
追踪器案例
来 源: 时 间:2024-04-12
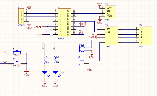
一、方案基本组成
锂电池供电、二个按键 、二个UART通信 、一路烟雾检测 、二路LED提示
二、方案产品功能
此款产品是检测烟雾并报警和通信功能产品方案,主控芯片采用TB32F10TS20系列芯片,SOP封装型号20引脚。低功耗TB32F10TS20采用高性能的ARM®Cortex®-M0+的32位RISC内核,最高可工作于64MHz,采用高速的嵌入式闪存(SRAM最大8KB,程序/数据闪存最大64KB)。本产品集成I 2C、SPI、UART、LIN多种标准接口。集成12bitA/D转换器、温度传感器。其中12bitA/D转换器可用于采集外部传感器信号,降低系统设计成本。芯片内集成的温度传感器则可实现对外部环境温度实时监控。集成8通道16bit定时器模块,并搭载EPWM控制电路,结合定时器可实现一个直流电机或者两个步进电机的控制。
通过精心设计的电路,可以实现如下功能:
- 按键:
ONOFF按键长按开关机。
REC按键接听电话或挂断电话。
SOS为拨打求助电话。
- GPS
追踪主体的位置,通过UART读取数据,并解码出可用地图数据。
- GSM
发送GPS地理位置信息,接听电话或拨打SOS求助电话。
- 电池充放电管理
充放电识别,低压提醒等功能。
三、产品电路图

上一篇:第一页
下一篇:金鱼喂食器方案案例;