新闻资讯/ News
- ET7428 1Ω Dual SPDT Negative Signal Handing Analog Switch
- ET7222 High-Speed USB 2.0(480Mbps) Switch
- ET5228H 0.6Ω Dual SPDT Negative Signal Handing Analog Switch
- ET5223 0.5Ω Dual SPDT Analog Switch
- HTR6916 共阴极16x9阵列LED 驱动器
- HTR7198(S), HTR7144(S) 带自动呼吸功能的18x
- PL62010 集成升降压控制器及双向PD3.0等多种快
- RY6050-ADJ Series 500mA Adjustable High-Speed Low Power LDO
- RY6050 Series 500mA High PSRR, Low Noise, Low Power LDO
- RY6313 40V 150mA Low Power LDO
- RY6031 300mA High PSRR, Low Noise, Low Power LDO
- RY8337C 36V 3A 500KHz Synchronous Step-Down Regulator
- RY8337B 30V 3A 500KHz Synchronous Step-Down Regulator
- RY8337 38V 3.3A 500KHz Synchronous Step-Down Regulator
宠物类
鱼缸氧气泵案例
来 源: 时 间:2024-05-15
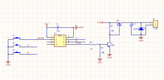
一、方案基本组成
外部供电、 3个按键、 一路气泵输出
二、方案产品功能
此款是给鱼缸通氧气的产品方案,主控芯片采用TB8P59ES08系列芯片,SOP封装型号8引脚,该芯片2Kx14 位的程序存储器空间,内建高精度 12 位ADC模数转换器,与高精度电压比较器,足以应付各种模拟接口的侦测与量测,有四组定时器,可用系统时钟当作一般的计时应用或者从外部讯号触发来计数。另外它提供 4 组 10 位的 PWM 输出,3 组蜂鸣器输出,可用来驱动马达、LED、或蜂鸣器等,可选择多种工作模式如正常模式(Normal)、慢速模式(Slow mode)、待机模式(Standby mode)与睡 眠模式(Halt mode),可节省电力消耗,延长电池寿命。通过精心设计的电路,可以实现如下功能:
1.上电开机气泵开启 , 长按 POWER 1.5S 关机 /开机 ;
2.每次按短按键-, 气量减小 5%, 每次按短按键+ , 气量增大 5%, 长按气量+/- 键可快速+/-气量;
3. 默认气量 100%, 气量调节范围 0%-100%, 断电或关机气量可记忆
4.气泵 PWM 率 55Hz,占空比 55%。
三、产品电路图

上一篇:金鱼喂食器方案案例;
下一篇:最后一页