- ET7428 1Ω Dual SPDT Negative Signal Handing Analog Switch
- ET7222 High-Speed USB 2.0(480Mbps) Switch
- ET5228H 0.6Ω Dual SPDT Negative Signal Handing Analog Switch
- ET5223 0.5Ω Dual SPDT Analog Switch
- HTR6916 共阴极16x9阵列LED 驱动器
- HTR7198(S), HTR7144(S) 带自动呼吸功能的18x
- PL62010 集成升降压控制器及双向PD3.0等多种快
- RY6050-ADJ Series 500mA Adjustable High-Speed Low Power LDO
- RY6050 Series 500mA High PSRR, Low Noise, Low Power LDO
- RY6313 40V 150mA Low Power LDO
- RY6031 300mA High PSRR, Low Noise, Low Power LDO
- RY8337C 36V 3A 500KHz Synchronous Step-Down Regulator
- RY8337B 30V 3A 500KHz Synchronous Step-Down Regulator
- RY8337 38V 3.3A 500KHz Synchronous Step-Down Regulator
HT4832 免输出电容G类耳机音频放大解决方案
HT4832介绍
伴随着智能手机、蓝牙耳机、无线麦等越来越多的便携式音频设备的出现,其电路板设计空间越来越不足;将音频信号传输到耳机,一直以来都使用庞大的DC阻隔电容,不仅对电路板空间提出了较大的挑战,对音质的低频部分表现也存在损伤。
深圳市永阜康科技有限公司推出基于HT4832免电容G类耳机放大解决放案,不需要输出DC阻隔电容,具有极其精简的BOM表,并提供纤薄的QFN16无铅无卤封装,非常适用于微型便携式音频设备中。
HT4832作为耳机驱动芯片,其支持差分和单端的模拟信号输入,具备4种不同的增益设置(-6dB, 0dB, 3dB, 6dB),具有较高的信噪比和较低的失真,并具有良好的过热、过压、过流保护,广泛应用于各类音频设备终端。
HT4832还能作为音频运算放大器,在诸如音频功放前级作差分转单端、增益补偿等功能使用。
HT4832能pin to pin兼容TPA6132, PAM8908,并在价格、输出功率、失真、通道隔离度等性能上表现更为突出。
1、HT4832主要指标
无需输出偏置为 0V 的直流阻隔电容器
卓越的低频保真度
Pop声抑制
全差分或单端输入
宽电源电压范围:2.3-5.5V
输出功率
Po = 46mW (THD+N = 1%, PVDD = 3.6V, RL = 16ohm, f = 1kHz);
Po = 99mW (THD+N = 1%, PVDD = 5.0V, RL = 16ohm, f = 1kHz);
Po = 33mW (THD+N = 1%, PVDD = 3.6V, RL = 32ohm, f = 1kHz);
Po = 68mW (THD+N = 1%, PVDD = 5.0V, RL = 32ohm, f = 1kHz).
总谐波失真+噪声
THD+N = 0.014% (Po = 20mW, PVDD = 3.6V, RL = 16ohm, f = 1kHz).
静态电流
IDD = 3.6mA (PVDD = 3.6V).
关断电流
ISD = 0.1uA.
信噪比
SNR = 96dB.
2.HT4832介绍
伴随着智能手机、蓝牙耳机、无线麦等越来越多的便携式音频设备的出现,其电路板设计空间越来越不足;将音频信号传输到耳机,一直以来都使用庞大的DC阻隔电容,不仅对电路板空间提出了较大的挑战,对音质的低频部分表现也存在损伤。
由嘉兴禾润电子科技有限公司提供的HT4832,是一款不需要输出DC阻隔电容的G类立体声耳机驱动芯片,具有极其精简的BOM表,并提供纤薄的QFN16无铅无卤封装,非常适用于微型便携式音频设备中。
HT4832作为耳机驱动芯片,其支持差分和单端的模拟信号输入,具备4种不同的增益设置(-6dB, 0dB, 3dB, 6dB),具有较高的信噪比和较低的失真,并具有良好的过热、过压、过流保护,广泛应用于各类音频设备终端。
HT4832还能作为音频运算放大器,在诸如音频功放前级作差分转单端、增益补偿等功能使用。
HT4832能pin to pin兼容TPA6132, PAM8908,并在价格、输出功率、失真、通道隔离度等性能上表现更为突出。
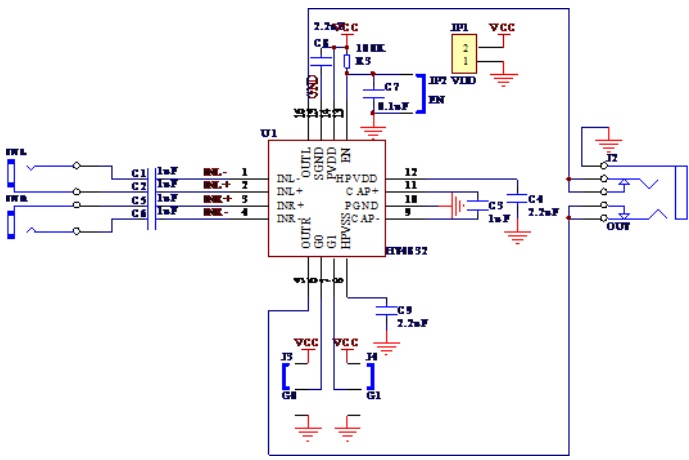
HT4832 Demo Board
Fig. 1 Schematic Diagram of HT4832 Demo Board
Table.1 HT4832 with Reduced Component Count (without input and output socket)
Part Type | Designator | Footprint |
HT4832 | U1 | QFN16 |
0.1uF | C7 | 0704C |
1uF | C5 | 0704C |
1uF | C3 | 0704C |
1uF | C6 | 0704C |
1uF | C1 | 0704C |
1uF | C2 | 0704C |
2.2uF | C4 | 0704C |
2.2uF | C9 | 0704C |
2.2uF | C8 | 0704C |
100K | R3 | 0704 |

Fig.2 View of HT4832 Demo Board
Fig.3 Top View of HT4832 Demo Board PCB Layout
Fig.4 Bottom View of HT4832 Demo Board PCB Layout
上一篇:看高效率、低功率转换 IC 如何提高可穿戴设备性能并改善生活工作条件
下一篇:透过电感损耗看电源功耗,计算一点不复杂