┄┄┄应用方案┄┄┄
一、方案基本组成
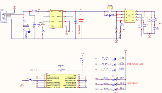
一节锂电池供电、六个指示灯 、一个按键、 一个马达控制输出、 一路马达电压检测、 一路马达电流检测、 充电管理。
二、方案产品功能
此款是控制马达功能产品方案,主控芯片采用TB8P58S14A系列芯片,SOP封装型号是14引脚,该芯片2Kx14 位的程序存储器空间,内建高精度十一加一通道 12 位ADC模数转换器,与高精度电压比较器,足以应付各种模拟接口的侦测与量测,有四组定时器,可用系统时钟当作一般的计时应用或者从外部讯号触发来计数。另外它提供 4 组 10 位的 PWM 输出,3 组蜂鸣器输出,可用来驱动马达、LED、或蜂鸣器等,可选择多种工作模式如正常模式(Normal)、慢速模式(Slow mode)、待机模式(Standby mode)与睡 眠模式(Halt mode),可节省电力消耗,延长电池寿命。
通过精心设计的电路,可以实现如下功能:
开机:按下电源开关→松手后立即开机,电源指示灯与模式灯常亮,同时水泵立即由弱到強(1S 内)启动(脉冲档除外), 响应时间<30mS
关机:按下电源开关→松手(<0.5 秒)后立即关机,电源指示灯与模式灯熄灭,水泵立即停止工作
模式切换逻辑:标准→脉冲→强劲模式
模式切换:长按开关 0.5 秒立即切换模式,对应指示灯常亮,同时水泵立即由弱到強启动(脉冲档除外),响应时间<30mS
开机及切换档位后即记忆无延时,下次开机后模式记忆在关机前的模式
首次接电池所有 LED 逐个点亮 0.5S 后熄灭,默认在轻柔模式
三、产品电路图

