┄┄┄应用方案┄┄┄
一、方案基本组成
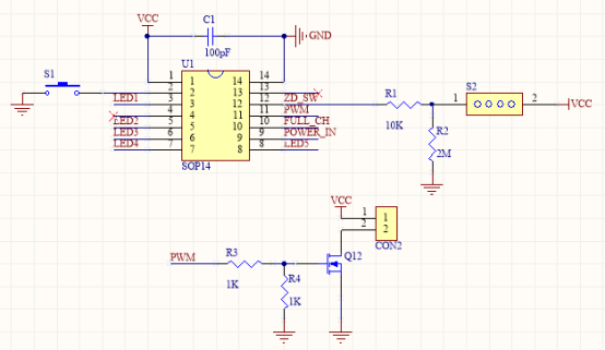
5V-2A输入或锂电池供电、 五个指示灯 、一个按键 、一个震动开关、 一路超声波雾化输出
二、方案产品功能
此款由一个按键控制、带振动开关,超声波雾化功能产品方案,主控芯片采用TB8P58S14A系列芯片,SOP封装型号是14引脚,该芯片2Kx14 位的程序存储器空间,内建高精度十一加一通道 12 位ADC模数转换器,与高精度电压比较器,足以应付各种模拟接口的侦测与量测,有四组定时器,可用系统时钟当作一般的计时应用或者从外部讯号触发来计数。另外它提供 4 组 10 位的 PWM 输出,3 组蜂鸣器输出,可用来驱动马达、LED、或蜂鸣器等,可选择多种工作模式如正常模式(Normal)、慢速模式(Slow mode)、待机模式(Standby mode)与睡 眠模式(Halt mode),可节省电力消耗,延长电池寿命。通过精心设计的电路,可以实现如下功能:
1.模式选择:
长按按键2秒开关机,开机后默认一档,短按按键循环切换4个档位,调好档位后,按当前设置档位循环工作,下次上电时以上次设置档位工作;
第一档(周期125S):5脚拉低5S,随后置高120S;11脚置高5S,随后拉低120S
第二档(周期130S):7脚拉低10S,随后置高120S;11脚置高10S,随后拉低120S
第三档(周期190S):6脚拉低10S,随后置高180S;11脚置高10S,随后拉低180S
第四档(周期195S):5和6脚同时拉低15S,随后置高180S;11脚置高15S,随后拉低180S;
2.超声波雾化:
开机后按设定的模式输出对应的信号。
3.振动模式:
车辆等红绿灯或者临时停靠机器30S进入震动模式(感应到震动机器马上启动并且工作一次)
三、产品电路图

