应用方案/ Applications
厨房小电
应用:油炸机案例
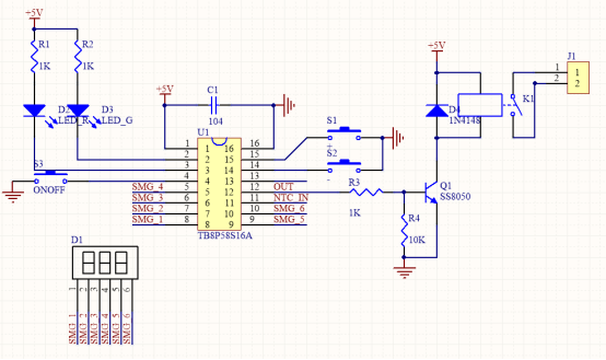
简介:一、方案基本组成220V-2A输入AC TO DC稳压5V、二个指示灯 、三个按键、 一路加热温开关、 一路NTC检测电路、 数码管显示。二、方案产品功能此款由加热温开关,按键设置温度,NTC检测功能产品方案,主控芯片采用TB8P58S16A系列芯
┄┄┄应用方案┄┄┄
一、方案基本组成
220V-2A输入AC TO DC稳压5V、二个指示灯 、三个按键 、 一路加热温开关 、 一路NTC检测电路 、 数码管显示。
二、方案产品功能
此款由加热温开关,按键设置温度,NTC检测功能产品方案,主控芯片采用TB8P58S16A系列芯片,SOP封装型号16引脚,该芯片2Kx14 位的程序存储器空间,内建高精度十一加一通道 12 位ADC模数转换器,与高精度电压比较器,足以应付各种模拟接口的侦测与量测,有四组定时器,可用系统时钟当作一般的计时应用或者从外部讯号触发来计数。另外它提供 4 组 10 位的 PWM 输出,3 组蜂鸣器输出,可用来驱动马达、LED、或蜂鸣器等,可选择多种工作模式如正常模式(Normal)、慢速模式(Slow mode)、待机模式(Standby mode)与睡 眠模式(Halt mode),可节省电力消耗,延长电池寿命。通过精心设计的电路,可以实现如下功能:
- 温度设置:
通过+-按键设定所需的温度。
- 指示灯:
红绿灯指示工作状态。
- 温度检测:
工作时,检测油温,达到设定温度就停止加热,温度低就加热,保持恒温状态。
- 数码管
数码管为人机交互的部分,用户可以通过数码管得到要设定的温度,加热过程中实时显示温度。
三、产品电路图

