应用方案/ Applications
玩具
应用:益智语音玩具案例
简介:一、方案基本组成 锂电池供电、 红绿指示灯 、五个触点、 一路语音播放电路二、方案产品功能此款是触点,指示灯、语音播放功能产品方案,主控芯片采用TB8P58S14A系列芯片,SOP封装型号是14引脚,该芯片2Kx14 位的程序存储
┄┄┄应用方案┄┄┄
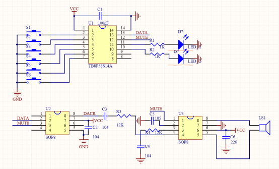
一、方案基本组成
锂电池供电、 红绿指示灯 、五个触点、 一路语音播放电路
二、方案产品功能
此款是触点,指示灯、语音播放功能产品方案,主控芯片采用TB8P58S14A系列芯片,SOP封装型号是14引脚,该芯片2Kx14 位的程序存储器空间,内建高精度十一加一通道 12 位ADC模数转换器,与高精度电压比较器,足以应付各种模拟接口的侦测与量测,有四组定时器,可用系统时钟当作一般的计时应用或者从外部讯号触发来计数。另外它提供 4 组 10 位的 PWM 输出,3 组蜂鸣器输出,可用来驱动马达、LED、或蜂鸣器等,可选择多种工作模式如正常模式(Normal)、慢速模式(Slow mode)、待机模式(Standby mode)与睡 眠模式(Halt mode),可节省电力消耗,延长电池寿命。
通过精心设计的电路,可以实现如下功能:
1.开始结束按键:
空闲状态按按键开始游戏,再按结束游戏回到空闲状态。
2.触点:
配合语音提示判断动作是否正确。
- 指示灯
指示动作正确或者错误。
三、产品电路图

