应用方案/ Applications
锂电数码
应用:计数器方案案例;
简介:一、方案基本组成外部供电、四个按键、一个继电器、一路信号输入、一路数码管显示二、方案产品功能此款由带记忆可设置的计数功能产品方案,主控芯片采用TB8F67S20系列芯片,SOP封装型号20引脚,该芯片高性能 RISC CPU, 2Kx14 位的
┄┄┄应用方案┄┄┄
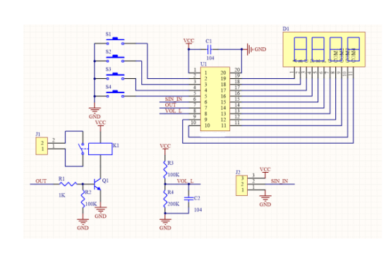
一、方案基本组成
外部供电、四个按键 、一个继电器 、一路信号输入 、一路数码管显示
二、方案产品功能
此款由带记忆可设置的计数功能产品方案,主控芯片采用TB8F67S20系列芯片,SOP封装型号20引脚,该芯片高性能 RISC CPU, 2Kx14 位的FLASH程序存储器空间,精确的内部振荡器,出厂时精度已校准到 ±1%, 高耐久性的闪存 /EEPROM 存储单元, 低功耗 ,模拟比较器模块,10 位分辩率和 12 路通道A/D 转换器,3个定时器 / 计数器,增强型捕捉、比较和 PWM+ 模块,增强型捕捉、比较和 PWM+ 模块, 可选择多种工作模式如正常模式(Normal)与睡 眠模式(Halt mode),可节省电力消耗,延长电池寿命。通过精心设计的电路,可以实现如下功能:
S1短按可进入设置模式S2数字+ S3数字-,S4复位功能
在有脉冲信号进来时可进行计数,并显示出来,计数值达到设定值后启动继电器。
三、产品电路图

上一篇:带SOS功能照明灯案例
下一篇:电量指示模块方案案例;
