应用方案/ Applications
成人用品
应用:艾灸控制板方案案例;
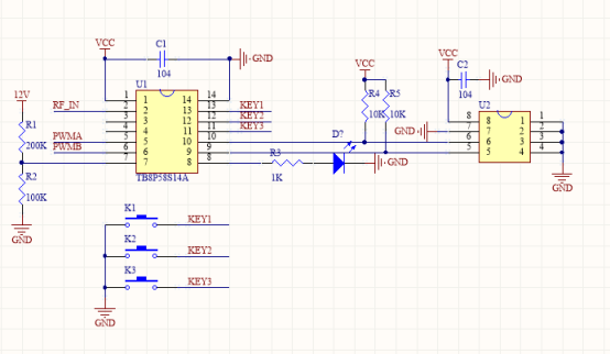
简介:一、方案基本组成三节锂电池供电、三个轻触开关、 一路遥控输入、一路电机输出、一路IIC通信、充电管理。二、方案产品功能此款是艾灸控制功能产品方案,主控芯片采用TB8P58S14A系列芯片,SOP封装型号是14引脚,该芯片2Kx14 位的程序
┄┄┄应用方案┄┄┄
一、方案基本组成
三节锂电池供电、三个轻触开关、 一路遥控输入、一路电机输出、一路IIC通信、充电管理。
二、方案产品功能
此款是艾灸控制功能产品方案,主控芯片采用TB8P58S14A系列芯片,SOP封装型号是14引脚,该芯片2Kx14 位的程序存储器空间,内建高精度十一加一通道 12 位ADC模数转换器,与高精度电压比较器,足以应付各种模拟接口的侦测与量测,有四组定时器,可用系统时钟当作一般的计时应用或者从外部讯号触发来计数。另外它提供 4 组 10 位的 PWM 输出,3 组蜂鸣器输出,可用来驱动马达、LED、或蜂鸣器等,可选择多种工作模式如正常模式(Normal)、慢速模式(Slow mode)、待机模式(Standby mode)与睡 眠模式(Halt mode),可节省电力消耗,延长电池寿命。
通过精心设计的电路,可以实现如下功能:
1:12.6V锂离子电池,18650*3C串联,适配器直接充电,适配器自带充电管理;
2:控制板带两个按钮开关,开关按下有作用,松手无作用,上下电机调整转动;
3:433遥控两个按钮分别电机正反转动,按下有效,松开无效;
4:板子零件面合适位置放一个433遥控器配对码按钮,绑定遥控器一对一控制,
5:长按5秒重新配对遥控器,之前配对的遥控器自动清除配对;
三、产品电路图

