应用方案/ Applications
美容仪器
应用:补水仪案例
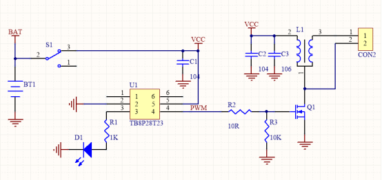
简介:一、方案基本组成锂电池供电、一个指示灯 、一个拨动开关、 一路超声波雾化输出二、方案产品功能此款主要为超声波雾化功能产品方案,主控芯片采用TB8P28T23系列芯片,SOP封装型号6引脚,该芯片1Kx14 位的程序存储器空间,內建 11
┄┄┄应用方案┄┄┄
一、方案基本组成
锂电池供电、一个指示灯 、一个拨动开关 、 一路超声波雾化输出
二、方案产品功能
此款主要为超声波雾化功能产品方案,主控芯片采用TB8P28T23系列芯片,SOP封装型号6引脚,该芯片1Kx14 位的程序存储器空间,内建 11 阶准确的低电压侦测电路(LVD),有两组计时器,可用系统频率当作一般的计时的应用或者从外部讯号触发来计数。提供 1 组 8 位元解析度的PWM输出或者蜂鸣器输出,可用来驱动马达、LED、或蜂鸣器等等可选择多种工作模式如正常模式(Normal)、慢速模式(Slow mode)、待机模式(Standby mode)与睡 眠模式(Halt mode),可节省电力消耗,延长电池寿命。通过精心设计的电路,可以实现如下功能:
- 超声波雾化:
开机开始雾化功能,关机停止。
- 指示灯:
指示工作状态或低压提示。
- 低压提示:
通过LVD功能,可检测电池电压情况,低于3.3V提示。
三、产品电路图

