应用方案/ Applications
美容仪器
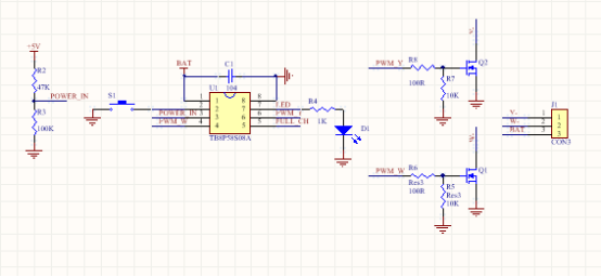
应用:调光化妆镜案例
简介:一、方案基本组成可充电,锂电池供电、一个按键、 二路PWM输出二、方案产品功能此款为遥控接收,恒流输出功能产品方案,主控芯片采用TB8P58S08A系列芯片,SOP封装型号8引脚,该芯片2Kx14 位的程序存储器空间,内建高精度十一加一通
┄┄┄应用方案┄┄┄
一、方案基本组成
可充电,锂电池供电、一个按键 、 二路PWM输出
二、方案产品功能
此款为遥控接收,恒流输出功能产品方案,主控芯片采用TB8P58S08A系列芯片,SOP封装型号8引脚,该芯片2Kx14 位的程序存储器空间,内建高精度十一加一通道 12 位ADC模数转换器,与高精度电压比较器,足以应付各种模拟接口的侦测与量测,有四组定时器,可用系统时钟当作一般的计时应用或者从外部讯号触发来计数。另外它提供 4 组 10 位的 PWM 输出,3 组蜂鸣器输出,可用来驱动马达、LED、或蜂鸣器等,可选择多种工作模式如正常模式(Normal)、慢速模式(Slow mode)、待机模式(Standby mode)与睡 眠模式(Halt mode),可节省电力消耗,延长电池寿命。通过精心设计的电路,可以实现如下功能:
- 按键:
单击K1进入开机状态,渐变亮白光),第二次短按进入渐变亮黄光,第三次短按进入渐变亮混光,第四次短按渐变暗关机,依次循环。
亮灯时,长按K1保持0.5秒开始对当前模式增加亮度调光,松开再长触摸则反向调暗调光
单色最暗只能调到20%为止,最亮100%,白+黄同时亮灯时,最暗只能调到15%,最亮只能到80% 。
- PWM输出:
控制灯的亮度。
- 电池管理
低压报警,欠压关机,充电管理。
三、产品电路图

