应用方案/ Applications
灯饰照明
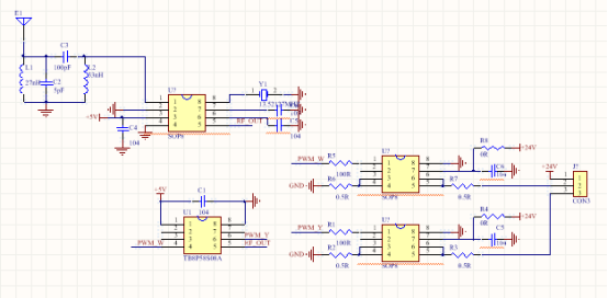
应用:遥控调光落地灯案例
简介:一、方案基本组成 220V-2A输入AC TO DC稳压5V、一个遥控接收、 二路恒流输出二、方案产品功能此款为遥控接收,恒流输出功能产品方案,主控芯片采用TB8P58S08A系列芯片,SOP封装型号8引脚,该芯片2Kx14 位的程序存储器空间
┄┄┄应用方案┄┄┄
一、方案基本组成
220V-2A输入AC TO DC稳压5V、一个遥控接收 、 二路恒流输出
二、方案产品功能
此款为遥控接收,恒流输出功能产品方案,主控芯片采用TB8P58S08A系列芯片,SOP封装型号8引脚,该芯片2Kx14 位的程序存储器空间,内建高精度十一加一通道 12 位ADC模数转换器,与高精度电压比较器,足以应付各种模拟接口的侦测与量测,有四组定时器,可用系统时钟当作一般的计时应用或者从外部讯号触发来计数。另外它提供 4 组 10 位的 PWM 输出,3 组蜂鸣器输出,可用来驱动马达、LED、或蜂鸣器等,可选择多种工作模式如正常模式(Normal)、慢速模式(Slow mode)、待机模式(Standby mode)与睡 眠模式(Halt mode),可节省电力消耗,延长电池寿命。通过精心设计的电路,可以实现如下功能:
- 无线遥控接收:
通过无线遥控接收的编码,控制灯的色温,亮度等参数。
- 恒流输出:
恒流输出可以保持灯的亮度不受变化。
三、产品电路图

