应用方案/ Applications
灯饰照明
应用:RGB背景灯案例
简介:一、方案基本组成 12V供电、主控、五个RGB幻彩灯 、一个按键。二、方案产品功能此款由主控控制RGB幻彩灯功能产品方案,主控芯片采用TB8P28S08系列芯片,SOP封装型号8引脚,该芯片1Kx14 位的程序存储器空间,內建 11 階準確
┄┄┄应用方案┄┄┄
一、方案基本组成
12V供电、主控、五个RGB幻彩灯 、一个按键 。
二、方案产品功能
此款由主控控制RGB幻彩灯功能产品方案,主控芯片采用TB8P28S08系列芯片,SOP封装型号8引脚,该芯片1Kx14 位的程序存储器空间,内建 11 阶准确的低电压侦测电路(LVD),有两组计时器,可用系统频率当作一般的计时的应用或者从外部讯号触发来计数。提供 1 组 8 位元解析度的PWM输出或者蜂鸣器输出,可用来驱动马达、LED、或蜂鸣器等等可选择多种工作模式如正常模式(Normal)、慢速模式(Slow mode)、待机模式(Standby mode)与睡 眠模式(Halt mode),可节省电力消耗,延长电池寿命。通过精心设计的电路,可以实现如下功能:
- 按键:
通过按键开关机和改变灯的颜色。
- 模式:
开机黄色灯亮
再触摸,由黄色变为蓝色
再触摸,由蓝色变为橙色
再触摸,由橙色变为绿色
再触摸,由绿色变为白色
再触摸,灭灯,回到上电状态
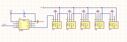
三、产品电路图

上一篇:遥控调光落地灯案例
下一篇:恒流触摸红外感应灯方案案例:
