应用方案/ Applications
灯饰照明
应用:恒流触摸红外感应灯方案案例:
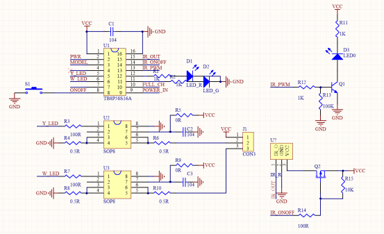
简介:一、方案基本组成锂电池供电、 红绿蓝指示灯 、IR发射接收电路、 二路恒流LED控制电路二、方案产品功能此款是由IR发射接收电路,指示灯、恒流控制功能组成的产品方案,主控芯片采用TB8P58S16A系列芯片,SOP16封装。
┄┄┄应用方案┄┄┄
一、方案基本组成
锂电池供电、 红绿蓝指示灯 、IR发射接收电路、 二路恒流LED控制电路
二、方案产品功能
此款是由IR发射接收电路,指示灯、恒流控制功能组成的产品方案,主控芯片采用TB8P58S16A系列芯片,SOP封装型号是16引脚,该芯片2Kx14 位的程序存储器空间,内建高精度十一加一通道 12 位ADC模数转换器,与高精度电压比较器,足以应付各种模拟接口的侦测与量测,有四组定时器,可用系统时钟当作一般的计时应用或者从外部讯号触发来计数。另外它提供 4 组 10 位的 PWM 输出,3 组蜂鸣器输出,可用来驱动马达、LED、或蜂鸣器等,可选择多种工作模式如正常模式(Normal)、慢速模式(Slow mode)、待机模式(Standby mode)与睡 眠模式(Halt mode),可节省电力消耗,延长电池寿命。通过精心设计的电路,可以实现如下功能:
按下PWR,开机。短按MODEL键白光亮50%,再按,白光灭,黄光亮50%,再按,白黄光同时亮50%。再按循环。
灯亮时,长按PWR可调对应色温亮度大小。白光最大100%,最小20%,黄光最大100%,最小20%,混光最大75%,最小15%。
人靠近时,可自动开灯,人走后,延时关灯。
三、产品电路图

