应用方案/ Applications
安防报警类
应用:烟雾报警器案例
简介:一、方案基本组成220V转直流供电、一个按键、一个UART通信、一路烟雾检测、一路LED提示、一路蜂鸣器报警二、方案产品功能此款产品是检测烟雾并报警和通信功能产品方案,主控芯片采用TB8F64S08系列芯片,封装型号8引脚SOP。TB8F64S08芯
┄┄┄应用方案┄┄┄
一、方案基本组成
220V转直流供电、一个按键 、一个UART通信 、一路烟雾检测 、一路LED提示 、一路蜂鸣器报警
二、方案产品功能
此款产品是检测烟雾并报警和通信功能产品方案,主控芯片采用TB8F64S08系列芯片,封装型号8引脚SOP。TB8F64S08芯片是基于1T 8051内核的8位微控制器,通常情况下,运行速度比传统的8051芯片快10倍,性能更加优越。内置16K Flash程序存储器,可多次重复编程的特性,给用户开发带来了极大的方便。不仅保留了传统8051芯片的基本特性,还集成了12 bit ADC、Touch Key、16 Bit PWM、UART、I²C以及低电压检测(LVD)等功能模块。支持IDLE、STOP和低速运行三种省电模式以适应不同功耗要求的应用。通过精心设计的电路,可以实现如下功能:
开机后自动检测烟雾状态,达到报警条件蜂鸣器嘀嘀嘀报警,LED闪烁,同时与主机通信,告知状态。
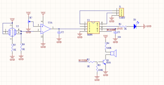
三、产品电路图

上一篇:第一页
下一篇:摄像头人体追踪方案;
