应用方案/ Applications
安防报警类
应用:摄像头人体追踪方案;
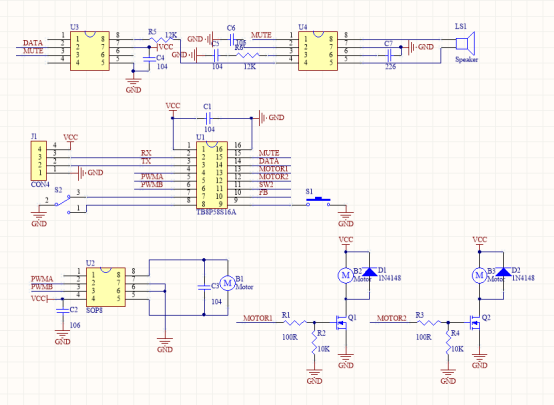
简介:一、方案基本组成外部供电、一个轻触开关、 一个两档拨动开关、三路电机输出、一路UART通信、一路语音输出。二、方案产品功能此款是追踪人体移动功能产品方案,主控芯片采用TB8P58S16A系列芯片,SOP封装型号是16引脚,该芯片2Kx14
┄┄┄应用方案┄┄┄
一、方案基本组成
外部供电、一个轻触开关、 一个两档拨动开关、三路电机输出、一路UART通信、一路语音输出。
二、方案产品功能
此款是追踪人体移动功能产品方案,主控芯片采用TB8P58S16A系列芯片,SOP封装型号是16引脚,该芯片2Kx14 位的程序存储器空间,内建高精度十一加一通道 12 位ADC模数转换器,与高精度电压比较器,足以应付各种模拟接口的侦测与量测,有四组定时器,可用系统时钟当作一般的计时应用或者从外部讯号触发来计数。另外它提供 4 组 10 位的 PWM 输出,3 组蜂鸣器输出,可用来驱动马达、LED、或蜂鸣器等,可选择多种工作模式如正常模式(Normal)、慢速模式(Slow mode)、待机模式(Standby mode)与睡 眠模式(Halt mode),可节省电力消耗,延长电池寿命。
通过精心设计的电路,可以实现如下功能:
1.摄像头追踪人脸,舵机随摄像头追踪左右转动
2.拨动开关可选择三种模式
SENSO模式:摄像头感应到人体/人脸,启动人脸追踪及播放语音,一直感应到人脸一直启动,无感应时待机
ONCE模式:此模式下需触发按键,开启摄像头感应追踪及播放语音一个词条,语音结果后待机,每触发一次按键播放下一个词条。
ON模式:此模式下一直开启摄像头感应追踪及徇环播放语音词条。
三、产品电路图

