产品分类/ Products
- ET7428 1Ω Dual SPDT Negative Signal Handing Analog Switch
- ET7222 High-Speed USB 2.0(480Mbps) Switch
- ET5228H 0.6Ω Dual SPDT Negative Signal Handing Analog Switch
- ET5223 0.5Ω Dual SPDT Analog Switch
- HTR6916 共阴极16x9阵列LED 驱动器
- HTR7198(S), HTR7144(S) 带自动呼吸功能的18x
- PL62010 集成升降压控制器及双向PD3.0等多种快
- RY6050-ADJ Series 500mA Adjustable High-Speed Low Power LDO
- RY6050 Series 500mA High PSRR, Low Noise, Low Power LDO
- RY6313 40V 150mA Low Power LDO
- RY6031 300mA High PSRR, Low Noise, Low Power LDO
- RY8337C 36V 3A 500KHz Synchronous Step-Down Regulator
- RY8337B 30V 3A 500KHz Synchronous Step-Down Regulator
- RY8337 38V 3.3A 500KHz Synchronous Step-Down Regulator
5V充2节/3节充电芯片
产品名称:HTC6232 支持QC快充的高效同步升压型2A双节/3节锂电池充电器
型号: HTC6232SQER-A HTC6232SQER
产片介绍:HTC6232是一款内置同步升压的高集成2A电池充电芯片,支持2节或3节串联锂电池充电。
产片介绍:HTC6232是一款内置同步升压的高集成2A电池充电芯片,支持2节或3节串联锂电池充电。
┄┄┄详细介绍┄┄┄
■ 概述
HTC6232是一款内置同步升压的高集成2A电池充电芯片,支持2节或3节串联锂电池充电。
■ 特点
・内置500kHz同步升压的高效2A充电
・效率94% (VIN = 5V, VBAT = 8V, ICHG = 1A)
・输入电压支持4V~9.5V,容忍最高28V输入
・双节充电时支持均衡
・根据电池电压,支持QC快充自动申请
・支持双节或三节串联充电,满电电压可设置: 8.1V/8.2V/8.3V/8.4V, 12.3V/12.4V/12.5V/12.6V 满电电压可定制
・充电电流可设置,最大2A
・支持自动调节充电电流以自适应适配器负载能力
・支持NTC保护
・LED脚支持充电状态指示
・保护:输入过压、输入欠压、输出过流、输出过 压、输出短路、充电超时、过温保护等
・QFN4×4-24L封装
■ 应用
・蓝牙/ Wi-Fi音箱 ・便携式音箱 ・POS打印机
・安全摄像机 ・2节或三节串联充电场合
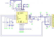
■ 典型应用图





上一篇:NS2585 最大 2A 同步升压型双节锂电池充电管理 IC
下一篇:HTC6632, HTC6631高效同步升压型2A双节/3节锂电池充电器