产品分类/ Products
- ET7428 1Ω Dual SPDT Negative Signal Handing Analog Switch
- ET7222 High-Speed USB 2.0(480Mbps) Switch
- ET5228H 0.6Ω Dual SPDT Negative Signal Handing Analog Switch
- ET5223 0.5Ω Dual SPDT Analog Switch
- HTR6916 共阴极16x9阵列LED 驱动器
- HTR7198(S), HTR7144(S) 带自动呼吸功能的18x
- PL62010 集成升降压控制器及双向PD3.0等多种快
- RY6050-ADJ Series 500mA Adjustable High-Speed Low Power LDO
- RY6050 Series 500mA High PSRR, Low Noise, Low Power LDO
- RY6313 40V 150mA Low Power LDO
- RY6031 300mA High PSRR, Low Noise, Low Power LDO
- RY8337C 36V 3A 500KHz Synchronous Step-Down Regulator
- RY8337B 30V 3A 500KHz Synchronous Step-Down Regulator
- RY8337 38V 3.3A 500KHz Synchronous Step-Down Regulator
单通道防破音功放
产品名称:NS4813 单声道 AB/D 类音频功率放大器(内置 BOOST 升压和 NCN 功
型号: NS4813
产片介绍:NS4813 是一款内置 BOOST升压模块的 AB D 类工作模式可切换的单声道音频功放。NS4813可以通过电平设置切换 AB D 类工作模式,以匹配不同的应用环境。PVDD 采用自适应升压工作方式,在空闲...
产品名称:HT337 75W D类音频功放
型号: HT337
产片介绍:HT337B是一款高效D类音频功率放大器。24V供电、THD+N=10%条件下,能够持续提供75W 4Ω功率输出。
HT337具有先进的扩频功能来抑制EMI,使用价格低廉且小体积铁氧体磁珠可满足EMC要求。
此外,HT337...
产品名称:HT337B 120W 单声道D类音频功放
型号: HT337B
产片介绍:HT337B是一款高效D类音频功率放大器。32V供电、THD+N=10%条件下,能够持续提供120W 4Ω功率输出。
HT337B具有先进的扩频功能来抑制EMI,使用价格低廉且小体积铁氧体磁珠可满足EMC要求。
此外,HT3...
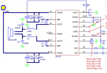
产品名称:HT6875 2.8W防削顶单声道D类音频功率放大器
型号: HT6875
产片介绍: HT6875兼容HT6872 MSOP8,改增益一致,Bypass电容可接可不接,调整防破音模式,THD更好一些。兼容DIO2140,CS8306, CS8303, PAM8303, CS8120, NS4151 NS4150B
产品名称:HT3163 免电感滤波40W AB/D类音频功放
型号: HT3163
产片介绍:HT3163是一款高效AB D类音频功率放大器。在D类模式,18V供电、THD+N=10%条件下,能够持续提供40W 4Q 功率输出。在AB类模式,12V供电、THD+N=10%条件下,能够持续输出17W 4Q功率。
产品名称:HT6881 4.7W防削顶单声道音频功率放大器
型号: HT6881
产片介绍: HT6881是一款低EMI的,防削顶失真的,单声道免滤波D类音频功率放大器。在6 5V电源,10%THD+N,4Q负载条件下,输出4 7W功率,在各类音频终端应用中维持高效率 并提供AB类大器的性能。
产品名称:NS4752 升压+防失真、3.6V/5W单声道AB/D切换音频功放
型号: NS4752
产片介绍:NS4752 是一款集成了 BOOST 升压模块,具有防失真功能的 5W 单声道 AB D 类差分输入高效率音
频功放。集成的 BOOST模块可通过 SD_BOOST 端的高低电平控制 BOOST模块的开关。
产品名称:NS4159 AB/D类双模、防失真、5.5W单声道音频功放
型号: NS4159
产片介绍:NS4159 是一款 AB D 类工作模式可切换,带防失真功能,超低 EMI,无需滤波器,5W 高效率的单
声道音频功放。AB D 类工作模式可通过一个控制管脚高低电平切换,以匹配不同的应用环境。
产品名称:NS4158 5W 单声道 D 类音频功率放大器附加 NCN 防失真功能
型号: NS4158
产片介绍:NS4158 是一款带防失真功能,超低 EMI,无需滤波器,5W 高效率的单声道数字音频功放。独特的防失真功能可以通过检测输出信号的失真,动态调整系统增益,不仅有效防止过载输出对喇叭的损坏,同时...
产品名称:HT6845 3.4W、防破音、D类、单声道功率放大器
型号: HT6845
产片介绍:HT6845是一款低EMI的,防削顶失真的,单声道免滤波D类音频功率放大器,在5V电源,10% THD+N,4Ω负载条件下,输出3 4W高功率,在手机终端应用中(平均功率100mW左右)维持高效率并提供AB类放大器的性能。
产品名称:HT6873 3.5W、防破音、D类、单声道功放芯片
型号: HT6873
产片介绍:HT6873 是一款高保真超低EMI的,具有防削顶失真功能的单声道免滤波D类音频功率放大器。在5V电源,10% THD+N,4Ω负载条件下,输出3 5W高功率,在各类音频终端应用中维持高效率并提供AB类放...
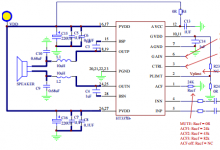
产品名称:HT6872 4.7W防削顶单声道D类音频功率放大器
型号: HT6872
产片介绍:HT6872是一款低EMI的,防削顶失真的,单声道免滤波D类音频功率放大器。在6 5V电源,10%THD+N,4Q负载条件下,输出4 7W功率,在各类音频终端应用中维持高效率 并提供AB类放大器的性能。



