产品分类/ Products
- ET7428 1Ω Dual SPDT Negative Signal Handing Analog Switch
- ET7222 High-Speed USB 2.0(480Mbps) Switch
- ET5228H 0.6Ω Dual SPDT Negative Signal Handing Analog Switch
- ET5223 0.5Ω Dual SPDT Analog Switch
- HTR6916 共阴极16x9阵列LED 驱动器
- HTR7198(S), HTR7144(S) 带自动呼吸功能的18x
- PL62010 集成升降压控制器及双向PD3.0等多种快
- RY6050-ADJ Series 500mA Adjustable High-Speed Low Power LDO
- RY6050 Series 500mA High PSRR, Low Noise, Low Power LDO
- RY6313 40V 150mA Low Power LDO
- RY6031 300mA High PSRR, Low Noise, Low Power LDO
- RY8337C 36V 3A 500KHz Synchronous Step-Down Regulator
- RY8337B 30V 3A 500KHz Synchronous Step-Down Regulator
- RY8337 38V 3.3A 500KHz Synchronous Step-Down Regulator
AM/FM收音芯片
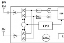
产品名称:C9636 FM/AM/SW/LW 多波段电调 DSP 收音接收芯片
型号: C9636
产片介绍:1 概述 C9636 是一款全波段电调(PLL) FM AM SW LW 免调试的 DSP 收音接收芯片。该芯片单片集成频率综合器、射频前端、MPX 解码器等,可以实现从无线输入到音频输出的所有接收器功能,省
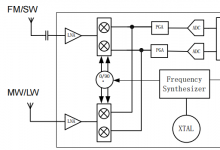
产品名称:C9615 FM/AM/SW 多波段手调收音芯片
型号: C9615
产片介绍:1 描述C9615 是一款手调 FM AM SW 多波段免调试的单收音芯片。该芯片单片集成频率综合器、射频前端、MPX 解码器等,可以实现从无线输入到音频输出的所有接收器功能,省去了校正传统 PVC、中