产品分类/ Products
- ET7428 1Ω Dual SPDT Negative Signal Handing Analog Switch
- ET7222 High-Speed USB 2.0(480Mbps) Switch
- ET5228H 0.6Ω Dual SPDT Negative Signal Handing Analog Switch
- ET5223 0.5Ω Dual SPDT Analog Switch
- HTR6916 共阴极16x9阵列LED 驱动器
- HTR7198(S), HTR7144(S) 带自动呼吸功能的18x
- PL62010 集成升降压控制器及双向PD3.0等多种快
- RY6050-ADJ Series 500mA Adjustable High-Speed Low Power LDO
- RY6050 Series 500mA High PSRR, Low Noise, Low Power LDO
- RY6313 40V 150mA Low Power LDO
- RY6031 300mA High PSRR, Low Noise, Low Power LDO
- RY8337C 36V 3A 500KHz Synchronous Step-Down Regulator
- RY8337B 30V 3A 500KHz Synchronous Step-Down Regulator
- RY8337 38V 3.3A 500KHz Synchronous Step-Down Regulator
升降压芯片
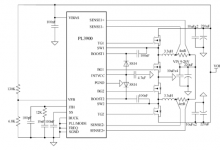
产品名称:PL3900 100V多相同步降压/升压控制器
型号: PL3900
产片介绍:PL3900是一款高性能多相单输出同步降压 升压控制器,能够异相驱动两个N沟道功率MOSFET级。多相操作减少了对输入和输出电容器的需求,并允许使用比单相等效电感器更小的电感器。同步整流提高了效率...
产品名称:PL3901 100V同步降压/升压CV/CC控制器
型号: PL3901
产片介绍:PL3901是一款高性能同步降压 升压转换器控制器。同步整流可提高效率,降低功率损耗并降低热量,从而实现高功率升压应用。4 5V至56V(升压模式)和4 5V至96V(降压模式)的输入电源范围涵盖了广...
产品名称:PL62006全集成快充协议SOC
型号: PL62006
产片介绍:PL62006是一款高效、同步双向降压-升压充电器。它是一个全面而灵活的升降压充电器平台,专为大多数具有Type-C端口和PD协议的快速充电应用而设计。它可以编程为降压充电、升压充电或降压-升压充电。
产品名称:PL94053 集成MOS升降压控制器
型号: PL94053
产片介绍:PL94053 是一款同步 4 开关降压-升压控制器,能够在高于或低于输入电压时调节输出电压。PL94053可在 3 6 V 至 32 V(最大 36 V)的宽输入电压范围内工作,以支持各种应用。集成两个 9mΩ 功率场效应管。
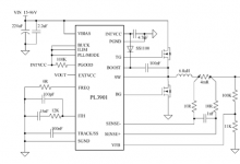
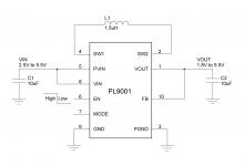
产品名称:PL9001 1.0A输出、低噪声、脉宽调制 (PWM) 降压-升压DC-DC转换
型号: PL9001
产片介绍:PL9001是一款1 0A输出、低噪声、脉宽调制 (PWM) 降压-升压DC-DC转换器,可在高于、低于或等于输出电压的输入电压下工作。该器件具有两个内部同步整流器,可实现高效率;它不需要外部肖特基二极...
产品名称:PL5501High Efficiency 4-Switch Buck-Boost Controller
型号: PL5501
产片介绍:一 概述; PL5501 is a synchronous 4-switch Buck-Boost controller capable of regulating the output voltageat above or below the input voltage PL5501 operat
产品名称:PL5500High Efficiency 4-Switch Bidirectional Buck-Boost Controller
型号: PL5500
产片介绍:一 概述; PL5500 is a synchronous 4-switch bidirectional Buck-Boost controller capable of regulatingtheoutput voltage at above or below the input voltage PL5

