产品分类/ Products
- ET7428 1Ω Dual SPDT Negative Signal Handing Analog Switch
- ET7222 High-Speed USB 2.0(480Mbps) Switch
- ET5228H 0.6Ω Dual SPDT Negative Signal Handing Analog Switch
- ET5223 0.5Ω Dual SPDT Analog Switch
- HTR6916 共阴极16x9阵列LED 驱动器
- HTR7198(S), HTR7144(S) 带自动呼吸功能的18x
- PL62010 集成升降压控制器及双向PD3.0等多种快
- RY6050-ADJ Series 500mA Adjustable High-Speed Low Power LDO
- RY6050 Series 500mA High PSRR, Low Noise, Low Power LDO
- RY6313 40V 150mA Low Power LDO
- RY6031 300mA High PSRR, Low Noise, Low Power LDO
- RY8337C 36V 3A 500KHz Synchronous Step-Down Regulator
- RY8337B 30V 3A 500KHz Synchronous Step-Down Regulator
- RY8337 38V 3.3A 500KHz Synchronous Step-Down Regulator
5V充2节/3节充电芯片
产品名称:HT4182, HT4186 具有电量均衡功能的5V输入高效同步升压型
型号: HT4182, HT4186
产片介绍:HT4182,HT4186,HT4188是一款5V输入,升压模式的充电管理IC,适用于双节串联锂电池。其能自适应任意5V电源进行充电,并且由输入过压、欠压保护。
HT4182,HT4186,HT4188采用同步升压结构,内置MOSF...
产品名称:HTC6632, HTC6631高效同步升压型2A双节/3节锂电池充电器
型号: HTC6632, HTC6631
产片介绍:HTC6232, 6631是一款内置同步升压的高集成2A电池充电芯片,支持2节(HTC6632)或3节(HTC6631)串联锂电池充电。
产品名称:HTC6232 支持QC快充的高效同步升压型2A双节/3节锂电池充电器
型号: HTC6232SQER-A HTC6232SQER
产片介绍:HTC6232是一款内置同步升压的高集成2A电池充电芯片,支持2节或3节串联锂电池充电。
产品名称:NS2585 最大 2A 同步升压型双节锂电池充电管理 IC
型号: NS2585
产片介绍:NS2585 是一款最大输出为 2A 电流的同步升压双节锂电池充电管理芯片。采用固定 1 2MHz 的工作频率以实现外围电路最小化的设计。芯片内置集成了完整的充电模块,在有电池接入后会根据电池电压...
产品名称:NS2583 同步升压型 2A 双节锂电池充电管理 IC
型号: NS2583
产片介绍:1说明 NS2583 是一款同步升压型双节锂电池充电管理芯片。芯片内部集成有低导通电阻功率管可以实现较高的充电效率,芯片采用 1 2MHz 的开关频率, 支持 1uH 小体积功率电感,只需要少数的
产品名称:NLC47022带NTC功能和电量均衡功能电流2A 5V异步升压充双节芯片
型号: NLC47022 CS5086
产片介绍:产品概述;NLC47022 是一款支持输入 OVP 功能的升压式双节锂电池充电管理 IC。输入端口最高耐受 18V 的高压,其最大的充电电流可达 2A。NLC47022 集成功率 MOS,采用异步开关升压架构,使
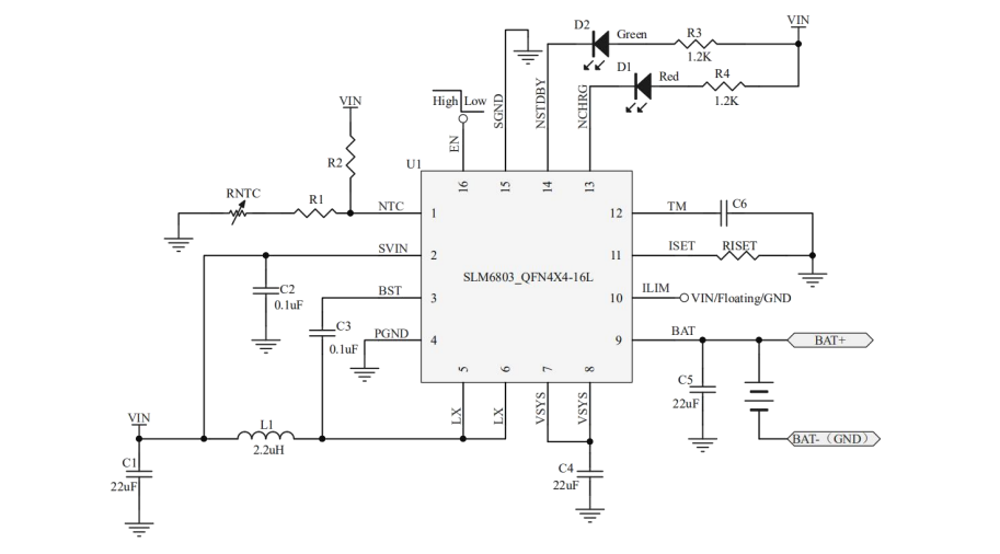
产品名称:SLM6803(5V 输入三节锂电池升压充电电路)
型号: SLM6803
产片介绍:SLM6803是一款面向5V适配器的三节锂电池同步升压充电电路。它是采用全集成的功率型MOS器件和650kHz开关频率的同步升压型转换器,因此具有高达92%以上的充电效率,最大可支持1 0A的充电电流。
产品名称:HT4182 具有电量均衡5V输入高效同步升压型1.6A双节电池充电
型号: HT4188
产片介绍:HT4182是一款5V输入,升压模式的充电管理IC,适用于双节串联锂电池。其能自适应任意5V电源进行充电,并且由输入过压、欠压保护。
HT4182采用同步升压结构,内置MOSFET,外围元件简单。通过调节外部...
产品名称:NS2582 同步升压双节锂电池充电管理 IC
型号: NS2582
产片介绍:NS2582 是一款支持 4-5 5V 输入电压范围,最大输出为 2A 电流的同步升压双节锂电池充电管理芯片。芯片内部集成了极低导通电阻的 MOSFETS,以实现较高的充电效率,芯片只需要极少数的外围器件。
产品名称:SLM6800 5V 输入两节锂电池升压充电电路
型号: SLM6800
产片介绍:SLM6800 是一款面向5V适配器的两节锂电池同步升压充电电路。它是采用全集成的功率型MOS器件和750kHz开关频率的同步升压型转换器,因此具有高达92%以上的充电效率,最大可支持1 5A的充电电流。


