产品分类/ Products
- ET7428 1Ω Dual SPDT Negative Signal Handing Analog Switch
- ET7222 High-Speed USB 2.0(480Mbps) Switch
- ET5228H 0.6Ω Dual SPDT Negative Signal Handing Analog Switch
- ET5223 0.5Ω Dual SPDT Analog Switch
- HTR6916 共阴极16x9阵列LED 驱动器
- HTR7198(S), HTR7144(S) 带自动呼吸功能的18x
- PL62010 集成升降压控制器及双向PD3.0等多种快
- RY6050-ADJ Series 500mA Adjustable High-Speed Low Power LDO
- RY6050 Series 500mA High PSRR, Low Noise, Low Power LDO
- RY6313 40V 150mA Low Power LDO
- RY6031 300mA High PSRR, Low Noise, Low Power LDO
- RY8337C 36V 3A 500KHz Synchronous Step-Down Regulator
- RY8337B 30V 3A 500KHz Synchronous Step-Down Regulator
- RY8337 38V 3.3A 500KHz Synchronous Step-Down Regulator
电荷泵升压单声道功放
产品名称:HT8313 内置电荷泵D/AB切换的5.5W升压音频功放
型号: HT8313
产片介绍: HT8313 是 一 款 D 类 音 频 功 率 放 大 器 , 在 VBAT=5V、THD+N=10%,4Ω负载条件下能连续输 出5 5W功率。该D类功放的电源电压由内置的自适 应电荷泵升压模块提供。该升压...
产品名称:HT8312 防削顶失真功能,内置电荷泵升压音频功放
型号: HT8312
产片介绍:HT8312 是一款D 类音频功率放大器, 在VBAT=4 2V、THD+N=10%,4Ω负载条件下能连续输出5 2W功率。该D类功放的电源电压由内置的自适应电荷泵升压模块提供。该升压模块在低功率时不升压,可有效提升电池的播放时间。
产品名称:NS4830 5.3W 单声AB/D类音频功率放大器附加自适应 Charge Pump模块
型号: NS4830
产片介绍:NS4830 是一款 AB D 类工作模式可切换,电容式升压型,5 3W 高效率的单声道音频功放。芯片内部固定增益 24 倍,有效减少了外围元器件的数量。AB D 类工作模式可通过一个控制管脚高低电平...
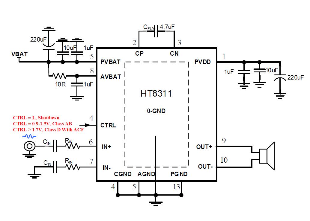
产品名称:单声道AB/D类电荷泵自适应升压音频功放HT8311
型号: HT8311
产片介绍:概述 HT8311 是一款D 类音频功率放大器, 在VBAT=4 2V、THD+N=10%,4Ω负载条件下能连续输出5 2W功率。该D类功放的电源电压由内置的自适应电荷泵升压模块提供。该升压模块在低功率时
产品名称:HT8310 电容式升压功放 单声道 5.2V AB/D类 完全替代CS4230E
型号: HT8310
产片介绍:HT8310 是 一 款 D 类 音 频 功 率 放 大 器 , 在VBAT=4 2V、THD+N=10%,4Ω负载条件下能连续输出5 2W功率。该D类功放的电源电压由内置的自适应电荷泵升压模块提供。该升压模块在...
产品名称:NS4820 2 级 G 类恒定输出音频功率放大器
型号: NS4820
产片介绍:NS4820 是一款带有自动增益控制(AGC)功能、内置高效电荷泵升压电源的免滤波器 G 类音频功率放大器。芯片持续地检测输出功率并相应调整内部增益,以避免扬声器长时间的过载。

