产品分类/ Products
- ET7428 1Ω Dual SPDT Negative Signal Handing Analog Switch
- ET7222 High-Speed USB 2.0(480Mbps) Switch
- ET5228H 0.6Ω Dual SPDT Negative Signal Handing Analog Switch
- ET5223 0.5Ω Dual SPDT Analog Switch
- HTR6916 共阴极16x9阵列LED 驱动器
- HTR7198(S), HTR7144(S) 带自动呼吸功能的18x
- PL62010 集成升降压控制器及双向PD3.0等多种快
- RY6050-ADJ Series 500mA Adjustable High-Speed Low Power LDO
- RY6050 Series 500mA High PSRR, Low Noise, Low Power LDO
- RY6313 40V 150mA Low Power LDO
- RY6031 300mA High PSRR, Low Noise, Low Power LDO
- RY8337C 36V 3A 500KHz Synchronous Step-Down Regulator
- RY8337B 30V 3A 500KHz Synchronous Step-Down Regulator
- RY8337 38V 3.3A 500KHz Synchronous Step-Down Regulator
单节锂电池充电IC
产品名称:NS2162 单节锂电池充电管理芯片
型号: NS2162
产片介绍:NS2162 是一款降压转换单节锂电池充电管理芯片,具有充电状态指示和温度检测等多重功能。能够够为便携式锂电池充电提供完整的解决方案。芯片转换器工作频率为 1MHz,能够支持低成本的电感和电容...
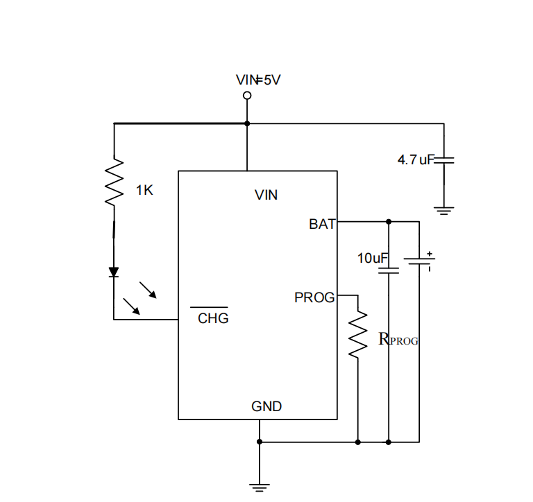
产品名称:NS4054H 40V 高耐压线性锂离子电池充电管理 IC
型号: NS4054H
产片介绍:1说明 NS4054H 是一款输入高耐压的 4 2V 单节锂电 池充电管理芯片。采用三段式充电过程,即涓流、 恒流和恒压三个充电阶段。 芯片支持 0V 电池浮充激活。充电电流可以通过 RPROG电阻设定
产品名称:XT2080具有自适应输入电流限制,2.5A 同步降压型电池充电管理
型号: XT2080
产片介绍:XT2080 是一款5V输入,支持单节理电池或理离子聚合物电池的降压充电管理 IC。XT2080 集成功率 MOS,采用同步开关架构,使其在应用时仅需极少的外围器件,可有效减少整体方案尺寸,降低 BOM 成...
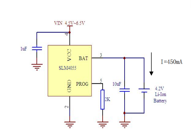
产品名称:SLM4055-4.2 防电池反接独立线性锂电池充电器
型号: SLM4055
产片介绍:SLM4055 是一款完整的单节锂电池恒流恒压线性充电 IC,最大充电电流可达到 800mA。它采用极小的 SOT-23-5L 封装,只需要外接极少的外部元件,使它能完全适用于便携式产品的应用。SLM4055 专...
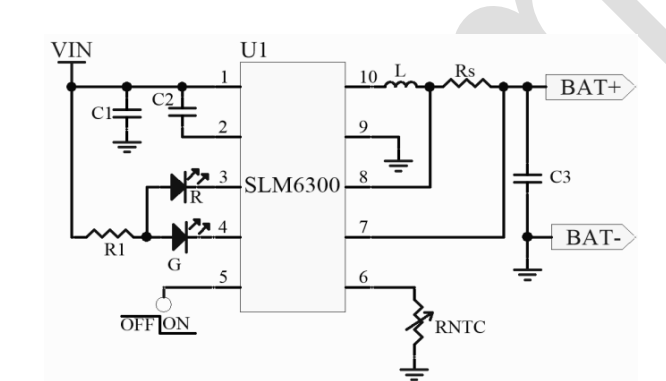
产品名称:SLM6300(高耐压 2.5A 同步降压锂电池充电器)
型号: SLM6300
产片介绍:SLM6300 是一款面向5V交流适配器的2 5A鲤离子电池充电器。它是采用550KHZ固定频率的同步降压型转换器,因此具有高达90%以上的充电效率,自身发热量极小。
产品名称:SLM6401(高耐压1A线性锂离子电池充电器)
型号: SLM6401
产片介绍:SLM6401 是一款完整的单节锂电池恒流恒压线性充电 IC,工作电压为 4 0~6 0V,最高耐压可达 30V,最大充电电流可达到 600mA。它采用极小的 SOT-23-6L 封装
产品名称:XT4076(1A 具有 USB 接口兼容的线性电池管理芯片)
型号: XT4076
产片介绍:XT4076 是可以对单节可充电锂电池进行恒流 恒压充电的充电器电路。该器件内部包括功率晶体管,应用时不需要
外部的电流检测电阻和阻流二极管。XT4076 只需要极少的外围元器件,并且符合 USB ...
产品名称:XT4097(高耐压带温度检测功能的微型线性电池管理芯片)
型号: XT4097
产片介绍:XT4097 是一款完整的单节锂离子电池充电器,带电池正负极反接保护,采用恒定电流 恒定电压线性控制。采用了
内部 PMOSFET 架构,加上防反灌电路,所以不需要外部隔离二极管。
产品名称:XT4082 (单片具有热调节功能的微型线性电池管理芯片)
型号: XT4082
产片介绍:XT4082 是一款完整的单节锂离子电池充电器,带电池正负极反接保护,采用恒定电流 恒定电压线性控制。采用了
内部 PMOSFET 架构,加上防反灌电路,所以不需要外部隔离二极管
产品名称:XT4085(单片具有热调节功能的微型线性电池管理芯片)
型号: XT4085
产片介绍: XT4085 是一个完善的单片锂离子电池恒流 恒压线性电源管理芯片。它薄的尺寸和小的外包装使它适用于便携式产品的应用。更值得一提的是,XT4085 专门设计适用于 USB的供电规格。得益于内部的 ...
产品名称:XT4095(高耐压带温度检测功能的微型线性电池管理芯片)
型号: XT4095
产片介绍: XT4095 是一款完整的单节锂离子电池充电器,带电池正负极反接保护,采用恒定电流 恒定电压线性控制。采用了内部 PMOSFET 架构,加上防反灌电路,所以不需要外部隔离二极管。
产品名称:XT4077(1.0A 具有 USB 接口兼容的线性电池管理芯片)
型号: XT4077
产片介绍:XT4077 是可以对单节可充电锂电池进行恒流 恒压充电的充电器电路元器件。该器件内部包括功率晶体管,应用时
不需要外部的电流检测电阻和阻流二极管。XT4077 只需要极少的外围元器件,并且符合 ...



