产品分类/ Products
- ET7428 1Ω Dual SPDT Negative Signal Handing Analog Switch
- ET7222 High-Speed USB 2.0(480Mbps) Switch
- ET5228H 0.6Ω Dual SPDT Negative Signal Handing Analog Switch
- ET5223 0.5Ω Dual SPDT Analog Switch
- HTR6916 共阴极16x9阵列LED 驱动器
- HTR7198(S), HTR7144(S) 带自动呼吸功能的18x
- PL62010 集成升降压控制器及双向PD3.0等多种快
- RY6050-ADJ Series 500mA Adjustable High-Speed Low Power LDO
- RY6050 Series 500mA High PSRR, Low Noise, Low Power LDO
- RY6313 40V 150mA Low Power LDO
- RY6031 300mA High PSRR, Low Noise, Low Power LDO
- RY8337C 36V 3A 500KHz Synchronous Step-Down Regulator
- RY8337B 30V 3A 500KHz Synchronous Step-Down Regulator
- RY8337 38V 3.3A 500KHz Synchronous Step-Down Regulator
单通道防破音功放
产品名称:HT337B 120W 单声道D类音频功放
型号: HT337B
产片介绍:HT337B是一款高效D类音频功率放大器。32V供电、THD+N=10%条件下,能够持续提供120W 4Ω功率输出。 HT337B具有先进的扩频功能来抑制EMI,使用价格低廉且小体积铁氧体磁珠可满足EMC要求。 此外,HT337B内置关断功能使待机电流最小化,还集成了短路保护、热保护和电源欠压异常保护等功能。
产片介绍:HT337B是一款高效D类音频功率放大器。32V供电、THD+N=10%条件下,能够持续提供120W 4Ω功率输出。 HT337B具有先进的扩频功能来抑制EMI,使用价格低廉且小体积铁氧体磁珠可满足EMC要求。 此外,HT337B内置关断功能使待机电流最小化,还集成了短路保护、热保护和电源欠压异常保护等功能。
┄┄┄详细介绍┄┄┄
■ 概述
HT337B是一款高效D类音频功率放大器。32V供电、THD+N=10%条件下,能够持续提供120W/4Ω功率输出。
HT337B具有先进的扩频功能来抑制EMI,使用价格低廉且小体积铁氧体磁珠可满足EMC要求。
此外,HT337B内置关断功能使待机电流最小化,还集成了短路保护、热保护和电源欠压异常保护等功能。
HT337B具有防削顶失真(ACF)输出控制功能,可检测并抑制由于输入音乐、语音信号幅度过大所引起的输出信号削顶失真(破音),也能自适应地防止在电源电压下降所造成的输出削顶,显著提高音质,创造非常舒适的听音享受,并保护扬声器免受过载损坏。
此外,HT337B内置关断功能使待机电流最小化,还集成了短路保护、热保护和电源欠压异常保护等功能。
HT337B具有防削顶失真(ACF)输出控制功能,可检测并抑制由于输入音乐、语音信号幅度过大所引起的输出信号削顶失真(破音),也能自适应地防止在电源电压下降所造成的输出削顶,显著提高音质,创造非常舒适的听音享受,并保护扬声器免受过载损坏。
■ 特点
• 输出功率
120W(VDD=30V,RL=402.THD+N=10%)
120W(VDD=30V,RL=402.THD+N=10%)
76W(VDD-32VRL=82,THD+N=10%)
• 单电源系统,4V-30V宽电压输入范围
• 低静态电流: 10mA (VDD=24V,带LC 和负载)
• ACF防破音功能可选
• 功率限幅器功能
• 扩频功能,免电感滤波
• 模拟差分/单端输入
• 保护功能:过流/过热/欠压异常和短路保护
• 低静态电流: 10mA (VDD=24V,带LC 和负载)
• ACF防破音功能可选
• 功率限幅器功能
• 扩频功能,免电感滤波
• 模拟差分/单端输入
• 保护功能:过流/过热/欠压异常和短路保护
• 无铅无卤封装,ETSSOP28,顶部散热片
■ 应用
• 条形音箱 •无线智能音箱
• 便携式音箱 •消费类音频应用
• 拉杆音箱 • LCD电视/监视器
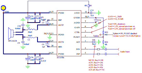
■ 典型应用图
