首页 > 产品中心 > 音频功放系列 > 单通道防破音功放 >
产品分类/ Products
单通道防破音功放
产品名称:HT337 75W D类音频功放
型号: HT337
产片介绍:HT337B是一款高效D类音频功率放大器。24V供电、THD+N=10%条件下,能够持续提供75W 4Ω功率输出。 HT337具有先进的扩频功能来抑制EMI,使用价格低廉且小体积铁氧体磁珠可满足EMC要求。 此外,HT337内置关断功能使待机电流最小化,还集成了短路保护、热保护和电源欠压异常保护等功能。

┄┄┄详细介绍┄┄┄

■ 概述  
 HT337B是一款高效D类音频功率放大器。24V供电、THD+N=10%条件下,能够持续提供75W/4Ω 功率输出。
 HT337具有先进的扩频功能来抑制EMI,使用价格低廉且小体积铁氧体磁珠可满足EMC要求。
 此外,HT337内置关断功能使待机电流最小化,还集成了短路保护、热保护和电源欠压异常保护等功能。
 HT337具有防削顶失真(ACF)输出控制功能,可检测并抑制由于输入音乐、语音信号幅度过大所引起的输出信号削顶失真(破音)也能自适应地防止在电源电压下降所造成的输出削顶,显著提高音质,创造非常舒适的听音享受,并保护扬声器免受过载损坏。
■ 特点
・输出功率
  75W (VDD=24V, RL=4Ω, THD+N=10%)
  75W (VDD=32V, RL=8Ω, THD+N=10%)
・单电源系统,3V-34V宽电压输入范围
・低静态电流: 9mA (VDD = 24V, 带LC 和负载)
・ACF防破音功能可选
・MUTE功能
・功率限幅器功能
・扩频功能,免电感滤波
・模拟差分/单端输入
・保护功能:过流/过热/欠压异常和短路保护
・无铅无卤封装,ETSSOP28
■ 应用  
・条形音箱                       ・无线智能音箱
・便携式音箱                      ・消费类音频应用
・拉杆音箱                       ・LCD电视/监视器
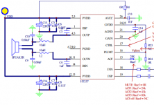
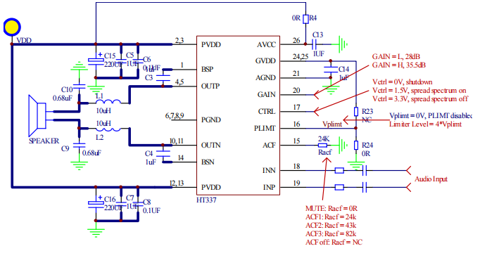
■ 典型应用图

 

上一篇:HT337B 120W 单声道D类音频功放
下一篇:NS4813 单声道 AB/D 类音频功率放大器(内置 BOOST 升压和 NCN 功

公司简介,关于我们 佰泰盛世产品展示 联系佰泰盛世
点击关闭

  • 销售 马生:
    销售 陆生:

    扫码联系微信

    服务热线:

    0755-82717797