产品分类/ Products
- ET7428 1Ω Dual SPDT Negative Signal Handing Analog Switch
- ET7222 High-Speed USB 2.0(480Mbps) Switch
- ET5228H 0.6Ω Dual SPDT Negative Signal Handing Analog Switch
- ET5223 0.5Ω Dual SPDT Analog Switch
- HTR6916 共阴极16x9阵列LED 驱动器
- HTR7198(S), HTR7144(S) 带自动呼吸功能的18x
- PL62010 集成升降压控制器及双向PD3.0等多种快
- RY6050-ADJ Series 500mA Adjustable High-Speed Low Power LDO
- RY6050 Series 500mA High PSRR, Low Noise, Low Power LDO
- RY6313 40V 150mA Low Power LDO
- RY6031 300mA High PSRR, Low Noise, Low Power LDO
- RY8337C 36V 3A 500KHz Synchronous Step-Down Regulator
- RY8337B 30V 3A 500KHz Synchronous Step-Down Regulator
- RY8337 38V 3.3A 500KHz Synchronous Step-Down Regulator
单通道防破音功放
产品名称:NS4813 单声道 AB/D 类音频功率放大器(内置 BOOST 升压和 NCN 功
型号: NS4813
产片介绍:NS4813 是一款内置 BOOST升压模块的 AB D 类工作模式可切换的单声道音频功放。NS4813可以通过电平设置切换 AB D 类工作模式,以匹配不同的应用环境。PVDD 采用自适应升压工作方式,在空闲模式和极轻负载下 BAT直供 PVDD,在重载情况下采用PVDD 升压至固定 7 5V。
产片介绍:NS4813 是一款内置 BOOST升压模块的 AB D 类工作模式可切换的单声道音频功放。NS4813可以通过电平设置切换 AB D 类工作模式,以匹配不同的应用环境。PVDD 采用自适应升压工作方式,在空闲模式和极轻负载下 BAT直供 PVDD,在重载情况下采用PVDD 升压至固定 7 5V。
┄┄┄详细介绍┄┄┄
1 说明
NS4813 是一款内置 BOOST升压模块的 AB/D 类工作模式可切换的单声道音频功放。NS4813可以通过电平设置切换 AB/D 类工作模式,以匹配不同的应用环境。PVDD 采用自适应升压工作方式,在空闲模式和极轻负载下 BAT直供 PVDD,在重载情况下采用PVDD 升压至固定 7.5V。另外在 Class AB 工作模式下 PVDD 不升压,采用 BAT 直供。在D类工作模式下,NS4813采用先进的技术,在全带宽范围内极大地降低了EMI干扰,最大限度地减少对其他部件的影响。其输出无需滤波器的 PWM 调制结构及反馈电阻内置方式减少了外部元件、PCB面积和系统成本。
NS4813 是一款内置 BOOST升压模块的 AB/D 类工作模式可切换的单声道音频功放。NS4813可以通过电平设置切换 AB/D 类工作模式,以匹配不同的应用环境。PVDD 采用自适应升压工作方式,在空闲模式和极轻负载下 BAT直供 PVDD,在重载情况下采用PVDD 升压至固定 7.5V。另外在 Class AB 工作模式下 PVDD 不升压,采用 BAT 直供。在D类工作模式下,NS4813采用先进的技术,在全带宽范围内极大地降低了EMI干扰,最大限度地减少对其他部件的影响。其输出无需滤波器的 PWM 调制结构及反馈电阻内置方式减少了外部元件、PCB面积和系统成本。
NS4813 工作在 Class D 类模式时可通过 CTRL引脚电平配置工作在NCN(Non-Crack Noise)防破音模式。避免大功率过载输出对扬声器的损坏,在整个工作电压范围内提高音乐品质。
NS4813 内置过热/过流/欠压保护等功能,有效地保护芯片在异常工作状况下不被损坏。NS4813提供标准的 ESOP8封装。
NS4813 内置过热/过流/欠压保护等功能,有效地保护芯片在异常工作状况下不被损坏。NS4813提供标准的 ESOP8封装。
2 特性
● 推荐工作电压:3V-5.5V
● 内置 BOOST 升压,PVDD 自适应升压
● 电平设置 NCN ON/OFF 防破音功能使能
● 电平设置 Class AB/D 类工作模式切换
● Class D 类模式时输出功率:
11W(VBAT=4.2V, 2Ω Load, THD+N=10%)
9W(VBAT=4.2V, 3Ω Load, THD+N=10%)
7.5W(VBAT=4.2V, 4Ω Load, THD+N=10%)
● 超低功耗关断功能
● 无需输出 LC 滤波器
● 内置过流/过热/欠压保护功能
● 标准 ESOP8 封装
3 应用范围
● 蓝牙音响
● 扩音器
● 其他便携音响
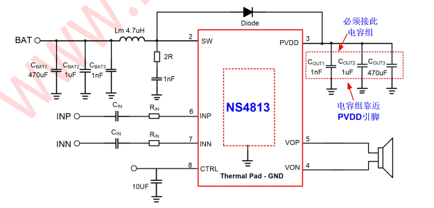
4 应用电路

上一篇:HT337 75W D类音频功放
下一篇:最后一页