产品分类/ Products
- ET7428 1Ω Dual SPDT Negative Signal Handing Analog Switch
- ET7222 High-Speed USB 2.0(480Mbps) Switch
- ET5228H 0.6Ω Dual SPDT Negative Signal Handing Analog Switch
- ET5223 0.5Ω Dual SPDT Analog Switch
- HTR6916 共阴极16x9阵列LED 驱动器
- HTR7198(S), HTR7144(S) 带自动呼吸功能的18x
- PL62010 集成升降压控制器及双向PD3.0等多种快
- RY6050-ADJ Series 500mA Adjustable High-Speed Low Power LDO
- RY6050 Series 500mA High PSRR, Low Noise, Low Power LDO
- RY6313 40V 150mA Low Power LDO
- RY6031 300mA High PSRR, Low Noise, Low Power LDO
- RY8337C 36V 3A 500KHz Synchronous Step-Down Regulator
- RY8337B 30V 3A 500KHz Synchronous Step-Down Regulator
- RY8337 38V 3.3A 500KHz Synchronous Step-Down Regulator
双通道带防破音功放
产品名称:HT3166 免电感滤波2×30W AB/D类音频功放
型号: HT3166
产片介绍:HT3166是一款高效AB D类音频功率放大器。D类模式,18V供电、THD+N=10%条件下, 能够持续提供2×40W 4Ω功率输出,再其顶部 散热PAD上连接一个小型散热器后,在AB类模 式,16V供电、THD+N=10%条件下,能够持续输出2×30W 4Ω功率。
产片介绍:HT3166是一款高效AB D类音频功率放大器。D类模式,18V供电、THD+N=10%条件下, 能够持续提供2×40W 4Ω功率输出,再其顶部 散热PAD上连接一个小型散热器后,在AB类模 式,16V供电、THD+N=10%条件下,能够持续输出2×30W 4Ω功率。
┄┄┄详细介绍┄┄┄
■ 概述
HT3166是一款高效AB/D类音频功率放大器。D类模式,18V供电、THD+N=10%条件下,
能够持续提供2×40W/4Ω功率输出,再其顶部 散热PAD上连接一个小型散热器后,在AB类模
式,16V供电、THD+N=10%条件下,能够持续输出2×30W/4Ω功率。
HT3166具有先进的扩频功能来抑制EMI, Class D时使用价格低廉且小体积铁氧体磁珠 可满足EMC要求。
此外,HT3166内置关断功能使待机电流最小化,还集成了短路保护、热保护和电源欠压异常保护等功能。
HT3166具有防削顶失真(ACF)输出控制功能,可检测并抑制由于输入音乐、语音信号
幅度过大所引起的输出信号削顶失真(破音),也能自适应地防止在电源电压下降所造成的输出削顶,显著提高音质,创造非常舒适的听音 享受,并保护扬声器免受过载损坏。
■ 特点
・输出功率
2×30W (VDD=16V, RL=4Ω, THD+N=10%, Class Dor Class AB)
2×18W (VDD=12V, RL=4Ω, THD+N=10%, Class Dor Class AB)
・单电源系统,3V-18V宽电压输入范围
・低静态电流: 14mA (VDD = 12V, 带LC 和负载,Class D)
・ACF防破音功能可选
・扩频功能,免电感滤波
・模拟差分/单端输入
・保护功能:过流/过热/欠压异常和短路保护
・无铅无卤封装,ETSSOP28,顶部散热片
■ 应用
・条形音箱 ・无线智能音箱
・便携式音箱 ・消费类音频应用
・拉杆音箱 ・LCD电视/监视器
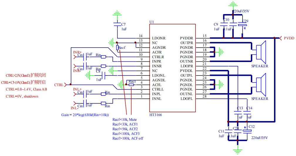
■ 典型应用图

上一篇:HT366 具有防破音功能的免电感滤波2X20W D类立体声音频功放
下一篇:HT316C兼容HT326C防破音功能免电感滤波2×20WD类立体声功放
