产品分类/ Products
- ET7428 1Ω Dual SPDT Negative Signal Handing Analog Switch
- ET7222 High-Speed USB 2.0(480Mbps) Switch
- ET5228H 0.6Ω Dual SPDT Negative Signal Handing Analog Switch
- ET5223 0.5Ω Dual SPDT Analog Switch
- HTR6916 共阴极16x9阵列LED 驱动器
- HTR7198(S), HTR7144(S) 带自动呼吸功能的18x
- PL62010 集成升降压控制器及双向PD3.0等多种快
- RY6050-ADJ Series 500mA Adjustable High-Speed Low Power LDO
- RY6050 Series 500mA High PSRR, Low Noise, Low Power LDO
- RY6313 40V 150mA Low Power LDO
- RY6031 300mA High PSRR, Low Noise, Low Power LDO
- RY8337C 36V 3A 500KHz Synchronous Step-Down Regulator
- RY8337B 30V 3A 500KHz Synchronous Step-Down Regulator
- RY8337 38V 3.3A 500KHz Synchronous Step-Down Regulator
电荷泵升压单声道功放
产品名称:HT8312 防削顶失真功能,内置电荷泵升压音频功放
型号: HT8312
产片介绍:HT8312 是一款D 类音频功率放大器, 在VBAT=4 2V、THD+N=10%,4Ω负载条件下能连续输出5 2W功率。该D类功放的电源电压由内置的自适应电荷泵升压模块提供。该升压模块在低功率时不升压,可有效提升电池的播放时间。
产片介绍:HT8312 是一款D 类音频功率放大器, 在VBAT=4 2V、THD+N=10%,4Ω负载条件下能连续输出5 2W功率。该D类功放的电源电压由内置的自适应电荷泵升压模块提供。该升压模块在低功率时不升压,可有效提升电池的播放时间。
┄┄┄详细介绍┄┄┄
■ 概述
HT8312 是一款D 类音频功率放大器, 在VBAT=4.2V、THD+N=10%,4Ω负载条件下能连续输出5.2W功率。该D类功放的电源电压由内置的自适应电荷泵升压模块提供。该升压模块在低功率时不升压,可有效提升电池的播放时间。
HT8312的最大特点是防削顶失真(ACF)输出控制功能,可检测并抑制由于输入音乐、语音信号幅度过大所引起的输出信号削顶失真(破音),也能自适应地防止在升压电压下降所造成的输出削顶,显著提高音质,创造非常舒适的听音享受,并保护扬声器免受过载损坏。
HT8312具有AB类和D类的自由切换功能,在受到D类功放EMI干扰困扰时,可随时切换至AB类音频功放模式(此时电荷泵升压功能关闭)。
HT8312内部集成免滤波器数字调制技术,能够直接驱动扬声器,并最大程度减小脉冲输出信号的失真和噪音。输出无需滤波网络,极少的外部元器件节省了系统空间和成本,是便携式应用的理想选择。
此外,HT8312内部固定28dB增益,内置的关断功能使待机电流最小化,还集成了输出端过流保护、片内过温保护和电源欠压异常保护等功能。
■ 特点
・防削顶失真功能(Anti-Clipping Function, ACF)
・自适应电荷泵升压功能
・内部固定28dB增益
・输出功率
5.2W (VBAT=4.2V, RL=4Ω, THD+N=10%)
4.0W (VBAT=3.7V, RL=4Ω, THD+N=10%)
3.0W (VBAT=3.3V, RL=4Ω, THD+N=10%)
・效率
84% (VBAT=3.7V, RL=4Ω, 0.4W)
75% (VBAT=3.7V, RL=4Ω, 2W)
・电源
-升压输入VBAT:2.7V至5.5V
-升压输出CPOUT:6.4V
・静态工作电流:3mA
・关断电流:<1uA
・AB/D类可切换
・免滤波器数字调制,直接驱动扬声器
・保护功能:过流/过热/欠压异常保护功能
・无铅封装, SOP10L-PP
■ 应用
・智能音响 ・无线音响
・便携式音频设备 ・智能手机
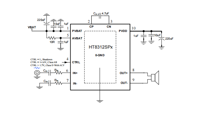
■ 典型应用图
■ 典型应用图

上一篇:NS4830 5.3W 单声AB/D类音频功率放大器附加自适应 Charge Pump模块
下一篇:HT8313 内置电荷泵D/AB切换的5.5W升压音频功放