产品分类/ Products
- ET7428 1Ω Dual SPDT Negative Signal Handing Analog Switch
- ET7222 High-Speed USB 2.0(480Mbps) Switch
- ET5228H 0.6Ω Dual SPDT Negative Signal Handing Analog Switch
- ET5223 0.5Ω Dual SPDT Analog Switch
- HTR6916 共阴极16x9阵列LED 驱动器
- HTR7198(S), HTR7144(S) 带自动呼吸功能的18x
- PL62010 集成升降压控制器及双向PD3.0等多种快
- RY6050-ADJ Series 500mA Adjustable High-Speed Low Power LDO
- RY6050 Series 500mA High PSRR, Low Noise, Low Power LDO
- RY6313 40V 150mA Low Power LDO
- RY6031 300mA High PSRR, Low Noise, Low Power LDO
- RY8337C 36V 3A 500KHz Synchronous Step-Down Regulator
- RY8337B 30V 3A 500KHz Synchronous Step-Down Regulator
- RY8337 38V 3.3A 500KHz Synchronous Step-Down Regulator
双声道电感式升压功放
产品名称:HT81696 内置升压的25W立体声D类音频功放
型号: HT81696
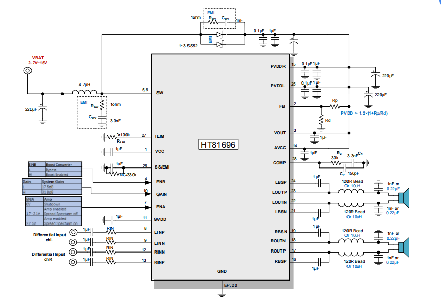
产片介绍:HT81696是一款内置升压的立体声D类音频功率放大器,其支持单节锂电、双节锂电串联、5V、12V等多种输入,升压后的电压提供给功放供电。HT81696内置的升压电路,可通过FB脚设置升压值,以满足不同的输出功率需求。其还可通过外置电阻调节开关峰值电流限值。
产片介绍:HT81696是一款内置升压的立体声D类音频功率放大器,其支持单节锂电、双节锂电串联、5V、12V等多种输入,升压后的电压提供给功放供电。HT81696内置的升压电路,可通过FB脚设置升压值,以满足不同的输出功率需求。其还可通过外置电阻调节开关峰值电流限值。
┄┄┄详细介绍┄┄┄
■ 概述
HT81696是一款内置升压的立体声D类音频功率放大器,其支持单节锂电、双节锂电串联、5V、12V等多种输入,升压后的电压提供给功放供电。
HT81696内置的升压电路,可通过FB脚设置升压值,以满足不同的输出功率需求。其还可通过外置电阻调节开关峰值电流限值。
此外,HT81696内部集成免滤波器调制技术,能够直接驱动扬声器,内置的关断功能使待机电流最小化,还集成了输出端过流保护、片内过温保护、输入电源欠压异常保护、升压电压过压保护等功能。
HT81696内置的升压电路,可通过FB脚设置升压值,以满足不同的输出功率需求。其还可通过外置电阻调节开关峰值电流限值。
此外,HT81696内部集成免滤波器调制技术,能够直接驱动扬声器,内置的关断功能使待机电流最小化,还集成了输出端过流保护、片内过温保护、输入电源欠压异常保护、升压电压过压保护等功能。
■ 特点
• 输出功率(fIN=1kHz, RL=4Ω)
• 双锂电7.2V: 2x25W(VOUT=14.8V,THD+N=10%)
• 单锂电3.7V: 2X10W(VOUT=9V,THD+N=10%)
• VBAT供电范围:2.7V至VOUT
• D类功放扩频功能
• 内置升压电路: 可调节的升压值和升压限流
• D类功放扩频功能
• 内置升压电路: 可调节的升压值和升压限流
• 保护功能: 过流/过热/欠压异常/过压保护功能
• 无铅无卤封装,ETSSOP28
■ 应用
• 智能音响 • 无线音响 • 便携式音箱
• 2.1声道小音箱 •拉杆音箱 • 便携式游戏机
■ 典型应用图

上一篇:HTA8128 内置升压的60W立体声D类音频功放
下一篇:最后一页