产品分类/ Products
- ET7428 1Ω Dual SPDT Negative Signal Handing Analog Switch
- ET7222 High-Speed USB 2.0(480Mbps) Switch
- ET5228H 0.6Ω Dual SPDT Negative Signal Handing Analog Switch
- ET5223 0.5Ω Dual SPDT Analog Switch
- HTR6916 共阴极16x9阵列LED 驱动器
- HTR7198(S), HTR7144(S) 带自动呼吸功能的18x
- PL62010 集成升降压控制器及双向PD3.0等多种快
- RY6050-ADJ Series 500mA Adjustable High-Speed Low Power LDO
- RY6050 Series 500mA High PSRR, Low Noise, Low Power LDO
- RY6313 40V 150mA Low Power LDO
- RY6031 300mA High PSRR, Low Noise, Low Power LDO
- RY8337C 36V 3A 500KHz Synchronous Step-Down Regulator
- RY8337B 30V 3A 500KHz Synchronous Step-Down Regulator
- RY8337 38V 3.3A 500KHz Synchronous Step-Down Regulator
单节锂电池充电IC
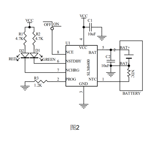
产品名称:SLM6400 高耐压1A线性锂离子电池充电器
型号: SLM6400
产片介绍:SLM6400 是一款28V耐高压的1A线性单节锂电池充电管理IC,当输入电压VCC大于6 3V时进入OVP(过压保护)。采用恒压 恒流充电模式,底部带有散热片的DFN-8L或ESOP8封装与较少的外部元件数目使得SLM6400成为 便携式应用的理想选择。SLM6400 可以适合USB电源和适配器电源工作。
产片介绍:SLM6400 是一款28V耐高压的1A线性单节锂电池充电管理IC,当输入电压VCC大于6 3V时进入OVP(过压保护)。采用恒压 恒流充电模式,底部带有散热片的DFN-8L或ESOP8封装与较少的外部元件数目使得SLM6400成为 便携式应用的理想选择。SLM6400 可以适合USB电源和适配器电源工作。
┄┄┄详细介绍┄┄┄
■ 概述
SLM6400 是一款完整的单节锂离子电池采用恒定电流/恒定电压线性充电器。其底部带有散热片的DFN-8L封装与较少的外部元件数目使得SLM6400成为便携式应用的理想选择。SLM6400 可以适合USB电源和适配器电源工作。
由于采用了内部PMOSFET架构,加上防倒充电路,所以不需要外部隔离二极管。热反馈可对充电电流进行自动调节,以便在大功率操作或高环境温度条件下对芯片温度加以限制。充电电压固定于4.2V,而充电电流可通过一个电阻器进行外部设置。当充电电流在达到最终浮充电压之后降至设定值1/10时,SLM6400 将自动终止充电循环。
当输入电压(交流适配器或USB电源)被 拿掉时,SLM6400 自动进入一个低电流状态, 将电池漏电流降至5uA以下。SLM6400 在有电源时也可置于停机模式,可将输入电源电流降至60uA。SLM6400的其他特点包括电池温度检 测、欠压闭锁、自动再充电和两个用于指示充电、结束的LED 状态引脚。
由于采用了内部PMOSFET架构,加上防倒充电路,所以不需要外部隔离二极管。热反馈可对充电电流进行自动调节,以便在大功率操作或高环境温度条件下对芯片温度加以限制。充电电压固定于4.2V,而充电电流可通过一个电阻器进行外部设置。当充电电流在达到最终浮充电压之后降至设定值1/10时,SLM6400 将自动终止充电循环。
当输入电压(交流适配器或USB电源)被 拿掉时,SLM6400 自动进入一个低电流状态, 将电池漏电流降至5uA以下。SLM6400 在有电源时也可置于停机模式,可将输入电源电流降至60uA。SLM6400的其他特点包括电池温度检 测、欠压闭锁、自动再充电和两个用于指示充电、结束的LED 状态引脚。
■ 最大额定值
● 输入电源电压(Vcc):-0.3V~28V
● PROG:-0.3V~8.0V
● BAT:-0.3V~12.0V
● NCHRG:-0.3V~28.0V
● NSTDBY:-0.3V~28.0V
● NTC:-0.3V~8.0V
● NCE:-0.3V~8.0V
● BAT短路持续时间:连续
● BAT引脚电流:1200mA
● PROG引脚电流:1200uA
● 最大结温:145℃
● 工作环境温度范围:-40℃~85℃
● 贮存温度范围:-65℃~125℃
● 引脚温度(焊接时间10秒):260℃
● 输入电源电压(Vcc):-0.3V~28V
● PROG:-0.3V~8.0V
● BAT:-0.3V~12.0V
● NCHRG:-0.3V~28.0V
● NSTDBY:-0.3V~28.0V
● NTC:-0.3V~8.0V
● NCE:-0.3V~8.0V
● BAT短路持续时间:连续
● BAT引脚电流:1200mA
● PROG引脚电流:1200uA
● 最大结温:145℃
● 工作环境温度范围:-40℃~85℃
● 贮存温度范围:-65℃~125℃
● 引脚温度(焊接时间10秒):260℃
■ 特性
● 最高28V的输入耐压
● 高达1000mA的充电电流
● 电池反接保护
● 无需MOSFET、检测电阻或隔离二极管
● 用于单节锂离子电池
● 恒定电流/恒定电压操作,并具有可在无过热危险的情况下实现充电速率最大化的热调节功能
● 精度达到±1%的 4.2V 预设充电电压
● 用于电池电量检测的充电电流监控器输出
● 自动再充电
● 充电状态双输出、无电池和故障状态显示
● C/10充电终止
● 2.5V涓流充电阈值
● 软启动限制了浪涌电流
● 电池温度监测功能
● 采用小型化的DFN3*3-8L封装
● 高达1000mA的充电电流
● 电池反接保护
● 无需MOSFET、检测电阻或隔离二极管
● 用于单节锂离子电池
● 恒定电流/恒定电压操作,并具有可在无过热危险的情况下实现充电速率最大化的热调节功能
● 精度达到±1%的 4.2V 预设充电电压
● 用于电池电量检测的充电电流监控器输出
● 自动再充电
● 充电状态双输出、无电池和故障状态显示
● C/10充电终止
● 2.5V涓流充电阈值
● 软启动限制了浪涌电流
● 电池温度监测功能
● 采用小型化的DFN3*3-8L封装
■ 应用
● 移动电源
● MP3、MP4播放器
● 数码相机
● 电子词典
● GPS
● 便携式设备、各种充电器
● MP3、MP4播放器
● 数码相机
● 电子词典
● GPS
● 便携式设备、各种充电器
■ 完整的充电循环(1000mAh 电池)

■ 典型应用

http://baitai.meilizhe.top/uploadfile/2023/1121/20231121050858339.pdf
上一篇:TP5000X 2A 开关型 3.7V/4.2V/4.35V 锂电池充电器
下一篇:RY4054(独立线性锂离子电池充电器)
