产品分类/ Products
- ET7428 1Ω Dual SPDT Negative Signal Handing Analog Switch
- ET7222 High-Speed USB 2.0(480Mbps) Switch
- ET5228H 0.6Ω Dual SPDT Negative Signal Handing Analog Switch
- ET5223 0.5Ω Dual SPDT Analog Switch
- HTR6916 共阴极16x9阵列LED 驱动器
- HTR7198(S), HTR7144(S) 带自动呼吸功能的18x
- PL62010 集成升降压控制器及双向PD3.0等多种快
- RY6050-ADJ Series 500mA Adjustable High-Speed Low Power LDO
- RY6050 Series 500mA High PSRR, Low Noise, Low Power LDO
- RY6313 40V 150mA Low Power LDO
- RY6031 300mA High PSRR, Low Noise, Low Power LDO
- RY8337C 36V 3A 500KHz Synchronous Step-Down Regulator
- RY8337B 30V 3A 500KHz Synchronous Step-Down Regulator
- RY8337 38V 3.3A 500KHz Synchronous Step-Down Regulator
单节锂电池充电IC
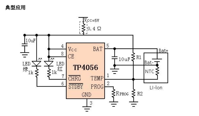
产品名称:TP4056(采用ESOP8/EMSOP8封装1A线性离子电池充电器)
型号: TP4056
产片介绍:■ 描述 TP4056 是一款完整的单节锂离子电池采用恒定电流 恒定电压线性充电器。其底部带有散热片的ESOP8 EMSOP8封装与较少的外部元件数目使得TP4056成为便携式应用的理想选择。TP4056 可以适
产片介绍:■ 描述 TP4056 是一款完整的单节锂离子电池采用恒定电流 恒定电压线性充电器。其底部带有散热片的ESOP8 EMSOP8封装与较少的外部元件数目使得TP4056成为便携式应用的理想选择。TP4056 可以适
┄┄┄详细介绍┄┄┄
■ 描述
TP4056 是一款完整的单节锂离子电池采用恒定电流/恒定电压线性充电器。其底部带有散热片的ESOP8/EMSOP8封装与较少的外部元件数目使得TP4056成为便携式应用的理想选择。TP4056 可以适合 USB 电源和适配器电源工作。
由于采用了内部 PMOSFET 架构,加上防倒充电路,所以不需要外部隔离二极管。热反馈可对充电电流进行自动调节,以便在大功率操作或高环境温度条件下对芯片温度加以限制。充电电压固定于 4.2V,而充电电流可通过一个电阻器进行外部设置。当充电电流在达到最终浮充电压之后降至设定值 1/10 时,TP4056 将自动终止充电循环。
当输入电压(交流适配器或 USB 电源)被拿掉时,TP4056 自动进入一个低电流状态,将电池漏电流降至 2uA 以下。TP4056 在有电源时也可置于停机模式,以而将供电电流降至 55uA。TP4056 的其他特点包括电池温度检测、欠压闭锁、自动再充电和两个用于指示充电、结束的LED 状态引脚。
■ 特点
·高达 1000mA 的可编程充电电流
·无需 MOSFET、检测电阻器或隔离二极管
·用于单节锂离子电池、采用 ESOP 封装的完整线性充电器
·恒定电流/恒定电压操作,并具有可在无过热危险的情况下实现充电速率最大化的热调节功能
·精度达到±1%的 4.2V 预设充电电压
·用于电池电量检测的充电电流监控器输出
·自动再充电
·充电状态双输出、无电池和故障状态显示
·C/10 充电终止
·待机模式下的供电电流为 55uA
·2.9V涓流充电
·软启动限制了浪涌电流
·电池温度监测功能
·采用 8 引脚 ESOP8/EMSOP8 封装。
■ 绝对最大额定值
·输入电源电压(VCC):-0.3V~8V
·PROG:-0.3V~VCC+0.3V
·BAT:-0.3V~7V
·CHRG:-0.3V~10V
·STDBY:-0.3V~10V
·TEMP:-0.3V~10V
·CE:-0.3V~10V
·BAT 短路持续时间:连续
·BAT 引脚电流:1200mA
·PROG 引脚电流:1200uA
·最大结温:145℃
·工作环境温度范围:-40℃~85℃
·贮存温度范围:-65℃~125℃
·引脚温度(焊接时间 10 秒):260℃
■ 应用
·移动电话、PDA
·MP3、MP4播放器
·数码相机
·电子词典
·GPS
·便携式设备、各种充电器


上一篇:TP4057 (500mA 线性锂离子电池充电器)
下一篇:TP4054-4.2V/4.35V 500MA/800MA 高耐压 输出高电压版本 支持小电流充