产品分类/ Products
- ET7428 1Ω Dual SPDT Negative Signal Handing Analog Switch
- ET7222 High-Speed USB 2.0(480Mbps) Switch
- ET5228H 0.6Ω Dual SPDT Negative Signal Handing Analog Switch
- ET5223 0.5Ω Dual SPDT Analog Switch
- HTR6916 共阴极16x9阵列LED 驱动器
- HTR7198(S), HTR7144(S) 带自动呼吸功能的18x
- PL62010 集成升降压控制器及双向PD3.0等多种快
- RY6050-ADJ Series 500mA Adjustable High-Speed Low Power LDO
- RY6050 Series 500mA High PSRR, Low Noise, Low Power LDO
- RY6313 40V 150mA Low Power LDO
- RY6031 300mA High PSRR, Low Noise, Low Power LDO
- RY8337C 36V 3A 500KHz Synchronous Step-Down Regulator
- RY8337B 30V 3A 500KHz Synchronous Step-Down Regulator
- RY8337 38V 3.3A 500KHz Synchronous Step-Down Regulator
单节锂电池充电IC
产品名称:XT4052(单片具有热调节功能的微型线性电池管理芯片)
型号: XT4052
产片介绍:XT4052是一个完善的单片锂离子电池恒流 恒压线形电源管理芯片。它薄的尺寸和小的外包装使它便于便携应用。更值得一提的是,XT4052 专门设计适用于USB的供电规格。得益于内部的 MOSFET 结构,在应用上不需要外部电阻和阻塞二极管。在高能量运行和高外围温度时热反馈可以控制充电电流以降低芯片温度
产片介绍:XT4052是一个完善的单片锂离子电池恒流 恒压线形电源管理芯片。它薄的尺寸和小的外包装使它便于便携应用。更值得一提的是,XT4052 专门设计适用于USB的供电规格。得益于内部的 MOSFET 结构,在应用上不需要外部电阻和阻塞二极管。在高能量运行和高外围温度时热反馈可以控制充电电流以降低芯片温度
┄┄┄详细介绍┄┄┄
■ 产品概述
XT4052 是一个完善的单片锂离子电池恒流/恒压线形电源管理芯片。它薄的尺寸和小的外包装使它便于便携应用。更值得一提的是,XT4052 专门设计适用于USB的供电规格。得益于内部的 MOSFET 结构,在应用上不需要外部电阻和阻塞二极管。在高能量运行和高外围温度时,热反馈可以控制充电电流以降低芯片温度。
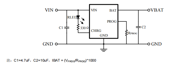
充电电压被限定在 4.2V,充电电流通过外部电阻调节。在达到目标充电电压后,当充电电流降低到设定值的 1/10 时,XT4052 就会自动结束充电过程。当输入端(插头或 USB 提供电源)拔掉后,XT4052 自动进入低电流状态,电池漏电流将降到 2µA 以下。XT4052 还可被设置于停止工作状态,使电源供电电流降到 25µA。
XT4052 采用独特的内部专利结构确保了电池接反时芯片自动进入保护状态,确保 IC 不被击穿导致电池自放电引起事故。同时确保 XT4052 的 ESD 能力达到 7KV(HBM)。
其余特性包括:充电电流监测,输入低电压闭锁,自动重新充电和充电已满及开始充电的标志。
■ 产品特点
● 可编程使充电电流可达 500mA.
● 不需要 MOSFET,传感电阻和阻塞二极管
● 小的尺寸实现对锂离子电池的完全线形充电管理
● 恒电流/恒电压运行和热度调节使得电池管理效力最高,没有热度过高的危险
● 从 USB 接口管理单片锂离子电池
● 预设充电电压为 4.2V 1%
● 充电电流输出监控
● 充电状态指示标志
● 1/10 充电电流终止
● 停止工作时提供 25µA 电流
● 2.9V 涓流充电阈值电压
● 软启动限制浪涌电流
● 电池反接保护
● ESD(HBM)>7KV
■ 封装
● SOT23-5L
● SOT89-5L
■ 用途
● 手机,PDA,MP3
● 蓝牙应用
■ 典型应用电路

上一篇:RY4054(独立线性锂离子电池充电器)
下一篇:XT4057(具有热调节功能单片双灯显示的微型线性电池管理芯片)
