产品分类/ Products
- ET7428 1Ω Dual SPDT Negative Signal Handing Analog Switch
- ET7222 High-Speed USB 2.0(480Mbps) Switch
- ET5228H 0.6Ω Dual SPDT Negative Signal Handing Analog Switch
- ET5223 0.5Ω Dual SPDT Analog Switch
- HTR6916 共阴极16x9阵列LED 驱动器
- HTR7198(S), HTR7144(S) 带自动呼吸功能的18x
- PL62010 集成升降压控制器及双向PD3.0等多种快
- RY6050-ADJ Series 500mA Adjustable High-Speed Low Power LDO
- RY6050 Series 500mA High PSRR, Low Noise, Low Power LDO
- RY6313 40V 150mA Low Power LDO
- RY6031 300mA High PSRR, Low Noise, Low Power LDO
- RY8337C 36V 3A 500KHz Synchronous Step-Down Regulator
- RY8337B 30V 3A 500KHz Synchronous Step-Down Regulator
- RY8337 38V 3.3A 500KHz Synchronous Step-Down Regulator
单节锂电池充电IC
产品名称:XT4077(1.0A 具有 USB 接口兼容的线性电池管理芯片)
型号: XT4077
产片介绍:XT4077 是可以对单节可充电锂电池进行恒流 恒压充电的充电器电路元器件。该器件内部包括功率晶体管,应用时 不需要外部的电流检测电阻和阻流二极管。XT4077 只需要极少的外围元器件,并且符合 USB 总线技术规范,非常适 合于便携式应用的领域。
产片介绍:XT4077 是可以对单节可充电锂电池进行恒流 恒压充电的充电器电路元器件。该器件内部包括功率晶体管,应用时 不需要外部的电流检测电阻和阻流二极管。XT4077 只需要极少的外围元器件,并且符合 USB 总线技术规范,非常适 合于便携式应用的领域。
┄┄┄详细介绍┄┄┄
■ 概述
XT4077 是可以对单节可充电锂电池进行恒流/恒压充电的充电器电路元器件。该器件内部包括功率晶体管,应用时不需要外部的电流检测电阻和阻流二极管。XT4077 只需要极少的外围元器件,并且符合 USB 总线技术规范,非常适合于便携式应用的领域。
热调制电路可以在器件的功耗比较大或者环境温度比较高的时候将芯片温度控制在安全范围内。内部固定的恒压充电电压为 4.2V,也可以通过一个外部的电阻调节。充电电流通过一个外部电阻设置。当输入电压(交流适配器或者 USB 电源)掉电时,XT4077 自动进入低功耗的睡眠模式,此时电池的电流消耗小于 0.1µA。当电池电压高于输入电压时,自动关闭内置功率 MOSFET。其它功能包括输入电压过低锁存,自动再充电,电池温度监控以及充电状态/充电结束状态指示等功能。XT4077 可以通过使能引脚关断充电,关断状态下芯片的静态功耗在 20uA 以下;
XT4077 采用散热增强型的 8 管脚小外形封装 ESOP8。
■ 特点
● 可编程使充电电流可达 1.0A
● 不需要外部 MOSFET,传感电阻和阻流二极管
● 小的尺寸实现对锂离子电池的完全线性充电管理
● 恒电流/恒电压运行和热度调节使得电池管理效力最高,没有热度过高的危险
● 从 USB 接口管理单片锂离子电池
● 充电电流输出监控
● 充电状态指示标志和充满状态标志
● 1/10 充电电流终止
● 自动再充电
● 停止工作时提供 40A 电流
● 2.9V 涓流充电阈值电压
● 软启动限制浪涌电流
● 当拔掉 VIN 时,IC 不消耗电池能量
● 采用 ESOP8 以及客户订制的封装形式
■ 封装
● ESOP8
■ 用途
● 移动电话 ● 便携式设备
● 移动电源 ● 数码相机
● 移动电源 ● 数码相机
● 电子词典 ● 各种充电器
● 蓝牙应用 ● MP4 播放器
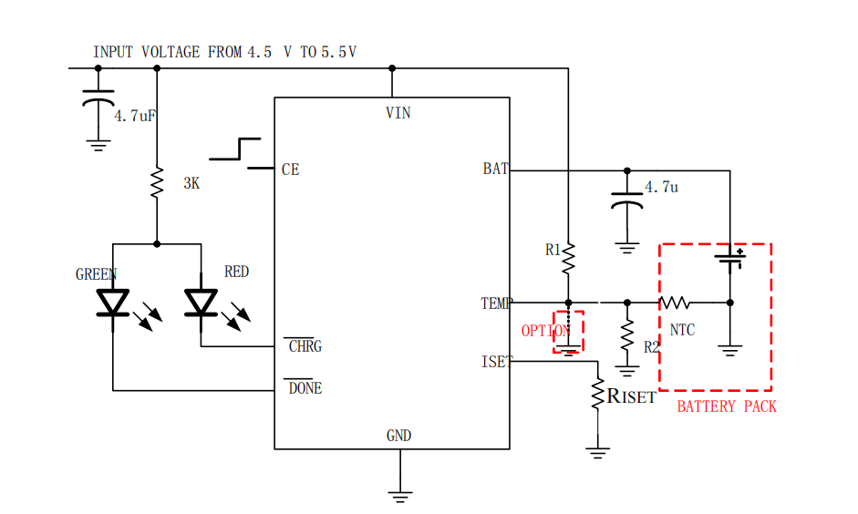
■ 典型应用图
● 恒流/恒压电压 4.2V 充电应用


上一篇:XT4057(具有热调节功能单片双灯显示的微型线性电池管理芯片)
下一篇:XT4095(高耐压带温度检测功能的微型线性电池管理芯片)