产品分类/ Products
- ET7428 1Ω Dual SPDT Negative Signal Handing Analog Switch
- ET7222 High-Speed USB 2.0(480Mbps) Switch
- ET5228H 0.6Ω Dual SPDT Negative Signal Handing Analog Switch
- ET5223 0.5Ω Dual SPDT Analog Switch
- HTR6916 共阴极16x9阵列LED 驱动器
- HTR7198(S), HTR7144(S) 带自动呼吸功能的18x
- PL62010 集成升降压控制器及双向PD3.0等多种快
- RY6050-ADJ Series 500mA Adjustable High-Speed Low Power LDO
- RY6050 Series 500mA High PSRR, Low Noise, Low Power LDO
- RY6313 40V 150mA Low Power LDO
- RY6031 300mA High PSRR, Low Noise, Low Power LDO
- RY8337C 36V 3A 500KHz Synchronous Step-Down Regulator
- RY8337B 30V 3A 500KHz Synchronous Step-Down Regulator
- RY8337 38V 3.3A 500KHz Synchronous Step-Down Regulator
单节锂电池充电IC
产品名称:SLM4055-4.2 防电池反接独立线性锂电池充电器
型号: SLM4055
产片介绍:SLM4055 是一款完整的单节锂电池恒流恒压线性充电 IC,最大充电电流可达到 800mA。它采用极小的 SOT-23-5L 封装,只需要外接极少的外部元件,使它能完全适用于便携式产品的应用。SLM4055 专为 USB 电源特性设 计,同时 SLM4055 也可以作为独立的线性锂电池充电器。
产片介绍:SLM4055 是一款完整的单节锂电池恒流恒压线性充电 IC,最大充电电流可达到 800mA。它采用极小的 SOT-23-5L 封装,只需要外接极少的外部元件,使它能完全适用于便携式产品的应用。SLM4055 专为 USB 电源特性设 计,同时 SLM4055 也可以作为独立的线性锂电池充电器。
┄┄┄详细介绍┄┄┄
■ 产品概述
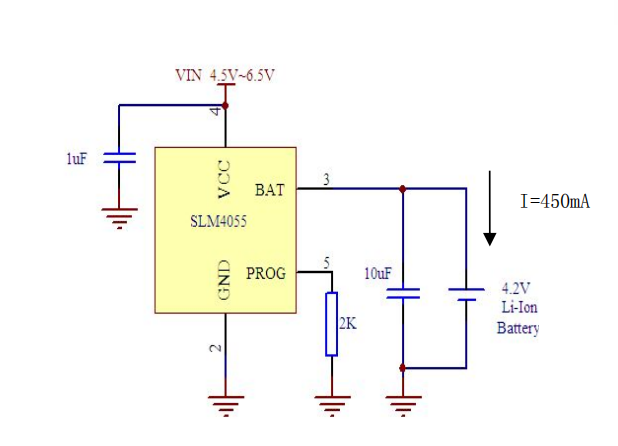
SLM4055 是一款完整的单节锂电池恒流恒压 线性充电 IC,最大充电电流可达到 800mA。 它采用极小的 SOT-23-5L 封装,只需要外接极少的外部元件,使它能完全适用于便携式产品的应用。SLM4055 专为 USB 电源特性设计,同时 SLM4055 也可以作为独立的线性锂电池充电器。
■ 产品特性
● 充电电流最大可编程至 800mA
● 无需外接 MOSFET、二极管和感应电阻
● 过温保护恒流恒压充电
● 具备电池防反接功能
● 可从 USB 口直接给单节锂电池充电
● 预设 4.2V 充电电压,精度达到±1%
● 涓流充电隔值 2.9V
● 可预设无涓流充电模式
● 软启动,有效限制冲击电流
● RoHS SOT-23-5L 封装
■ 产品应用
● 手持电话,PDA,MP4 / MP3 播放器
● 蓝牙设备
● 充电器
■ 典型应用

上一篇:SLM6300(高耐压 2.5A 同步降压锂电池充电器)
下一篇:XT2080具有自适应输入电流限制,2.5A 同步降压型电池充电管理
