产品分类/ Products
- ET7428 1Ω Dual SPDT Negative Signal Handing Analog Switch
- ET7222 High-Speed USB 2.0(480Mbps) Switch
- ET5228H 0.6Ω Dual SPDT Negative Signal Handing Analog Switch
- ET5223 0.5Ω Dual SPDT Analog Switch
- HTR6916 共阴极16x9阵列LED 驱动器
- HTR7198(S), HTR7144(S) 带自动呼吸功能的18x
- PL62010 集成升降压控制器及双向PD3.0等多种快
- RY6050-ADJ Series 500mA Adjustable High-Speed Low Power LDO
- RY6050 Series 500mA High PSRR, Low Noise, Low Power LDO
- RY6313 40V 150mA Low Power LDO
- RY6031 300mA High PSRR, Low Noise, Low Power LDO
- RY8337C 36V 3A 500KHz Synchronous Step-Down Regulator
- RY8337B 30V 3A 500KHz Synchronous Step-Down Regulator
- RY8337 38V 3.3A 500KHz Synchronous Step-Down Regulator
单节锂电池充电IC
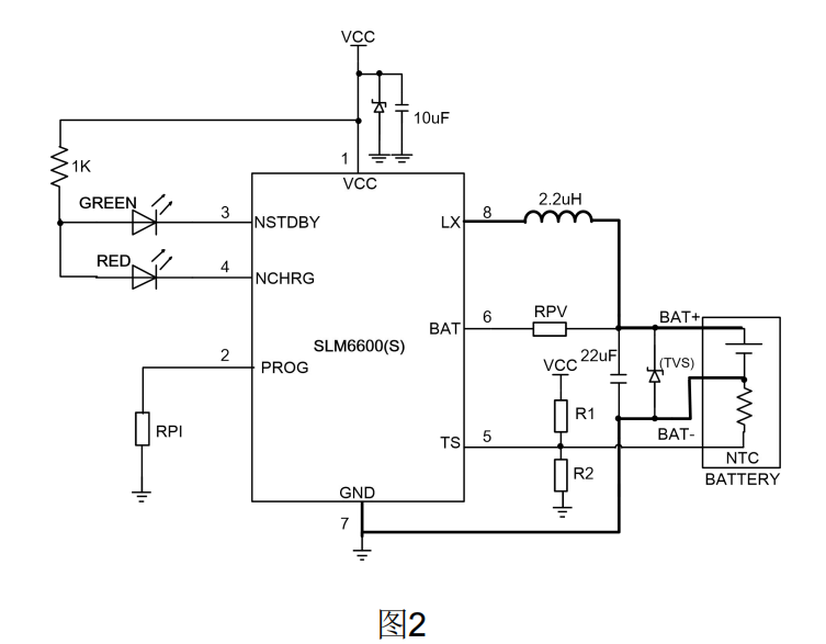
产品名称:SLM6600(S) 3A 同步降压型锂电池充电 IC
型号: SLM6600(S)
产片介绍:SLM6600(S) 是一款面向5V适配器的3A锂离子电池充电器。它是采用800KHz固定频率的同步降压 型转换器,具有高达92%以上的充电效率,自身发热量极小。
产片介绍:SLM6600(S) 是一款面向5V适配器的3A锂离子电池充电器。它是采用800KHz固定频率的同步降压 型转换器,具有高达92%以上的充电效率,自身发热量极小。
┄┄┄详细介绍┄┄┄
■ 概述
SLM6600(S) 是一款面向5V适配器的3A锂离子电池充电器。它是采用800KHz固定频率的同步降压型转换器,具有高达92%以上的充电效率,自身发热量极小。
SLM6600(S)包括完整的充电终止电路、自动再充电和一个精确度达±1%的4.2V预设充电电压,内部集成了防反灌保护、输出短路保护、芯片及电池温度保护等多种功能。
SLM6600(S)采用带散热片的SOP8封装,并且只需极少的外围元器件,因此能够被嵌入在各种手持 式应用中,作为大容量电池的高效充电器。
■ 特性
● 800kHz固定开关频率
● 高达92%以上的输出效率
● 最大3.5A的可调输出电流
● 输入电流自动识别,适配器自适应
● 输出电压可调
● 无需高精度毫欧电阻
● 无需防反灌电流二极管
● 无需外置功率 MOS 管或续流二极管
● 精度达到±1%的4.2V充电电压
● 充电状态双输出、无电池和故障状态显示
● 待机模式下的供电电流为70uA
● 2.9V涓流充电
● 软启动限制了浪涌电流
● 电池温度监测功能
● 输出短路保护功能
● 采用8引脚SOP封装
■ 最大额定值
● 输入电源电压(VIN):-0.3V~6.5V
● BAT:-0.3V~7V
● LX:-0.3V~7V
● PROG:-0.3V~7V
● NCHRG:-0.3V~7V
● NSTDBY:-0.3V~7V
● TS:-0.3V~7V
● BAT短路持续时间:连续
● 最大结温:145℃
● 工作环境温度范围:-40℃~85℃
● 贮存温度范围:-65℃~125℃
● 引脚温度(焊接时间10秒):260℃
■ 应用
● 移动电话
● 平板电脑
● MP3、MP4播放器
● 数码相机
● 电子词典
● GPS
● 便携式设备、各种充电器
■ 充电电流与电池电压关系图
■ 典型应用

