产品分类/ Products
- ET7428 1Ω Dual SPDT Negative Signal Handing Analog Switch
- ET7222 High-Speed USB 2.0(480Mbps) Switch
- ET5228H 0.6Ω Dual SPDT Negative Signal Handing Analog Switch
- ET5223 0.5Ω Dual SPDT Analog Switch
- HTR6916 共阴极16x9阵列LED 驱动器
- HTR7198(S), HTR7144(S) 带自动呼吸功能的18x
- PL62010 集成升降压控制器及双向PD3.0等多种快
- RY6050-ADJ Series 500mA Adjustable High-Speed Low Power LDO
- RY6050 Series 500mA High PSRR, Low Noise, Low Power LDO
- RY6313 40V 150mA Low Power LDO
- RY6031 300mA High PSRR, Low Noise, Low Power LDO
- RY8337C 36V 3A 500KHz Synchronous Step-Down Regulator
- RY8337B 30V 3A 500KHz Synchronous Step-Down Regulator
- RY8337 38V 3.3A 500KHz Synchronous Step-Down Regulator
TWS耳机充电盒
产品名称:NS4801 恒输入电流式-开关型锂电池充放电管理IC
型号: NS4801
产片介绍: 是一款集成降压转换器、锂电池充电管理和电池状态显示的多功能电源管理IC,能够为便携式锂电池充电提供完整的解决方案。芯片的高度集成度和内置多重功能,使其在应用时仅需极少的外围器件,并有效的减小PCB寸,降低方案的成本。NS4801 只需要一个电感即可实现降压和升压功能。
产片介绍: 是一款集成降压转换器、锂电池充电管理和电池状态显示的多功能电源管理IC,能够为便携式锂电池充电提供完整的解决方案。芯片的高度集成度和内置多重功能,使其在应用时仅需极少的外围器件,并有效的减小PCB寸,降低方案的成本。NS4801 只需要一个电感即可实现降压和升压功能。
┄┄┄详细介绍┄┄┄
1 说明
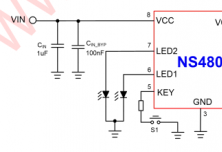
NS4801 是一款集成降压转换器、锂电池充电管 理和电池状态显示的多功能电源管理IC,能够为便携式锂电池充电提供完整的解决方案。芯片的高度集成度和内置多重功能,使其在应用时仅需极少的外围器件,并有效的减小PCB 尺寸,降低方案的成本。NS4801 只需要一个电感即可实现降压和升压功能。其转换器工作频率为1MHz,能够支持低成本的电感和电容。
NS4801 充电部分支持(短路)涓流/恒流/恒压三段式充电模式。在恒流模式下,芯片为恒定输入电流模式,其转换效率最高达90%。
另外,芯片内置LED 显示和KEY 按键功能,且包含多重保护功能,最大程度上提高芯片的可靠性和方案的安全性。
另外,芯片内置LED 显示和KEY 按键功能,且包含多重保护功能,最大程度上提高芯片的可靠性和方案的安全性。
2 特性
● 工作电压范围4.5V 至6V
● 内置VCC 欠压锁存功能
充电部分
● (短路)涓流/恒流/恒压三段式充电
● 恒流充电时输入电流恒定
● 内部设定300mA 充电电流
● 充电开关频率1MHz
● 充电效率最高达90%
● 内置自动复充功能
● 内部预设4.2V 充电浮充电压
● 内置充电过流、短路和过温保护
放电部分
● 同步升压输出5.05V
● 放电开关频率1MHz
● 放电效率最高达93%
● 同步升压最大输出电流500mA
● 待机电流<30uA
● 待机电压恒定为2.8V
● 放电截止电流5mA 以下
● 内置自动负载检测升压功能
● 内置放电短路、电池欠压锁存和过温保护
LED 显示和KEY 按键功能
● 支持充电状态和放电状态显示
● 支持KEY 按键引脚
3 应用范围
● 移动电源
● 蓝牙耳机充电仓
● 便携式锂电池充电设备等
4 典型应用电路

上一篇:第一页
下一篇:NS4802 蓝牙耳机充电仓-线性锂电池充放电管理IC